一、学校简介
新疆第二医学院是一所以医学类为主,理学、管理学、工学等多学科协调发展的自治区直属全日制普通本科高校。坐落于被誉为共和国石油长子、中国石油工业西圣地的新疆克拉玛依市。学校前身是新疆医科大学厚博学院,2021年1月,经教育部批准,正式转设为新疆第二医学院。学校秉承“厚德博学 精医致用”校训,倡导“人心向学、传承创新”理念,坚持“立德树人、以文化人”宗旨,弘扬“追求卓越、止于至善”精神,彰显特色、强化优势,努力将学校建设成为“特色鲜明、疆内一流、区域知名”的高水平应用型医科大学。
学校占地面积1100余亩,建筑面积达26万平方米。学校环境优美雅致,建筑风格现代前卫,硬件设施条件一流。学校共开设临床医学、口腔医学、中西医临床医学、麻醉学、护理学、药学、医学影像技术、医学检验技术、卫生检验与检疫、信息管理与信息系统、公共事业管理、预防医学、康复治疗学、智能医学工程、中药学15个本科专业。现有2个自治区级一流本科专业建设点,8门自治区级一流本科课程。基础医学教学实验中心和药学教学实验中心获“2023年自治区级实验教学示范建设中心”。
学校先后与新疆维吾尔自治区人民医院、乌鲁木齐市中医医院、克拉玛依市中心医院等13家医院建立非隶属附属医院关系,学校现有附属疾控中心(承担实习教学工作)3家、教学医院13家,实习医院22家,实践(实习)基地11家,产学研基地2家,数智医疗技术产业学院1家。临床教学基地中三级甲等医院36家,国家级住培基地19家、自治区级住培基地12家。
学校成功获批国家自然科学基金依托单位和自治区自然科学基金联合基金单位。获批自治区首批“基层全科及助理全科医生能力提升培训”专家服务基地、自治区级专业技术人员继续教育基地、克拉玛依市(地州级)专业技术人员继续教育培训基地、普通话水平测试站。
教育部先后批复重庆医科大学、东南大学、四川大学对口支援我校,同时新疆医科大学也对我校开展支援帮扶。学校坚持开放办学,加强对外合作交流,已与陕西中医药大学签订对口支援协议,与上海健康医学院、西安交通大学医学部、杭州医学院、扬州大学签订战略合作框架协议。
学校荣获自治区文明校园荣誉称号;教职工先后荣获中西部地区高等外语课程思政教学设计大赛特等奖、第二届自治区课程思政大赛医学类课程三等奖、第五届全国高校教师教学创新大赛新疆区赛二等奖、全国高校混合式教学设计创新大赛优胜奖等多项国家、自治区级荣誉;学生先后荣获首届组织学与胚胎学本科生教学模型设计大赛一等奖、第六届“我心中的思政课”全国高校大学生微电影展示活动优秀奖、第三届高等院校大学生数字形态学读片和数字解剖标本辨识技能大赛三等奖等多项国家、自治区级荣誉。
二、学历提升的层次
专升本(考生必须具有国民教育系列大专毕业证书,且学信网可查),学制2.5年,非脱产。
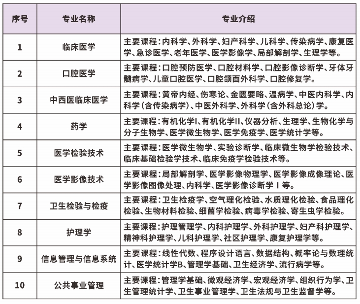
三、2025年招生专业


考试科目:详见新疆教育考试院官网https://www.xjzk.gov.cn/
四、报名条件及报名流程
(一)报考方式:
2025年成人高考报名将在8月下旬至9月上旬之间进行网上报名(网上审核),网上确认及网上缴费,考生须在规定的时间内登录新疆教育考试院官方网站(http://www.xjzk.gov.cn),点击“成人高考网上报名”,进入报名系统。
进行网上报名时须按照系统提示和要求,输入个人报考信息,上传本人电子报名信息材料【1.近期正面纯色背景像素清晰的两寸电子免冠证件照片;2.二代身份证电子版;3.学历证书电子版;4.电子注册备案表或学历认证报告;5.符合免试及加分投档条件的考生提供有关证件(证明)原件电子版】,并如实填报个人报考意向志愿。
以上信息以新疆教育考试院下发文件通知为准。

(二)报考条件:
1.必须是已取得经教育部审定核准的国民教育系列高等学校或高等教育自学考试机构颁发的专科或专科以上毕业证书。
2.成人教育的专业应届毕业生,报名时需交验经新疆招生办公室核准的高等学校录取新生名册复印件及学校出具的各学期各科成绩合格的证明。
3.参加自学考试各科考试成绩合格,符合毕业条件,但未领取毕业证书的自学考试毕业生,报名时必须交验省自考办出具的各科成绩合格、正在办理毕业审核的证明。
4.报考成人高校医学门类专业的考生应具备以下条件:
(1)报考临床医学、口腔医学、中医学等临床类专业的人员,应当取得省级卫生行政部门颁发的相应类别的执业助理医师及以上资格证书或取得国家认可的普通中专相应专业学历;或者县级及以上卫生行政部门颁发的乡村医生执业证书并具有中专学历或中专水平证书。
(2)报考护理学专业的人员应当取得省级卫生行政部门颁发的执业护士证书。
(3)报考医学门类其他专业的人员应当是从事卫生、医药行业工作的在职专业技术人员。
考生报考的专业原则上应与所从事的专业对口。不具备上述条件却报考医学门类专业的人员,顺利完成学业后所获毕业证书,不能作为报考执业医师、执业护士等资格考试的依据,请考生慎重报考。
5.特别说明
学校在考生入学时至毕业前将多次查验学生的国民教育系列毕业证书。学校对隐瞒个人真实学习经历,持不合格证书(如伪造证书、非国民教育系列证书、地方颁发只在地方承认的证书、未按教育部规定进行电子注册的高等教育毕业证书等)或伪造个人身份、学历证明材料的学生,无论何时查出,均按照教育部规定取消其入学资格,并作退学处理,追回各种录取文件或学习证件。
考生须为本人所提供的报名证件和材料的真实性及有效性承担法律责任,考生由于报名时提供了不符合条件的毕业证书等报名资料,所造成的一切后果,均由本人负完全责任。
五、教学组织
1.自主学习。根据课程的要求,通过完成过程性练习开展自主学习。
2.网络学习。依托我校学习平台为成人学生提供网络课程学习、直播课堂等,根据课程教学安排组织面授,帮助学生解决学习过程中的疑难问题。
3.阶段性集中授课。根据需要在新疆第二医学院校内和地州设置教学点,在节假日线下+线上集中授课。
六、毕业
在籍学生规定年限内,修完专业培养方案全部课程要求者,颁发国家承认学历、教育部电子注册的毕业证书。本科毕业若符合学士学位授予条件者,可申领成人高等教育学士学位。
七、学士学位申请
学位授予基本条件(以上10个专业都可以申请,具体如下):
1.政治条件
坚持四项基本原则,拥护中国共产党的领导,拥护社会主义制度,维护“五个认同”,反对民族分裂主义和非法宗教活动,遵纪守法,品行端正,有良好的思想品德和政治表现。
2.学业条件
(1)成绩优良,较好地掌握本学科的基础理论、专业知识和基本技能。
(2)参加学校统一组织的《毛泽东思想和中国特色社会主义理论体系概论》、英语和两门专业课程考试且考试成绩合格。
3.授予学士学位的期限
只能申请一次,须在取得本科毕业证书后当年内提出申请。
八、常见问题
免试和加分政策:
1.常见免试政策
退役军人(自主就业退役士兵、自主择业军转干部、复员干部),凭身份证、退役证、毕业证及电子注册备案表(部队院校可提供学历认证报告),可申请免试就读我校成人专升本。
2.常见加分政策
(1)25周岁及以上考生,可照顾加20分投档;
(2)维吾尔族、哈萨克族、蒙古族、柯尔克孜族、塔吉克族、锡伯族、乌孜别克族、塔塔尔族、达斡尔族、藏族、俄罗斯族等11个民族的考生,在其考试成绩基础上增加15分投档,回族考生,在其考试成绩基础上增加5分投档。
以上加分政策符合两项以上者不得累计,按最高一项计算,报名时系统自动加分,无需提供资料。
注:具体及其他符合免试及加分政策的考生以新疆教育考试院下发文件通知为准,符合免试和加分政策的考生,申请其中一项免试政策即可。
成人高考复习备考应购买什么辅导教材?
成人高考是依据教育部考试中心颁布的《全国各类成人高等学校招生复习考试大纲》统一命题。考生可根据自己的实际情况,选择网上或书店购买此大纲编写的辅导材料即可。
录取分数线一般如何划定?
按照当年招生计划从高分到低分排序录取,录取到最后一个学生的分数即为当年我校的录取分数线,不存在提前划定这种说法。
新生的学费需要提前交吗?是否可以直接在招生咨询老师处缴纳学费?
我校新生学费不可提前缴纳,须被我校录取后,在规定时间内,由学生本人登录新疆第二医学院财务平台,完成缴费。任何人不得代收代缴,请各位考生及家长提高警惕,谨防上当受骗。
业余和函授的区别?
毕业证(学习形式标注业余和函授)和学费有区别,其它上课方式等没有区别,自2025年秋季起,高等学历继续教育不再使用“函授”“业余”的名称,统一为“非脱产”。
九、学校本部咨询地点及电话
联系电话:0990-7564844;17709903788;13095109906;18809903319
联系人:陈老师、李老师、马老师
地址:新疆维吾尔自治区克拉玛依市胜利路12号
网址:https://www.xjsmc.edu.cn/
高招云直播