(四川省招生代码304)
成都中医药大学原名成都中医学院,创建于1956年,是国务院批准建立的我国最早的四所中医药高等院校之一,1995年经国家教育部批准更为现名。2006年原四川省卫生管理干部学院、四川生殖卫生学院并入成都中医药大学。历经60余年的发展,学校已经成为一所以中医药学科为主体,兼有理、工、管、文、农、教等多学科相关专业交叉渗透、协调发展的四川省属重点高等学校,四川省人民政府与国家中医药管理局共建高校,教育部本科教学工作水平评估优秀学校,教育部、财政部、国家发展改革委“一流学科建设高校”。
学校是全国首批中医药学博士、硕士学位授权点,首批临床医学(硕士、博士)专业学位试点单位。现有一级学科博士学位授权点3个、二级学科博士学位授权点25个,有一级学科硕士授权点7个、二级学科硕士学位授权点58个,有博士后流动站3个。学校占地面积1800亩,有19个学院、37个本科专业。
社会服务是高校的基本职能之一,我校在举办全日制高等教育的同时,积极为基层卫生事业发展和社会进步需要提供实用型人才培养,从1981年起,我校坚持举办成人高等学历教育,先后获得国家中医药管理局城市社区和农村中医药知识与技能培训示范基地、四川省教育厅成人教育教学质量评估“优秀学校”、四川省中医药管理局“农村中医药人才培养先进单位”等荣誉称号。2022年我校继续开办成人高等学历教育,面向四川省招生。
招 生 章 程
第一条为了保证我校成人高等教育招生工作的顺利进行,规范招生行为,维护考生合法权益,依照《中华人民共和国教育法》、《中华人民共和国高等教育法》和教育部有关招生规定,结合我校成人高等教育的具体情况,制订招生章程。
第二条成人高等教育的学历层次有专科起点本科、高中起点专科,学习形式为业余,授课方式集中学习。
第三条成人高等教育学制为:专科起点升本科学制三年、高中起点专科学制三年。
第四条成人高等教育招收遵守中华人民共和国宪法和法律,身体健康,生活能自理,不影响所报专业学习的在职从业人员和社会其他人员。报考高中起点专科的考生应具有高中毕业文化程度(含职高、中专、技校等)。报考专科起点升本科的考生必须是已取得经教育部审定核准的国民教育系列高等学校、高等教育自学考试机构颁发的专科毕业证书或专科以上证书的人员。报考医学门类专业的考生应当具备国家相关部门规定的报考条件。
第五条成人高等教育招生录取工作以“公平、公正、公开”为原则,依照招生地区的省级教育考试院所规定的最低录取控制线,按招生计划、分专业,按考生总成绩从高分到低分择优录取学生。经录取后不足30人开班人数的专业予以停办,已上线考生按省教育考试院规定调整至其他院校录取。
第六条针对成人教育特点,国家制定了相应录取照顾政策,考生可向各县、区级招生办公室查询相关政策。符合国家规定的照顾录取条件的考生其增加投档的分数计入总成绩。
第七条我校成人高等教育各招生专业在公布招生计划时同时公布收费标准。
第八条 新生入学后,我校将对已录取报到的新生进行全面复查,对其中不符合条件或弄虚作假、违纪舞弊者,取消其入学资格,并报有四川省教育考试院备案。
第九条我校录取的学生学习期满,修完规定的课程,各科成绩合格达到毕业要求者,发放盖有成都中医药大学校印和校长签章的成人高等教育专科、本科毕业证书。毕业证书经教育部网上学历文凭电子注册,国家承认其学历,享受大学专科或本科毕业生待遇。本科毕业学生符合授予学士学位条件的,可授予学士学位。
第十条校内招生办公地址:成都中医药大学十二桥校区1教学楼6楼继续教育学院招生办公室。咨询电话:028-87769378。网址:https://cdutcm.edu.cn/jxjyxy
第十一条我校成人高等教育招生工作由我校纪委、四川省教育考试院负责监督。
第十二条本章程由成都中医药大学继续教育学院招生办公室负责解释;本章程如与国家或上级机关相关文件有冲突,以国家或上级机关相关文件为准。
其他我校没有委托任何机构和个人办理招生相关事宜。对假冒成都中医药大学名义进行非法宣传等活动的机构或个人,学校将依法追究其法律责任。
报 考 细 则
一、2022年全国成人高考
1、网上报名时间:9月1日至9日。现场信息确认时间:9月13日至15日。请考生向当地区、市、县招生办公室查询。(网上报名时间和现场信息确认时间以四川省教育考试院公布的报名时间为准)
2、考试科目(每科150分):
高中起点专科(总分450分):语文、数学、外语;
专科起点本科(总分450分):政治、外语、专业基础课。
3、考试时间:10月22日至23日(以四川省教育考试院公布的考试时间为准)。
二、招生对象、报名条件
符合下列条件的中国公民可以报名:
1、遵守中华人民共和国宪法和法律;
2、国家承认学历的各类高、中等学校在校生以外的从业人员和社会其他人员;
3、身体健康,生活能自理,不影响所报考专业学习;
4、报考专科的考生应具有高中或中专毕业及以上文化程度,报考专升本的考生必须是已经取得经教育部审定核准的国民教育系列高等学校、高等教育自学考试机构颁发的专科毕业或以上证书的人员。
5、报考成人高校医学门类专业的考生还应具备以下条件:
(1)报考临床医学、中医学等临床类专业的考生,应当取得省级卫生健康行政部门颁发的相应类别的执业助理医师及以上资格证书或取得国家认可的普通中专及以上相应专业学历;或者县级及以上卫生健康行政部门颁发的乡村医生执业证书并具有中专学历或中专水平证书。
(2)报考护理专业的人员应当取得省级卫生健康行政部门颁发的执业护士证书。
(3)报考医学门类其他专业的人员应当是从事卫生、医药行业工作的在职专业技术人员。
(4)考生报考的专业原则上应与所从事的专业对口。
特别说明:根据卫生部有关要求,医学成人高等教育学历文凭不能作为参加执业医师、执业护士考试的依据。拟报考临床医学、中医学等临床类专业和护理学专业的考生,尤其是不具备上述成人高校医学门类专业报考条件的考生要慎重填报志愿。
三、报名地点、时间,报名办法及规定
1、报名地点:考生应在正住户口或工作单位所在地的县(市、区)招生考试机构报名。户口不在本地的外来务工人员子女持父母任何一方的居住证、工作证明到居住地的县(市、区)招办报名。定居在四川省并具备报名资格的港澳居民持《港澳居民来往内地通行证》或《港澳居民居住证》、台湾居民持《台湾居民来往大陆通行证》或《台湾居民居住证》、外国侨民持《外国人永久居留证》可在居留地报名。
2、报名时间:今年我省成人高校招生考试报名分为网上报名(含网上缴费)、现场确认(必须本人到现场)、网上打印《准考证》三个阶段。网上报名填报志愿(含网上缴费)、现场确认的具体办法由各市州招生机构制订并周知考生。
(1)全省统一网上报名和网上缴费时间为9月1日至9日(以四川省教育考试院公布的报名时间为准),未在规定时间内完成网上报名及缴费手续的责任自负,逾期不再补报。
(2)考生现场确认时间:9月13日至15日(以四川省教育考试院公布的时间为准)。
(3)网上打印《准考证》时间:10月18日至10月24日(以四川省教育考试院公布的时间为准)。
3、报名办法及规定
(1)网上报名及网上缴费
考生须在规定报名时间内登录所在市(州)招生考试机构公布的成人高考报名网站,按提示和要求先进行网上报名注册,如实填报本人的姓名、身份证号(军官证号、士兵证号)等报名信息,设置登录密码,自动生成网报号。提交本人报名基础信息(含考生简历),并按规定的标准在网上缴纳报名考试费130元,并依据报名网站提供的招生专业目录(包括专业、层次、学习形式、学制、招生范围、外语语种、函授站、授课地点、收费标准等内容),在符合学校招生报考条件和生源范围的前提下,选报学校及专业志愿。特别提醒:请考生一定不要在非市州招办公布的招生考试报名网站报名,也不要委托他人或机构报名,以免受到蒙骗。
(2)现场确认
完成基础信息网上填报、志愿填报及网上缴费后,考生须于规定时间内持本人有效身份证号(军官证号、士兵证号)原件及其复印件,到本人网上报名登记表中选择的报名点对报名信息和志愿信息进行现场确认,并交验相关材料。
现场确认时,将验证考生的基础信息,并采集考生的指纹和面颊特征信息。考生核准自己的报名信息后,县(市、区)招生考试机构打印出《考生登记表》,交由考生认真校验并签名确认。考生所报志愿一经确认,一律不得更改。因输入、确认失误造成的后果,由考生本人负责。未经确认,考生的报名无效。
专升本考生在现场确认报名信息时,须交验经教育部审定核准的国民教育系列高等学校、高等教育自学考试机构颁发的专科或以上毕业证书原件和复印件。非国民教育系列高等教育专科或以上毕业证书的人员不能报考成人高校专升本各专业。
符合录取照顾条件的考生均须交验相应的原始证件及其复印件(除身份证外,其它复印件均须由考生所在单位确认签章)或有关原始证明材料,其中享受降低录取控制分数线照顾条件的民族自治州、县(含民族待遇县)的考生,须持身份证和户口簿(均附复印件)在正住户口所在地的县(市、区)招办报名,县(市、区)招办审核合格且在身份证和户口簿复印件上签章后,方可享受相应的降分照顾。对可以报名但不符合报名地照顾条件(即户口不在当地)的考生名单,相关市州、县市区应逐级上报省教育考试院。
各市州、县市区招办要认真对照核查考生身份证,按报考条件对考生材料进行认真审核,对不符合报考条件或弄虚作假者,应即取消其报考资格;要对享受录取照顾条件的考生的相应证件及材料进行认真审核,对不符合条件或弄虚作假者,应即取消其相应的照顾资格。
4、免试政策
(1)符合成人高校招生报考条件,且具备下列条件之一的考生,由本人申请,所在单位推荐,报名时填写《四川省2022年免试进入成人高校学习申请表》一式两份,同时交验获奖证书原件并附复印件,由所在单位签署推荐意见,经县(市、区)招生考试机构初审,省教育考试院审定,招生学校同意,可免试进入成人高校学习:①获得“全国劳动模范”、“全国先进工作者”称号,“全囯‘五一’劳动奖章”获得者。②获得省级人民政府(党委)、国务院部委、全国工、青、妇组织授予的劳动模范、先进生产(工作)者等称号及科技进步奖获得者。
⑵符合成人高校招生报考条件,且获得市(州)及其以上人民政府(党委)、国务院部委及省、自治区、直辖市厅、局授予的“优秀教师”“优秀教育工作者”“劳动模范”等称号和省及其以上教育行政部门授予的“特级教师”称号的各级各类学校在职教师,报名时填写《四川省2022年优秀教师免试进入成人高校学习申请表》一式两份,同时交验获奖证书原件并附复印件,由所在单位签署推荐意见,县级及其以上教育行政部门审查并签署意见,省教育考试院审定,招生学校同意,可免试进入成人高校学习。
⑶符合成人高校招生报考条件,且具备下列条件之一的考生,由本人申请,所在单位推荐,报名时填写《四川省2022年免试进入成人高校学习申请表》《四川省2022年优秀运动员报考成人高校运动成绩认定表》(经所在单位签章),并附获奖证书复印件、国家体育总局官方网站运动员成绩认证材料(经所在单位签章),经省教育考试院审定,招生学校同意,可免试进入成人高校学习:①奥运会、世界杯赛和世界锦标赛的奥运会项目前八名获得者、非奥运会项目前六名获得者;②亚运会、亚洲杯赛和亚洲锦标赛的奥运会项目前六名获得者、非奥运会项目前三名获得者;③全运会、全国锦标赛和全国冠军赛的奥运会项目前三名获得者、非奥运会项目冠军获得者。以上所有免试材料于9月27日前送省教育考试院。
⑷退役军人(自主就业退役士兵、自主择业军转干部、复员干部)和“下基层”具体免试招生办法按《四川省2022年专科毕业退役军人和普通高职(专科)毕业生“下基层”服务期满后免试接受成人本科教育招生办法》(附件2)执行。经省教育考试院审核批准可免试入学的考生,应予优先录取。
四、毕业待遇
学生经录取,在我校修业期满,修完教学计划规定的全部课程,毕业考试和毕业鉴定合格者,经四川省教育厅审核后由成都中医药大学颁发毕业证书,教育部网上电子注册,国家承认其学历,并享受相应的待遇。凡本科毕业的学生符合国务院学位委员会的有关规定、考试合格,经四川省学位委员会和校学位评定委员会审批后,由学校颁发学士学位证书。
四川省各市(州)成人招生网上报名地址(以省教育考试院公布为准)

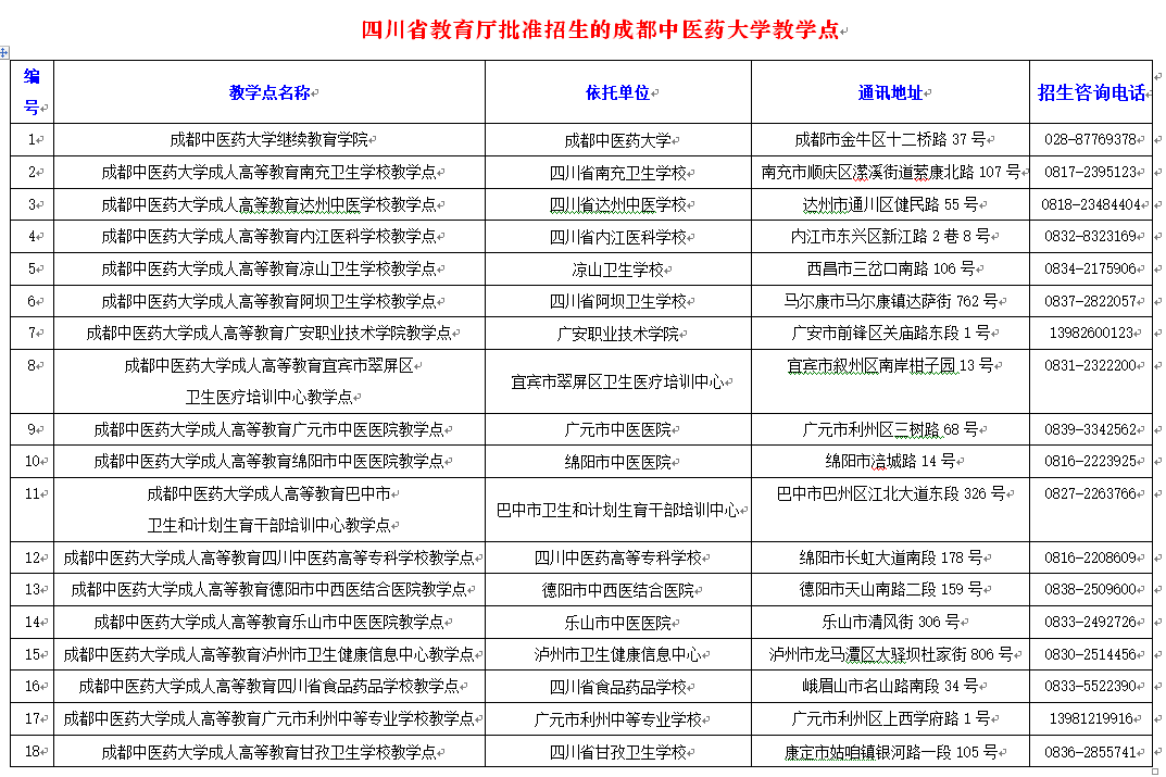
四川省教育厅批准招生的成都中医药大学教学点

专 业 简 介
中西医临床医学
培养方向:本专业培养掌握中医基本知识、基本理论和基本技能,有较强的动手能力,能熟练运用中西医的理论方法对常见病进行辨证论治,具有对常见急重症进行处理能力,能从事中西医临床、教学、科研、管理等工作的专门人才。
主要课程:解剖学、生理学、生物化学、病理学、药理学、诊断学、内科学、外科学、中医学基础、中药学、方剂学、中医经典选讲、针灸学、中西医内、外、妇、儿、骨伤学等。
护理学
培养方向:本专业培养具有现代护理学系统理论基础、整体护理理念,掌握现代基础医学、基础护理学、临床护理学理论和技能,能从事护理科研、教学、管理及临床护理等工作的专门人才。
主要课程:护理学基础、健康评估、内科护理学、外科护理学、急救护理学、护理心理学、社区护理学、护理管理、推拿学、医药营养学等。
临床医学
培养方向:本专业培养具备基础医学和临床医学的基本知识、基本理论和基本技能,能从事临床医疗、预防、保健等工作的实用型人才。
主要课程:解剖学、生理学、病理学、药理学、生物化学、诊断学、内科学、外科学、妇产科学、儿科学、预防医学等。
医学检验技术
培养方向:本专业培养掌握化学、检验医学等方面的基本知识、基本理论和基本技能,具有一定的医学检验实践能力,能从事医学检验工作的实用型人才。
主要课程:有机化学、分析化学、仪器分析、生物化学、临床基础检验、血液学检验、临床生物化学检验、免疫学检验、微生物学检验、寄生虫学检验等。
康复治疗学
培养方向:本专业培养较系统地掌握康复治疗技术的基础理论和基本技术,以维护和促进人类健康为目标,能对患者进行康复功能评定,能胜任物理治疗、作业治疗、言语治疗及中医康复治疗的高素质康复治疗技术专门人才。
主要课程:康复医学基础、康复评定学、康复疗法学、康复工程、临床康复学、中医养生康复学;正常人体解剖学、生理学、诊断学基础;中医基础概论、中药学、方剂学、中医内科学、针灸学、推拿学等。
中医学
培养方向:本专业培养掌握中医基本知识、基本理论和基本技能,能熟练运用中医学及相关西医学知识对临床常见病、多发病进行诊断、治疗和预防,具有对常见急重症进行处理能力,能从事中医临床、教学、科研、管理等工作的专门人才。
主要课程:中医基础理论、中医诊断学、中药学、方剂学、医古文、针灸学、中医内、外、妇、儿、骨伤学、中医经典课,诊断学、内科学、外科学等。
中药学
培养方向:本专业培养掌握中药学基础知识、基本理论和专业技术,能从事中药鉴定与药用植物、中药炮制与制剂、中药化学、中药药理与毒理、中药学基本理论与临床应用的专门人才。
主要课程:中药学、中药化学、中药制剂设计学、中药药效研究方法、中药鉴定学、中药炮制学、中药药剂学、中药药理学、药用植物学等。
针灸推拿学
培养方向:本专业培养掌握中医学和现代医学的基础理论,具有扎实的针灸推拿基础知识和基本技能,能熟练运用针灸推拿等方法治疗临床常见病和多发病,从事中医、针灸推拿临床等工作的专门人才。
主要课程:经络腧穴学、刺法灸法学、针灸治疗学、推拿学基础、推拿治疗学、实验针灸学、针灸医籍选、中医学基础、中医诊断学、中药学、方剂学、中医内科学、解剖学、生理学、药理学、内科学、神经病学等。
藏医学
培养方向:本专业培养掌握藏医基础理论、基本知识、基本技能和必要的西医临床诊疗技能;能够准确地运用藏医药知识和必要的西医基本技能防治常见病、多发病,并具备对常见的急重症进行急救处理能力的实用藏医师。
主要课程:藏医学概论、藏医人体学、藏医病机学、藏医诊断学、藏医药物学、藏医方剂学、藏医内科学、藏医外治学、藏医热病疫病学、藏医妇科学、藏医儿科学、正常人体解剖学、生理学、诊断学、病理学、药理学、内科学等。
药学
培养方向:本专业培养掌握现代药学的基础知识、基本理论和基本技能,具有现代药学知识和临床药学能力,能从事药物制剂、质量控制评价、药物有效性与安全性的评价及指导合理用药等工作的专门人才。
主要课程:药物化学、生物化学、分子生物学、天然药物化学、药物分析、临床医学概论、生物药剂学与药代动力学、药理学、药剂学、有机化学、物理化学等。
招生专业、考试科目、学制一览表

*科类栏内[1]、[4] 、 [8]为专升本考试码。
*在网上填报志愿时,请仔细核对四川省教育考试院公布的专业代码,如果专业代码填写错误,责任由考生本人承担。
*考生报名填报志愿时,请务必准确填写本人联系电话和通信地址,以免影响考生录取和入学。
收 费 一 览 表

学校地址:成都市温江区柳台大道1166号 邮编:611137 网址http://www.cdutcm.edu.cn
成都中医药大学继续教育学院地址:成都市金牛区十二桥路37号邮编:610075 网址https://cdutcm.edu.cn/jxjyxy
招生咨询电话:(028)87769378、87786553、87770536
欢迎广大考生报考成都中医药大学
高招云直播