
近日,教育部发布《关于“十四五”普通高等教育本科国家级规划教材拟入选名单的公示》,3404本教材拟入选“十四五”普通高等教育本科国家级规划教材。

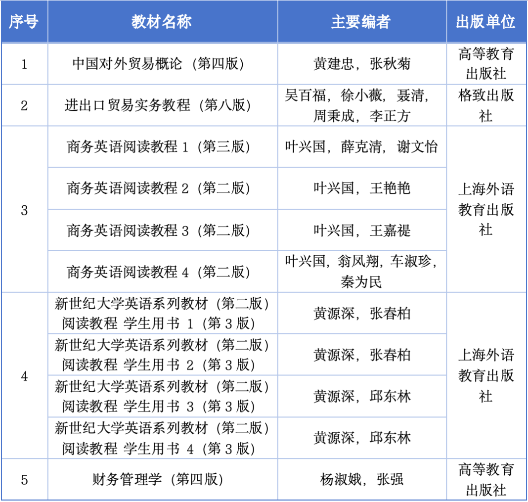
我校5本教材成功入选“十四五”普通高等教育本科国家级规划教材。入选教材是国家级一流本科专业、国家级一流本科课程等教学改革的成效,其中4本教材为“十二五”本科国家级规划教材,充分体现了学校在教材建设和人才培养方面的深厚积淀和丰硕成果。
🎉 🎉 🎉
我校“十四五”普通高等教育本科国家级
规划教材入选名单

近年来,学校深入贯彻落实《普通高等学校教材管理办法》,不断优化教材建设机制,以服务国家发展战略和行业发展需要为导向,聚焦学校学科优势与办学特色,加强教材建设,取得一定成效。
“十四五”普通高等教育本科国家级规划教材建设,是落实立德树人根本任务、推动高等教育高质量发展的重要举措。今后,学校将进一步强化教材建设的主体责任,筑牢教材建设的价值引领,紧密结合国家战略与经济社会发展需求,不断打造培根铸魂、启智增慧的精品教材,切实发挥教材在教育教学中的重要支撑作用,推动人才培养质量不断提升。
- SUIBE -
来源:教务处
审核:融媒体中心
往期推荐
研途进行时 | 走近我校研究生“创新实践之星”,看青年力量如何突破边界









高招云直播