您当前的浏览器版本过低,请您升级浏览器
为了更好的使用优志愿产品,点击下载

谷歌浏览器

360极速浏览器

360安全浏览器

QQ浏览器

火狐浏览器

全国服务热线:400-181-5008
祝广大考生金榜题名
开通VIP

收藏

分享

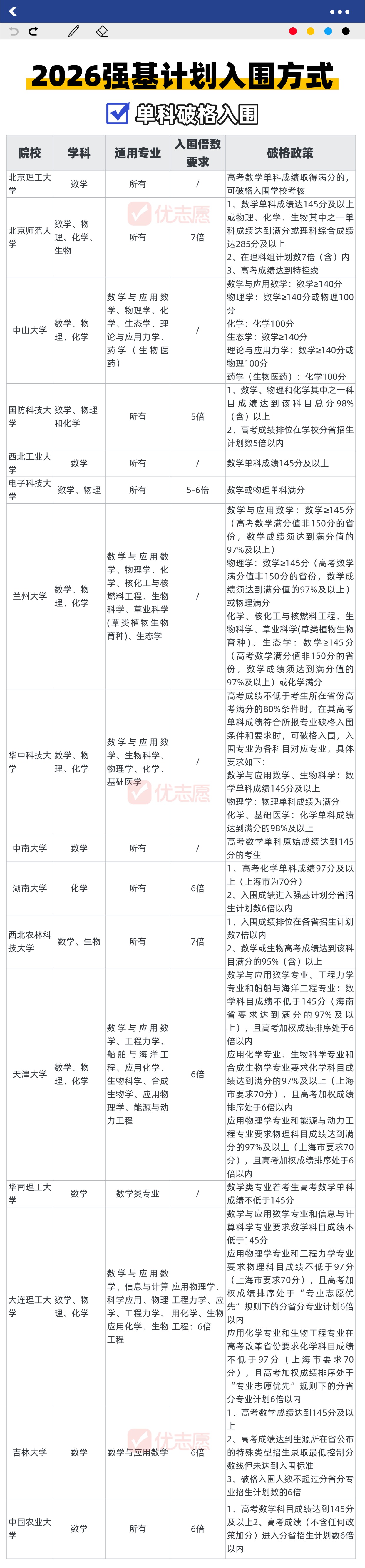
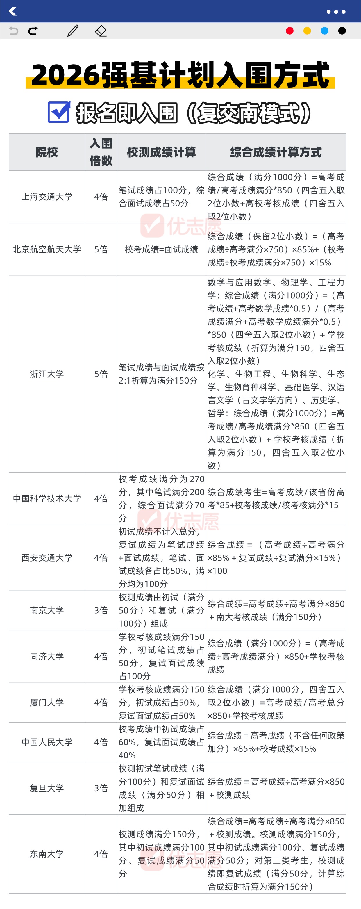
强基计划报考全攻略|39校5大入围方式,哪条路最适合你?

| 来源:优志愿 1457

强基计划=直通名校 + 本硕博贯通,是不少学霸家庭的“梦中情路”但⚠9所高校的入围门槛和方式天差地别!报错了,可能直接错失名校机会…
优志愿帮你划重点:不同考生怎么选?哪种入围方式胜算最大?戳图/收藏,一篇帮你理清楚!



评论
说点什么吧
发布

手机扫一扫下载APP

400-181-5008

优志愿将竭力为您提供帮助

(免长话费 )

教APP备3100148号