您当前的浏览器版本过低,请您升级浏览器
为了更好的使用优志愿产品,点击下载

谷歌浏览器

360极速浏览器

360安全浏览器

QQ浏览器

火狐浏览器

全国服务热线:400-181-5008
祝广大考生金榜题名
开通VIP

收藏

分享

2026年上海交通大学强基计划招生政策变更,新增材料科学与工程招生专业!

| 来源:易度排名原创 1172

上海交通大学2026年强基计划招生简章已正式发布,强基计划招生工作同步启动。本文旨在梳理分析该校强基计划2026年政策变更情况,以供参考。

一、新增材料科学与工程招生专业

2026年上海交通大学强基计划新增招生材料科学与工程招生专业,在传统省份选科要求为理工科,新高考省份要求为物理和化学。其余招生专业及选科要求均无变化。

1.png

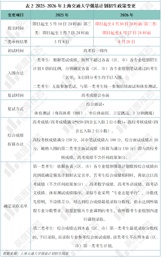
二、报名时间、二类审核结果提前,其余时间节点及政策均无变化

2026年上海交通大学强基计划报名时间较去年提前9天左右,报名截止日期提前10天左右;第二类考生审核结果公布时间也提前10天左右。其余招生关键时间节点和招生政策和去年一致。

2.png

特别声明:本文为易度排名原创作品。未经著作权人授权,禁止转载和使用,否则将承担法律责任。

评论
说点什么吧
发布

手机扫一扫下载APP

400-181-5008

优志愿将竭力为您提供帮助

(免长话费 )

教APP备3100148号