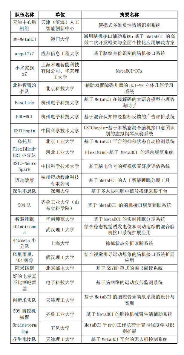
感谢各参赛队伍对大赛技术赛“MetaBCI创新应用开发赛项”的支持!截止7月5日,该赛项预赛已经结束,通过对各赛队报名资料的专家联合评审并汇总结果后,现已确定入围赛队名单。现将“MetaBCI创新应用开发赛项”入围赛队名单公示如下:

公示期为:2024年7月10日至7月12日。如有异议,请于公示期内反馈至邮箱(TBC_TJU_2022@163.com)。
初赛截止后,主办方将根据截止时间的代码版本进行审核,若审核无问题,将入围决赛。再次恭喜以上入围赛队,近期该赛项工作人员会联络并对接后续参赛赛程。
2024年7月11日
高招云直播