一、
2026年

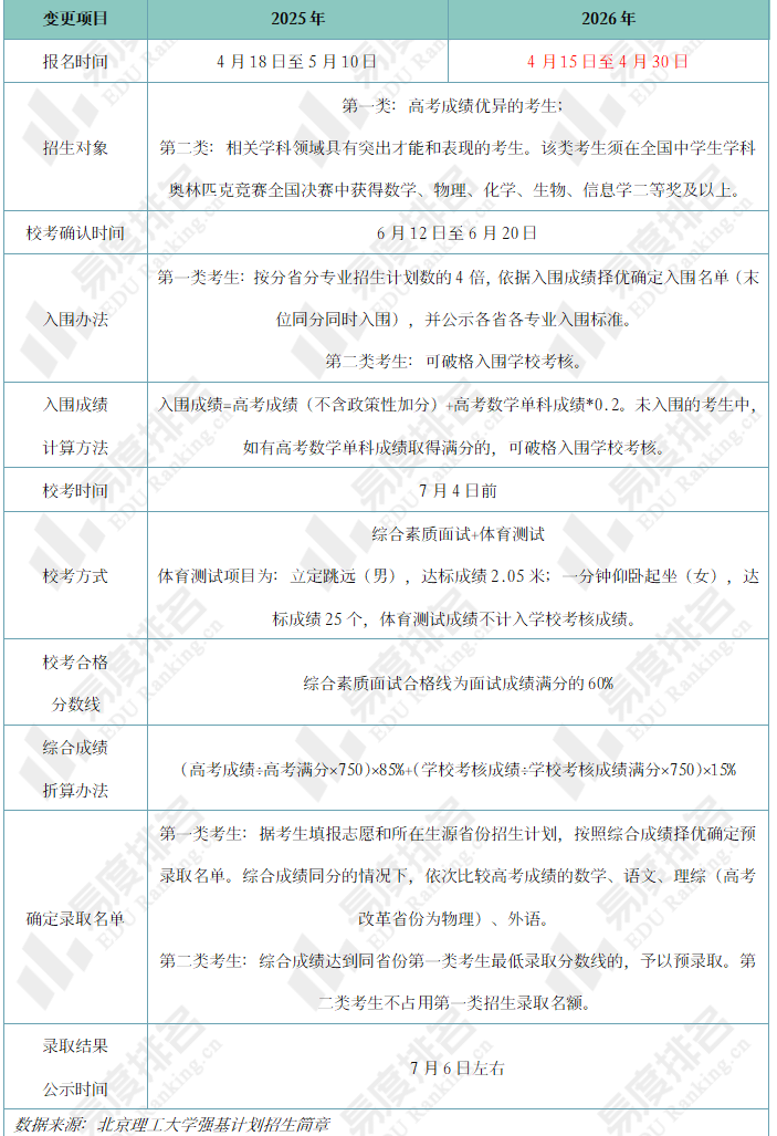
二、报名时间提前,其余招生时间节点及政策均无变化
2026年

特别声明:本文为易度排名原创作品。未经著作权人授权,禁止转载和使用,否则将承担
一、
2026年

二、报名时间提前,其余招生时间节点及政策均无变化
2026年

特别声明:本文为易度排名原创作品。未经著作权人授权,禁止转载和使用,否则将承担
扫码下载APP
手机扫一扫下载APP