您当前的浏览器版本过低,请您升级浏览器
为了更好的使用优志愿产品,点击下载

谷歌浏览器

360极速浏览器

360安全浏览器

QQ浏览器

火狐浏览器

全国服务热线:400-181-5008
祝广大考生金榜题名
开通VIP

收藏

分享

2026年中山大学强基计划招生政策变更,校考时间延后1天!

| 来源:易度排名原创 6976

中山大学2026年强基计划招生简章已正式发布,本年度强基计划招生工作同步启动。本文旨在梳理分析该校强基计划2026年政策变更情况,以供参考。

一、招生省份、招生专业及选科要求均无变化

2026年中山大学强基计划招生覆盖全国29个省份,仅新疆、西藏两地无招生计划。招生专业与去年保持一致,选考科目要求也无变化。

1.png

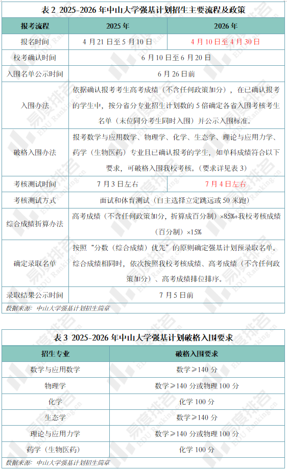
二、报名时间提前,校考时间延后1天

2026年中山大学强基计划报名时间较去年提前11天左右,报名截止日期也同步提前。学校考核时间则有所延后,其余报考时间节点及招录政策均无变化。

2.png

特别声明:本文为易度排名原创作品。未经著作权人授权,禁止转载和使用,否则将承担法律责任。

评论
说点什么吧
发布

手机扫一扫下载APP

400-181-5008

优志愿将竭力为您提供帮助

(免长话费 )

教APP备3100148号