一、报名时间、破格资格审核结果发布时间均提前
2026年

二、招生专业略有调整,选科要求不变
2026年招生专业与去年相比略有调整,2025年的

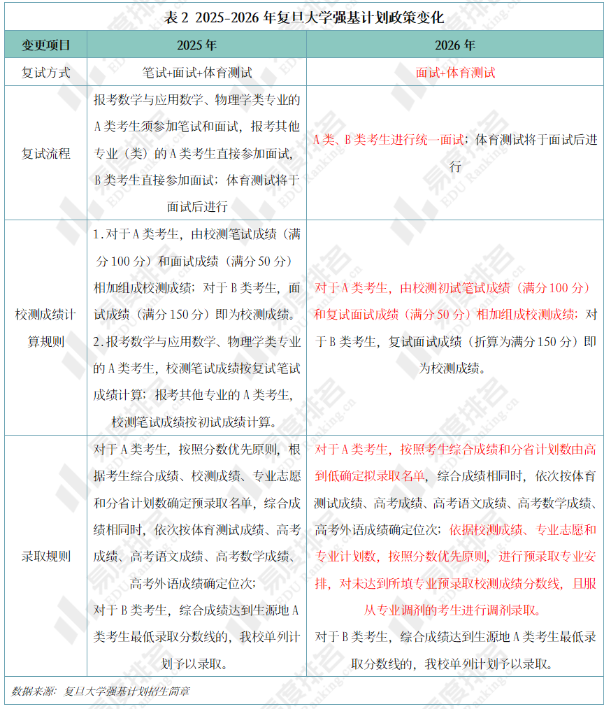
三、复试环节取消笔试,录取环节增加调剂规则
2026年

特别声明:本文为易度排名原创作品。未经著作权人授权,禁止转载和使用,否则将承担
一、报名时间、破格资格审核结果发布时间均提前
2026年

二、招生专业略有调整,选科要求不变
2026年招生专业与去年相比略有调整,2025年的

三、复试环节取消笔试,录取环节增加调剂规则
2026年

特别声明:本文为易度排名原创作品。未经著作权人授权,禁止转载和使用,否则将承担
扫码下载APP
手机扫一扫下载APP