一、报名时间提前
2026年

二、一类考生入围比例缩小
2026年

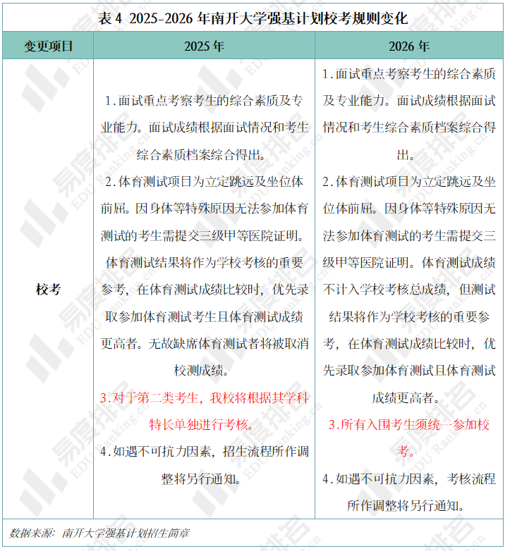
三、二类考生限报专业调整,须统一参加校考

所有入围考生须统一参加校考,第二类考生不再进行单独考核。

特别声明:本文为易度原创作品。未经著作权人授权,禁止转载和使用,否则将承担
一、报名时间提前
2026年

二、一类考生入围比例缩小
2026年

三、二类考生限报专业调整,须统一参加校考

所有入围考生须统一参加校考,第二类考生不再进行单独考核。

特别声明:本文为易度原创作品。未经著作权人授权,禁止转载和使用,否则将承担
扫码下载APP
手机扫一扫下载APP