
各位考生:
欢迎参加台州职业技术学院2026年高职提前招生综合测试!为方便广大考生参加测试,确保考试顺利进行,请仔细阅读以下内容。
一
职业适应性测试考试时间
(一)笔试考试时间:4月11日(星期六)9:30—11:00
请笔试考生通过指定通道于8:40开始进入笔试考区,9:00进入考场,9:45后禁止进入考场。指定通道:中习楼北入口 ;文达楼北入口;星星楼南入口。(详见文末校园示意图)。
(二)面试报到时间:4月11日(星期六)8:00
请面试考生在8:00准时到台州职业技术学院行政北楼215报到,8:15后禁止入场(行政北楼位置详见文末校园示意图)。
二
职业适应性测试需携带的材料
(一)准考证和二代身份证原件(或临时身份证原件),双证齐全;准考证于4月9日-10日可登录学校提前招生网站自行打印。
(二)自带黑色字迹的钢笔、签字笔或圆珠笔,2B铅笔和橡皮。


敬业笃行 追求卓越
台州职业技术学院
图片由会计2432滕佳翰同学拍摄
三
住宿、交通安全提示
(一) 学校招生网、提前招生网和微信公众号已公布周边酒店相关信息,考生可根据需要自行预订。
(二) 考试当天,考生和家长可从学校东门、北门和南门步行进出学校,请大家自觉遵守相关规定,有序通行。
(三) 建议各位考生合理安排出行时间,尽量选择绿色出行,以避免因交通问题而耽误考试。若有随行车辆,请服从学校的统一调度与安排。车辆统一从学校东门进入,可从学校西门、北门驶出。当校内停车位已满时,将暂时禁止车辆进入校园,可停放到校园南侧的台州市体育中心停车场(体育中心东门、北门均可进入)。
(四) 请考生在往返途中注意人身安全,并及时关注最新天气信息,可根据天气情况准备雨具、衣物等。
(五) 考试当天学校应急处置电话:0576-88656666、88908110。
四
特别提醒
(一) 请考生自觉遵守国家考试纪律,遵循校考各环节规则,服从工作人员安排,共同确保考试公平公正和文明有序开展;
(二) 学校发布提前招生信息的官方网络窗口为:招生网(https://zs.tzvtc.edu.cn)、提前招生网(https://zzzs.tzvtc.edu.cn)和“台州职业技术学院招生”微信公众号(tzzyjsxyzs);考生网上报名时填报的手机号码是学校重要信息直达考生的唯一通道。敬请各位考生及时关注我校招生网站及微信公众号公告,同时保持手机联络畅通。

和 合

共创美好未来


图片由会计2432滕佳翰同学拍摄
五
交通指南
(一) 考试地点:台州职业技术学院(浙江省台州市椒江区学院路788号)
(可点击导航)
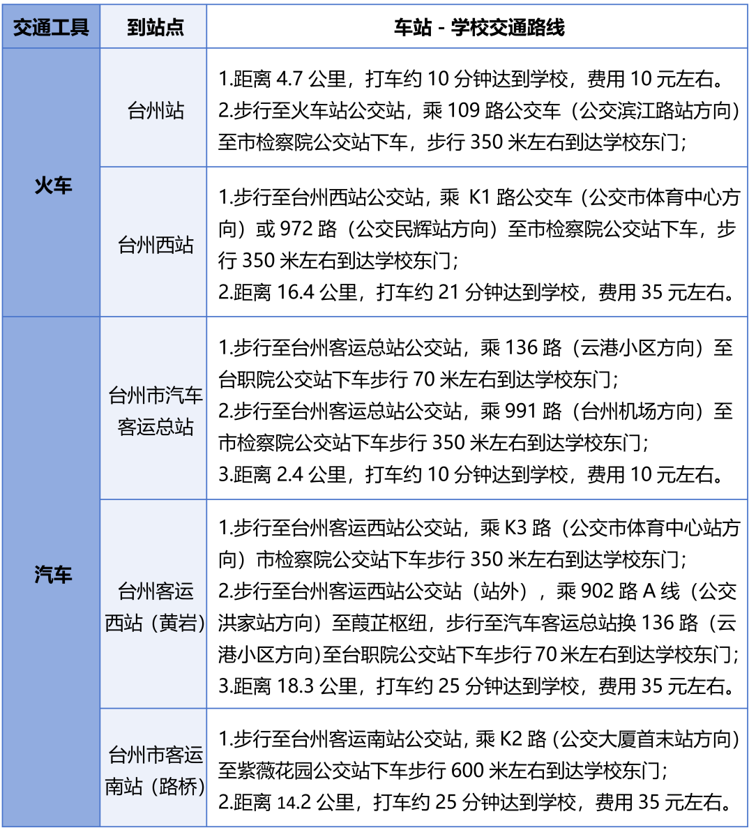
(二) 如果您乘坐公共交通,可参考表格中提供的交通路线(仅供参考):

(三) 台州职业技术学院校园示意图

欢迎来到台州职业技术学院,祝愿考生考试顺利。
台州职业技术学院招生处
2026年4月3日
END


TVTC
为台职点赞!
点下“在看和赞”
请在文末右下角

责 编:张天博
一 审:李 皎 朱玮星
二 审:叶 灿
终 审:徐增杰
高招云直播