亲爱的各位考生们
高考的硝烟刚散,志愿填报这场全新的“战役”又将开启
填报志愿是人生关键的抉择
关乎未来的专业发展、职业走向与高校生活
接下来的内容将为你
整合志愿填报的关键信息
助力你在新的人生阶段
赢在起点,开启精彩未来
接下来跟随小编一起
往下看
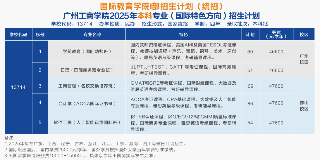
计划内统招招生专业

招生手册
https://mp.weixin.qq.com/s/BuvOQhDWx7ztItmjlr8Dsg
咨询热线
0757-87333802


招生手册
https://mp.weixin.qq.com/s/17feDa9f1rOpr01DAlX7XQ
咨询热线
0757-87333803
0757-87333806
高考不理想的同学也可以考虑选择自主招生专业哦!
获取本科更加便捷
自主招生专业

高考志愿填报是迈向未来的重要抉择
既需理性规划,也要勇敢追梦
愿你结合自身兴趣、综合考量
在这场人生关键战役中
用智慧与勇气书写无悔青春
下一个路口
梦想与你相拥,未来为你加冕!
高招云直播