为何不少学生看似勤奋苦读,成绩却始终平平?即便投入大量时间,仍与理想院校渐行渐远?高中学习本无捷径,可一旦陷入这四大认知与行为陷阱,再多付出也只会事倍功半,难以突破升学瓶颈。
一、遇挫即弃,以逃避消解焦虑
考试失利、解题受阻时,动辄选择放弃,用
二、深陷人际内耗,分散核心精力
过度在意他人评价,纠结于同学间的琐碎摩擦,甚至为避免孤立刻意迎合,耗费大量心神在无效社交上。真正的情谊从不会因专注学习消散,毕业之后,多数人际纠葛皆无意义,不必为短暂社交牺牲长远前程。
三、缺乏持续定力,学习断断续续
满怀激情制定计划,却因微小挫折轻易中断,学习如同烧水,反复加热却始终无法沸腾。学习从无一蹴而就的奇迹,唯有细水长流、持续深耕,以小目标逐步积累,才能实现量变到质变的跨越。
四、固守初中模式,拒绝思维升级
高中知识在深度、广度上远超初中,仍依赖死记硬背、盲目刷题,无异于刻舟求剑。高中学习需完成从被动接受到主动思考的转变,搭建体系化知识网络,梳理知识点内在逻辑,而非机械堆砌记忆。
高中三年是人生关键分水岭,若身陷以上状态,不必自我苛责,即刻调整即可破局:以行动替代焦虑,以专注摒弃社交内耗,以坚持取代半途而废,以逻辑思维优
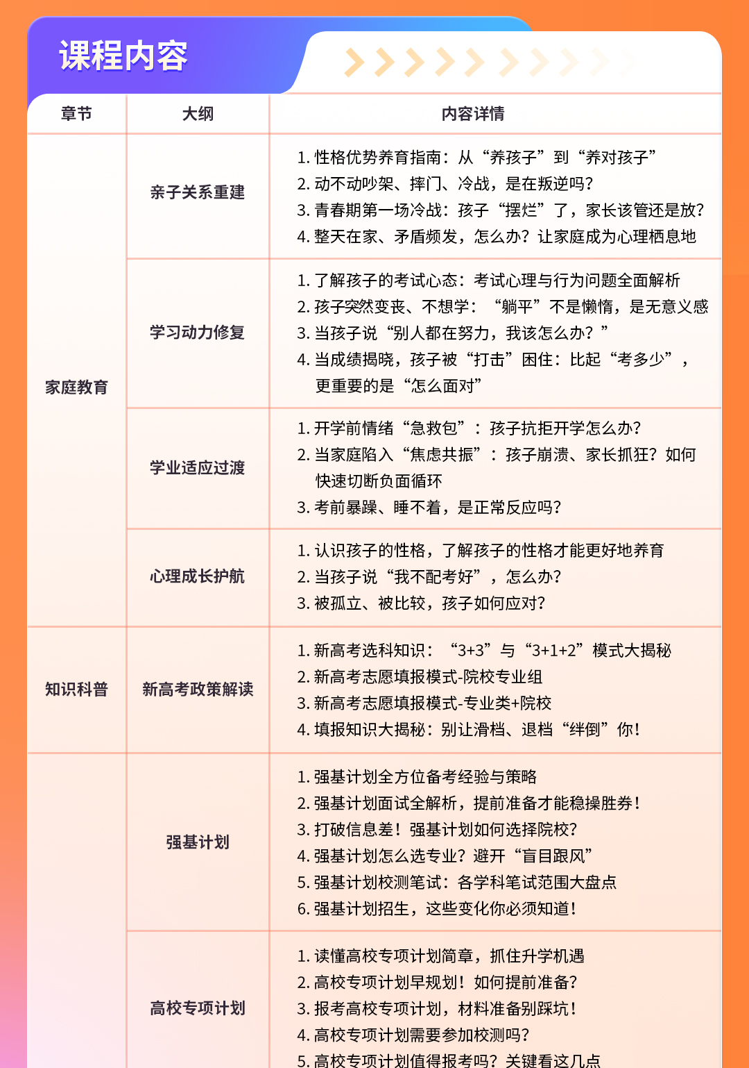
孩子在高中阶段的成长与升学,离不开家长的科学引导与专业支持。想更系统地掌握青春期心理疏导、高效学习方法指导、升学规划策略,助力孩子避开学习陷阱、稳步提升?

立即打开优志愿APP,进入首页底部“家长学园”。这里有50+节精品课程,涵盖亲子沟通、学习动力激发、选科与志愿填报、多元升学路径等核心内容,还有1V1专属陪跑、分省家长社群、专家在线答疑等专属服务,帮你从“焦虑迷茫”变“从容掌控”,成为孩子升学路上最靠谱的后盾。
现在立即下单,获取你的专属课程,轻松解决亲子沟通和升学规划难题。
高招云直播