根据湖南省教育厅、湖南省教育考试院有关要求,现将我院2026年单独招生各专业各类别录取分数线予以公布,单独招生录取规则严格按照《长沙电力职业技术学院2026年高职单招章程》执行。
附件:2026年单独招生各专业各类别录取分数线

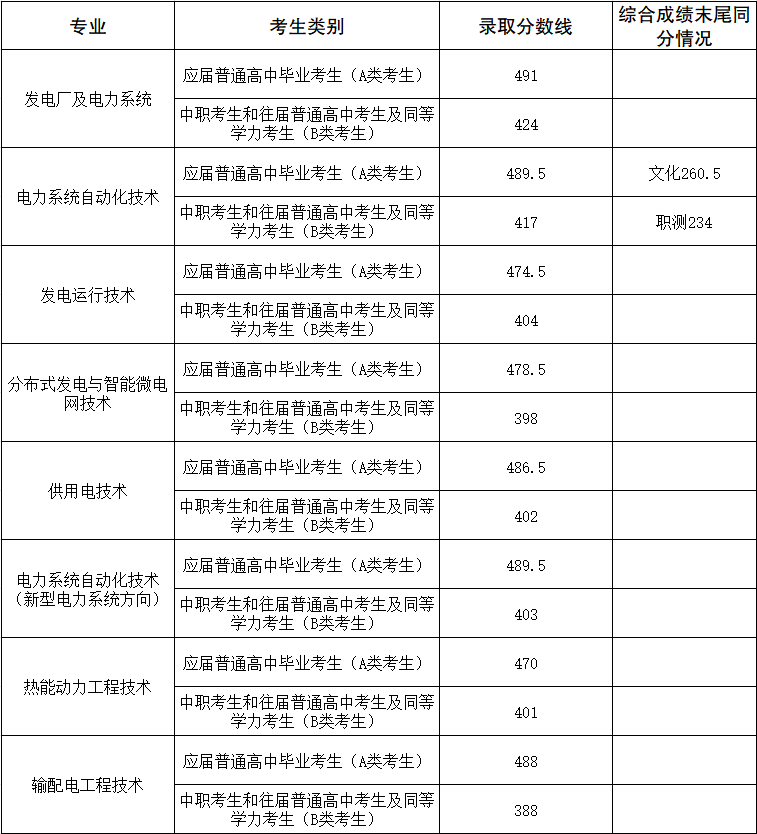
根据湖南省教育厅、湖南省教育考试院有关要求,现将我院2026年单独招生各专业各类别录取分数线予以公布,单独招生录取规则严格按照《长沙电力职业技术学院2026年高职单招章程》执行。
附件:2026年单独招生各专业各类别录取分数线

扫码下载APP
手机扫一扫下载APP