为深入贯彻落实国家职业教育改革部署,深化分类考试招生制度改革,扎实推进2026年单独招生工作,规范考试考核流程,保障招生工作公平、公正、安全、有序开展,根据教育部办公厅《关于进一步完善高职院校分类考试工作的通知》(教学厅函〔2021〕36号)、山西省人民政府《关于印发山西省深化普通高校考试招生综合改革实施方案的通知》(晋政发〔2022〕15号)、山西省招生考试管理中心《关于做好2026年高职院校单独招生考试工作的通知》(晋招考高〔2026〕3号)等文件要求,结合学校“巩固师范传统、拓展职教新域”的转型发展定位,制定本实施方案。
一、指导思想与工作目标
(一)指导思想
以习近平新时代中国特色社会主义思想为指导,落实立德树人根本任务,以服务区域经济社会发展为导向,主动适应职业教育体系建设要求,深化招生录取机制改革。围绕学校“师范底色、职教特色”发展格局,构建体现职业教育类型特征、符合技术技能人才选拔规律的“文化素质/面试+职业技能/适应性测试”综合评价体系,选拔具有职业潜质、实践能力和创新精神的优质生源,为培养高素质技术技能人才奠定坚实基础。
(二)工作目标
根据山西省普通高校招生工作规定,严格落实高职教育招生改革政策,精准选拔契合学校办学定位、具备专业发展潜力与职业素养的优质生源,贯彻考生自愿、公平竞争、公正选拔、公开透明、全面考核、综合评价、择优录取的基本原则,德智体美劳全面考察考生素质;加强领导、科学谋划、强化宣传、加大投入、重心下移、严格组织实施、强化监督管理,确保单独招生工作依法合规、平稳高效落地,保障招生质量与招生秩序,圆满完成2026年单独招生任务。
二、组织保障
(一)单独招生工作领导组
学校成立2026年单独招生工作领导组:
组 长:张毓德 朱少英
副组长:卢 雁 杜 巍 王东生 刘冬梅 和志军 闫晓明 安 利
成 员:各相关部门负责人、各系部主任等
学校单独招生领导组下设办公室:
主 任:杜 巍(兼)
副主任:王彩平
成 员:肖 强 郭彩芹 常 君 曹相中 郝雅萍
职 责:负责单独招生全面统筹工作,贯彻落实上级相关政策,研究制定学校单独招生考试工作的招生工作方案、招生章程和录取政策,确定招生计划,讨论和决定单独招生工作重大事项。
办公室下设11个工作组。学校招生办公室作为学校招生的常设机构,负责学校单独招生的日常工作,统筹各工作组衔接配合。
1、综合协调组
组 长:王彩平
副组长:肖 强
成 员:郭彩芹 曹相中 常 君 郝雅萍
职 责:统一协调各部门工作,具体负责考场布置、学生测试流程、招生宣传、网络答疑、整理报名数据、组织现场确认、考生资格审查、建立考生档案、汇总成绩排序、拟定录取名单、网上公示、向山西省招办报送录取信息、办理预录取手续等。
2、资格审查组
组 长:郭彩芹
副组长:赵士元 郝雅萍
成 员:王 敬 孙月欣 张 渝 韩 笑 孙星雨 任博钦 乔 薇
职 责:负责审核考生提供的材料,确保材料真实、齐全;对享受加分政策、专项计划或其他照顾条件考生的材料核查;
3、宣传咨询组
组 长:常 君
成 员:武卫婷 田凌云 康慧平
职 责:负责招生政策解读、信息公开、考生咨询答疑;积极开展招生宣传引导,通过学校官网、招生办公室公众号等渠道及时发布信息,确保考生精准掌握报考要求;校园及考场氛围营造,主教学楼、大厅电子屏及校园标语宣传;考试影像资料的收集与后期视频制作。
4、试卷协调与保管组
组 长:张 玢
成 员:刘富强 王学帅
职 责:负责对接试卷相关工作,协调并制定试卷的统一接收、保管、分发工作与流程,确保试卷绝对安全;协同试卷保管共同落实保密室值班及安保措施;负责试卷启用前的保密管理,严防试题泄露;考试结束后,协助做好试卷回收与封存。
5、考务组(文化素质及技能测试组)
组 长:王彩平 安火山
副组长:曹相中 赵智仁
成 员:各系部主任、教务处考务组
职 责:下设文化素质考试组、技能测试组、试卷管理组、设备组,具体负责笔试考务工作,包括试卷的接收、保管、分发、保密工作;笔试考场安排、考务人员培训;组织考试、评卷、成绩汇总;负责报考学生的技能测试、面试;负责制定考试实施办法;负责考场监控系统调试维护、考场设备技术保障等相关工作。
6、评卷组
组 长:曹相中
负责单位:各考试科目对口单位
评卷成员:各考试科目对口单位教师
工作职责:组织实施流水化评卷,并按统一格式提交考生成绩单;组织评卷人员签订保密协议,落实保密责任;严格规范评卷行为,确保评分公平准确;强化评卷过程保密管理,严防信息泄露。
另外,学校单独招生考试实行回避制度,凡当年有直系亲属报考者,不得参与招生考试监考、评分、录取等任何相关工作。
7、录取工作组
组 长:肖 强
成 员:张 玢 刘富强 王学帅 张 渝 邢丽霞
乔 薇 王 敬 武卫婷 孙月欣 董志青
职 责:负责考生电子档案的接收、下载、审核与整理;按照规则审阅考生电子档案,确定预录取名单与专业;做好考生个人信息保密,严禁违规传播考生报名信息或成绩;做好录取数据整理、报批及通知书发放等相关工作。
8、纪检监察组
组 长:李 仁
副组长:辛志国
成 员:李巨龙 王 健
职 责:按照教育部、山西省教育厅、山西省招生考试管理中心规定,对单独招生过程全程监督,及时查处单独招生工作中发生的违纪违规事件;设立举报申诉电话,接受考生及社会的投诉与申诉,确保“阳光招生”落地生根。
9、后勤保障组
组 长:王勤国
副组长:韩孝祖
成 员:郭智慧 刘俊慧
职 责:负责考务物资供应、考试当日用电、电梯、卫生、饮食、医疗保障及校园环境卫生等。
10、安全保卫组
组 长:王雁兵
副组长:林小平
成 员:高翔宇 赵继海
职 责:负责试题押运和保管期间的安全;负责考试车辆安排;负责维护考试期间校园秩序与考生安全工作;负责现场确认、考试、测试场所的安全及秩序维持、人员疏导、突发事件现场管控以及校门口车辆疏通、管理等工作。
11、网络安全与舆情防控
组 长:曹 静
副组长:韩文举
成 员:苏婷婷 代智慧
职 责:负责学校官网网络安全,防范黑客攻击,保障考生数据安全;负责监控网络及新媒体舆情;制定舆情应急预案,统一宣传口径,及时澄清误解,处理负面信息。
三、单独招生计划
2026年,我校共有12个专业进行单独招生,共计划招收学生1000人。具体情况如下:

四、报名与资格审核
(一)志愿填报
考生须在山西省招生考试管理中心规定时限内,登录山西招生考试网(http://www.sxkszx.cn),凭2026年普通高考考生号及登录密码填报志愿,每人仅限填报1所院校、2个专业志愿及“是否同意专业调剂”志愿,跨科类填报志愿无效。
(二)信息确认
考生按学校官网通知要求,在指定时间内携带《山西省高职院校单独招生考生报考登记表》、身份证原件及复印件、毕业证(应届毕业生持毕业学校证明)、高考数码相片,具有实践经历人员额外携带毕业后2年以上工作或实践经历单位出具并盖章的有效证明材料,到校办理信息确认手续,签署诚信考试承诺书,确认信息无误后签字存档。
(三)资格审核
资格审查组对照报考条件逐项核查考生提交的材料及相关信息,结合普通高考报名资格审查结果,拟定资格审核合格考生名单,通过学校官网、招生公众号等渠道公示3个工作日,公示期间接受社会监督,对异议线索及时核查处置。公示无异议后,考生凭身份证号登录山西招生考试网打印准考证,准考证明确考核时间、地点、科目及应试注意事项。
五、考试考核实施
(一)考核时间:2026年4月11日
上午07:30——12:00 现场确认
上午08:00——12:00 职业适应性测试/职业技能测试
下午14:00——16:00 文化素质考试
注:评卷情况根据考试情况待定。具体考核时段以准考证标注为准。考前3个工作日开放准考证打印通道,考生及时登录官网完成打印。
(二)考核地点
朔州师范高等专科学校(地址:朔州市开发区长宁东街85号)
笔试地点:朔州师范高等专科学校主教学楼4楼
职业技能/适应性测试地点:
移动互联应用技术专业、数据中心运行与管理专业、应用电子技术专业、智能互联网络技术专业、旅游管理专业、老年保健与管理专业、心理咨询专业、森林生态旅游与康养专业
现场确认及测试地点(一):主教学楼818室
音乐表演专业、舞蹈表演专业、艺术设计专业、陶瓷设计与工艺专业
现场确认及测试地点(二):艺术楼合唱实训室、舞蹈一教室
注:考生需提前熟悉考点环境,按规定时间入场应试。
(三)考核内容与方式
学校采取“文化素质/面试+职业技能/适应性测试”的考核模式,按普通高中毕业生、中等职业学校毕业生、具有实践经历人员三类分别实施,职业技能考试成绩占比原则上不低于50%,考核内容贴合学校专业培养定位与职业岗位需求。
1、普通高中毕业生
针对于普通高中毕业生,进行“文化素质(30%)+职业适应性测试(70%)”考试。文化素质考试使用普通高中学业水平合格性考试中语文、数学、英语成绩,按照A=90分、B=85分、C=80分、D=75分,三科总分进行百分折算,然后取平均分;职业适应性测试采用结构化面试评价方式,重点考查考生的基本素质和专业潜质,包括仪态仪表、语言表达、逻辑思维、职业兴趣及适应性、专业持续学习能力等方面内容,满分100分。普通高中毕业生考试总成绩=普通高中学业水平合格性考试成绩折算分×30%+职业适应性测试成绩×70%。
2、中等职业学校毕业生
针对于中等职业学校毕业生,需参加我校统一命题的文化素质考试。按照“文化素质(30%)+职业技能考试(70%)”的考核模式,笔试科目由语文、思想政治、数学/英语(根据专业不同选考其中一门)三部分构成,三科采用一张试卷,时间120分钟,满分150分,以教育部发布的“中等职业学校公共基础课程教学标准”中核心知识为基本依据,最终得分进行百分折算。
职业技能考试采用“面试+技能素养”方式进行。测试主要考核学生的语言表达、反应能力、职业认知、职业潜能、综合素养能力等内容,测试时间5——8分钟,成绩满分为100分。中等职业学校毕业生考试总成绩=文化素质考试成绩×30%+职业技能考试×70%。
3、具有实践经历人员
针对“具有实践经历人员”,按照“笔试或写实性意见(30%)+职业适应性测试成绩(70%)”的考核模式进行。若能提供所工作单位出具的写实性意见,且考核等级为合格及以上的考生计60分;无法提供的人员需参加我校统一命题的笔试。职业适应性测试采用结构化面试评价方式,重点考查考生的基本素质和专业潜质,包括仪态仪表、语言表达、逻辑思维、职业兴趣及适应性、专业持续学习能力等方面内容,考试时间10分钟,满分100分。具有实践经历的人员考试总成绩=笔试或写实性意见×30%+职业适应性测试成绩×70%。
在所有参加考试考核的学生中,有在参加职业院校技能大赛(中职组)各比赛项目获得全国一、二、三等奖的考生在总成绩中分别加40分、30分、20分;获得全省一、二、三等奖的考生在总成绩中分别加20分、15分,10分。同一考生若符合多项加分条件的,只能取最高一项进行加分,不作累计。
(四)面试方式
1、现场抽签回答,评委现场评分。主要内容包括:
(1)思想品德:通过“案例分析”,考察学生的心理素质、沟通能力以及思想道德修养。
(2)专业素质:通过考生对专业的认知、职业的规划等专业相关基础知识,考察学生的专业素养。
(3)人文素质:通过自我介绍、谈个人的兴趣爱好等内容考察学生的语言表达能力、逻辑思维能力及反应能力。
2、单独招生(艺术类)考试要求及评分标准主要包括:
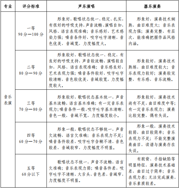
(1)音乐表演专业考试内容:
声乐方向考生需自选歌曲1首,不限唱法,采用清唱形式,现场演唱总时长不得超过5分钟;歌曲需思想健康向上;演唱服装由考生自备。
器乐方向考生需自选乐曲一首,不限体裁,全程背谱演奏,无硬性时长限制,按完成演奏要求执行;考场只提供钢琴,其余各类乐器、个人演奏服装均需考生自备。

(2)舞蹈表演专业考试内容:考生需自选剧目1个(舞种不限)或舞蹈基本功展示,现场表演总时长不得超过5分钟;女生身高不低于158CM,男生身高不低于168CM;服装和音乐由考生自备,音乐需用U盘拷贝,且U盘内仅存放该考试音乐,格式为MP3。

(3)艺术设计专业、陶瓷设计与工艺专业考试内容及要求:能够运用线条、调子等造型基础语言对绘画对象进行写实性描绘,体现对象的形体、结构,具有一定的画面构图意识和空间表现、细节刻画的能力。职业适应性测试满分100分,考试时长为100分钟。

(五)考务规范
1、考务组要高度重视考试安全工作,加强考务组织管理,规范考核程序;落实安全保密规章制度与责任制度,规范操作流程;
2、依据普通高考相关要求,严格规范单招考试考务工作,考试前组织监巡考人员培训;
3、考场按标准化要求设置,配备身份核验设备、全程监控设备及必备考务用品,每个考场安排2名及以上监考人员,监考人员岗前接受专项培训,明确监考流程与纪律要求。
4、考生入场须出示身份证、准考证,经身份核验无误后方可进入考场,严格遵守考场纪律,违规违纪者按国家教育考试相关规定处理。考核开始30分钟后,迟到考生不得进入考场;考生提前交卷离场,须经监考人员同意,离场后不得返回考场。
5、考核评分实行“双人评分、交叉复核、签字确认”制度,原始评分记录、考核视频资料妥善存档备查,保存期限不少于3年。
6、试题、参考答案、评分标准及答卷全程按国家教育考试保密规定管理,保密安保组全程值守监督,落实试卷接收、存放、分发、回收、销毁全环节保密措施,严防试题泄露。
7、对考试环节出现的违规违纪行为,严格依据《国家教育考试违规处理办法》(教育部令第33号)、《普通高等学校招生违规行为处理暂行办法》(教育部令第36号)等规定严肃处理。
(六)成绩核算与公示
考核结束后3个工作日内,录取工作组联合考务实施组汇总考生文化素质与职业技能成绩,精准核算综合成绩,综合成绩=文化素质成绩/面试+职业技能(适应性)成绩。
考生综合成绩及各单项成绩通过学校官网、招生办公室公众号公示5个工作日,考生凭身份证号、考生号登录查询个人成绩,公示期间接受考生成绩复核申请。
考生对成绩有异议的,可在公示期内提交书面复核申请及身份证复印件,注明复核科目及理由;考务实施组在1个工作日内完成成绩复核,复核结果仅反馈成绩是否有误,不提供试题阅卷细节,复核结论以书面形式及时告知考生,复核后的成绩为最终成绩。
六、录取办法
(一)录取体制
学校在山西省普通高校招生委员会的领导下,严格执行“学校负责、招办监督”的高校招生录取体制,自主开展录取工作,山西省招生考试管理中心监督学校执行招生政策和招生计划情况。
(二)录取流程
录取工作组依据分专业招生计划,按普通高中毕业生、中等职业学校毕业生、具有实践经历人员三类分别排序,依据综合成绩从高到低拟定初步拟录取名单。
初步拟录取名单报学校单独招生工作领导小组审核,审核通过后在学校官网、招生办公室公众号公示5个工作日,公示内容包括考生姓名、考生号、综合成绩、报考专业及拟录取专业,接受社会监督。
公示无异议后,录取工作组按规定时限将拟录取名单报山西省招生考试管理中心备案,备案通过后10个工作日内完成录取通知书印制,采用快递寄送或考生到校领取方式发放。
(三)录取要求
1、体检不合格、考核缺考、资格审核不符或存在考试舞弊、提供虚假材料等违纪违规行为的考生,一律不予录取,相关情况记入考生诚信档案,并按国家相关规定处理。
2、专业录取严格遵循“分数优先、遵循志愿”原则,优先录取第一专业志愿考生;第一志愿未录满的专业,从第二志愿及同意专业调剂的考生中按综合成绩依次补录,直至完成计划;不同意专业调剂或不符合调剂专业报考条件的考生,若所填专业均已录满,不予录取。
3、综合成绩并列时,按以下规则择优录取:
普通高中毕业生、中等职业学校毕业生优先参考职业适应性测试成绩;具有实践经历人员优先参考职业技能考核成绩;成绩仍并列的,参考文化素质成绩高分科目;若所有成绩均并列,补安排职业适应性面试,按面试成绩择优录取。
4、被学校单独招生录取的考生,不再参加2026年山西省普通高考及普通高校招生系列其他形式的考试和录取,入学后按录取专业培养,不得申请转专业;通过单独招生录取的考生与参加普通高考录取的学生待遇一致,享受同等的教学、奖助学金、就业等政策。
5、单独招生未完成的计划,按省级政策要求调整为统招计划继续招生。
七、新生入学复查
(一)复查时间
新生入学后1个月内,学校组织开展全面的新生入学复查工作,确保招生录取信息真实准确。
(二)复查内容
由资格审查组、录取工作组联合开展复查,复查内容包括:
1、考生身份核验:核对身份证、录取通知书、准考证、学籍档案等信息的一致性,进行人像比对;
2、报考资格审查:复核考生的学历证明、实践经历材料等是否真实有效,是否符合报考条件;
3、体格复检:按国家普通高校招生体检标准开展体格复检,核实体检结果是否真实;
4、考核成绩核查:复核考生考核成绩及录取流程是否合规。
(三)复查处置
复查合格的考生,按学校规定办理学籍注册手续,正式取得学籍。
复查发现考生存在弄虚作假、身份不符、资格造假、考核舞弊等情况的,立即取消其入学资格,出具《取消入学资格通知书》,相关情况上报山西省招生考试管理中心备案,并依规追究相关人员责任;已注册学籍的,按规定注销学籍。
成立单独招生应急处置专班,由学校单独招生工作领导小组组长任专班负责人,制定试题安全泄漏、极端天气、考生突发疾病、考场设备故障等突发事件应急预案,明确处置流程、责任人员及应急联络方式。
考前组织各工作组开展专项应急演练,提升工作人员应急处置能力,做好应急物资、医疗设备等储备工作。
考试期间安排专人24小时值守,遇突发事件时,相关工作组立即启动应急预案,快速妥善处置,同时第一时间上报学校单独招生工作领导小组及山西省教育厅、山西省招生考试管理中心等上级教育主管部门,确保考试平稳有序推进,最大限度减少不良影响。
八、申诉渠道、监督机制及违规处理
(一)申诉渠道
考生在报名、资格审核、考核、录取等环节有异议的,可在规定时间内通过以下渠道进行申诉,学校在1个工作日内受理并反馈处置意见:
申诉电话:0349-8809888、0349-8809222
现场申诉:学校招生办公室1118室
(二)监督机制
学校纪检监察组对单独招生工作的试卷接收、存放、分发、考核、评分、成绩核算、录取等关键环节实施全程监督,全程参与各工作组工作,确保各环节合规操作。
单独招生所有信息(合格考生名单、考核成绩、拟录取名单等)均按规定及时公示,主动接受社会、考生及家长的监督,公示期内对异议线索及时核查、限时反馈,确保招生工作公开、公平、公正。
(三)违规处理
考生个人应本着诚信原则向学校提供相关材料,如有以虚报、隐瞒、伪造、涂改有关材料及其他欺诈手段取得单独招生报名、考核或录取资格的,一经查实,立即取消其相应资格,记入考生诚信档案。
考生、考试工作人员在单独招生的报名、考核、录取等各环节出现违规行为的,严格按照《中华人民共和国教育法》《国家教育考试违规处理办法》(教育部令第33号)和《普通高等学校招生违规行为处理暂行办法》(教育部令第36号)确定的程序和规定严肃处理,依法依规追究当事人及相关人员责任;涉嫌犯罪的,移送司法机关追究法律责任。
参与单独招生工作的工作人员存在徇私舞弊、滥用职权、泄露保密信息等违规行为的,一经查实,按学校规章制度及国家相关规定严肃处理,取消其参与招生工作的资格,情节严重的移交纪检监察机关处理。
九、工作要求
(一)各专项工作组严格落实岗位责任制,所有工作人员签订《工作责任承诺书》与《保密承诺书》,严守工作纪律、保密纪律及廉洁纪律,不得泄露考生信息、考试试题等涉密内容,杜绝任何形式的违规违纪行为。
(二)招生报名宣传组精准解读招生政策与实施方案,及时通过学校官网、招生办公室公众号发布报名、考核、录取等各环节通知信息,畅通咨询渠道,耐心回应考生及家长疑问,保障考生知情权与参与权。
(三)考务组、资格审查宣传组、录取工作组等核心工作组,严格按照本方案及省级招生政策开展工作,做到操作规范、记录完整、留痕可查,确保各环节工作零差错。
十、日程安排
朔州师范高等专科学校2026年单独招生工作日程安排

十一、附则
(一)本方案未尽事宜,按教育部、山西省教育厅及山西省招生考试管理中心2026年高职院校单独招生最新政策调整执行。
(二)本方案由朔州师范高等专科学校2026年单独招生工作领导小组下设办公室负责解释。
(三)本方案自发布之日起实施。
朔州师范高等专科学校2026单招普通高中毕业生报名登记表.pdf
朔州师范高等专科学校2026单招中职毕业生报名登记表.pdf
朔州师范高等专科学校2026单招具有社会实践经历人员报名登记表.pdf
朔州师范高等专科学校2026年单招考试免试(加分)申请表.pdf
朔州师范高等专科学校2026年高职院校单独招生计划.xlsx
朔州师范高等专科学校
2026年3月11日
高招云直播