第一章 总 则
第一条为规范学校专升本招生工作,维护学校与考生合法权益,依照教育部、湖南省教育厅、湖南省教育考试院关于普通高等学校专升本考试招生的有关规定,结合学校实际,制定本章程。
第二条学校名称、代码、类型与地址
中文名称:湖南信息学院
英文名称:Hunan University of Information Technology
国标代码:13836
办学层次:普通本科高校
办学类型:非营利性民办
地 址:湖南省长沙经济技术开发区毛塘工业园
第三条学校简况
湖南信息学院是教育部批准设立的全日制普通本科高校,校园占地面积1800余亩,现有全日制在校学生2.1万余人,教职工1500余人。2021年经湖南省教育厅、省发改委、省财政厅等6部门批准为立项建设硕士学位授予单位。学校设有计算机科学与工程学院、电子科学与工程学院、管理学院、国际商学院、艺术学院、创新创业学院等9个二级学院,开设30余个本科专业,构建了以国家级一流专业为引领,省、校级一流专业为支撑的专业体系;拥有一支由外籍院士、新世纪百千万人才、国家教学名师、芙蓉学者等高层次人才领衔,以教授、博士教师为主力,优秀青年教师与企事业高级技术人才为骨干的师资队伍。学校在校友会2026年中国民办大学排行榜中稳居综合类全国排名第8,信息类全国排名第1。
建校29年来,学校全面贯彻党的教育方针,坚持教育报国追求,落实立德树人根本任务,取得了丰硕的办学成绩,名副其实成为了全省民办高校的示范和标杆。学校于2019年、2024年连续两次被教育部、人社部联合授予“全国教育系统先进集体”称号,系全国同类高校唯一,还先后荣获全国先进社会组织、全国创新创业典型示范高校,湖南省文明标兵校园、省党建工作先进高校、省平安高校、省“一站式”学生社区综合管理模式建设示范校、省教育数字化优秀典型应用场景高校等国家和省市级重要荣誉1000多项。近6年在湖南省教育厅开展的全省民办本科高校年度办学情况检查评价每年获评优秀等级(全省唯一);近6年连续3次获评湖南省普通高校就业创业工作“一把手工程”优秀单位,(全省唯一),毕业生就业率始终稳居全省高校第一方阵。
学校正坚定朝着“2029年成功获批硕士学位授予单位、2035年左右更名湖南信息大学”的目标奋进,致力于将学校打造为学科专业设置前瞻、师资力量雄厚、办学条件优质、毕业生就业质量高,党和政府放心、学生向往、社会赞誉、师生为之自豪的“中国特色、世界先进水平技术大学”。
第二章 组织机构及其职责
第四条学校主要领导和有关部门负责人组成专升本工作领导小组,全面贯彻落实国家、我省专升本招生政策,执行学校专升本招生工作的决议,负责研究制定专升本招生政策,领导、监督招生工作的具体实施,协调处理招生工作中的重大事项。
第五条学校专升本工作领导小组下设办公室,设在教务处,主要负责执行学校制定的有关招生工作规定和实施细则,编制招生计划,组织报名、志愿填报、免试生测试、命题、考试、评卷和录取等日常工作。
第六条学校纪检监察与审计处负责学校招生工作的全程监督,确保学校招生政策的贯彻落实以及招生录取的公开、公平、公正,严格实施责任制和责任追究制,维护学校和考生的合法权益。
第三章 招生专业及计划
第七条招生专业

第八条专升本招生计划分为以下几种类型:
普通计划。面向我省2026届普通高校全日制专科毕业生。其中,在巩固拓展脱贫攻坚成果同乡村振兴有效衔接过渡期内继续实施脱贫计划,安排适量招生计划招收脱贫家庭毕业生(简称脱贫计划)。
免试计划。分为退役军人大学生免试计划(简称退役免试计划)和竞赛获奖学生免试计划(简称竞赛免试计划)。
1.退役免试计划。符合下列条件之一的退役军人大学生可报考:①我省普通高校全日制专科毕业生应征入伍并退役的大学生;②我省普通高校全日制专科在校生(含新生)应征入伍退役后复学,继续完成学业并取得全日制专科学历的毕业生(退役后重新参加高考录取取得其他学校的学历除外);③具有我省户籍的外省普通高校全日制专科在校生(含新生)或毕业生在我省应征入伍并取得本校普通全日制专科学历的退役军人大学生。
2.竞赛免试计划。我省2026届普通高校全日制专科毕业生在校期间(截止到2026年3月10日前)获得下列竞赛奖项之一的可报考:①获得世界技能大赛、世界职业院校技能大赛总决赛争夺赛、中华人民共和国职业技能大赛和全国职业院校技能大赛一、二、三等奖(金、银、铜奖),全省职业院校技能竞赛、湖南省第二届职业技能大赛一等奖(金奖);②获得中国国际大学生创新大赛(原中国国际“互联网+”大学生创新创业大赛)金奖和银奖的所有团队成员、铜奖排名前三的团队成员。
第四章 报 名
第九条报名对象
符合下列条件的考生(含免试生)可报名参加我校专升本招生考试:
(一)遵纪守法,身心健康,符合专业相关要求。
(二)我省2026届普通高校全日制专科毕业生(含高职院校、高等专科学校毕业生及本科高校的专科毕业生,以学信网学历证书电子注册信息为准)。符合免试报考资格的考生选择一类免试计划报考。
下列人员不得报名:
1.在校及入伍期间受到记过及以上纪律处分,且在报名前还没有解除处分的。
2.因触犯刑法已被有关部门采取强制措施或正在服刑者;因违反国家教育考试规定被给予暂停参加高校招生考试处理且仍处于停考期的。
3.上年度已报名参加过专升本普通计划考试的考生及往年度已被录取的退役军人大学生(含放弃录取资格的考生)。
第十条 报名及填报志愿
(一)报名。符合报名条件的所有考生于2月28日8:00至3月10日17:00登录“湖南省普通高等学校专升本信息管理平台”(以下简称“专升本信息平台”,网址:https://zsb.hneao.cn/)提供的“潇湘专升本”APP(从https://zsb.hneao.cn/ks页面扫描下载)报名,按要求如实填写并确认个人信息,未在规定时间内完成报名的不予补报名。其中,退役军人大学生和竞赛获奖
考生还需按有关要求上传本人标准证件照及身份证、毕业证、退役证(2026年上半年退役尚未取得退役证的须提供部队开具的证明材料)、荣立个人三等功及以上相关证明、获奖证书等有关证书证件的扫描件。
(二)志愿填报。专升本志愿分为首次志愿和征集志愿。
首次志愿填报时间为3月23日8:00至25日17:00,考生根据相关资格审核情况,在退役免试计划、竞赛获奖免试计划、普通计划(含脱贫计划)中选择一类报考,并按照《湖南省普通高校专升本对应专业(类)指导目录》(简称《对应目录》)填报 1 个“院校+专业”志愿(即 1 所本科学校的 1 个对应专业,下同)。资格审核未通过的免试生、脱贫家庭毕业生以及其他考生不能填报相应计划的志愿。首次志愿填报期间考生可查看各招生高校志愿填报情况,并对志愿进行修改。
征集志愿在首次志愿录取完成后进行。考生按照首次志愿的填报要求,在规定时间内(其中: 免试计划考生在4月2日8:00—17:00; 普通计划考生在5月27日8:00—17:00)登录“专升本信息平台”填报征集志愿。
免试计划征集志愿采取顺序志愿方式,考生可依次填报2 个“院校+专业”志愿。
普通计划征集志愿采取平行志愿方式,考生最多可填报5 个“院校+专业”志愿(统考科目与本人的考试科目相一致的专业)。对于有专业技能加试要求的艺术、体育类专业的普通计划征集志愿填报,仅限首次志愿填报同类专业,且已参加首次志愿高校组织的专业技能加试并取得有效成绩(非零成绩)的考生填报。征集志愿不设脱贫计划。
考生填报专业不符合《对应目录》要求的为无效志愿。其中对于竞赛免试生,如获奖赛项能对应本科专业,须填报赛项所对应的专业才能享受免试政策;获奖赛项不能对应本科专业的,选择考生专科专业所对应的本科专业才能享受免试政策。竞赛免试生如选择不符合上述要求的其他专业,只能参加普通计划的考试及录取。
(三)缴纳考试费。2026年普通高校专升本报名考试收费标准130元/生,按照省财政厅、省发展改革委有关文件规定执行,考试费由我校收取。
1.缴费时间
首次志愿考生在3月26日—27日完成缴费;免试计划征集志愿—第一志愿考生在4月3日9:00—17:00内完成缴费;第二志愿考生缴费时间另行通知(及时关注学校招生网上通知)。所有未在规定时间完成缴费者不予安排考试。
2.操作指南
①微信搜索并关注“湖南信息学院财务处”微信公众号;②点击“自助缴费”进入登录页面,输入姓名、学号(外校学生输入身份证号)和验证码,点击“登录”,进入“身份认证”界面;③核对缴费人的相关个人信息无误后点“考试费”,出现应缴“专升本考试费”;④点击“提交订单”,形成缴费订单;⑤注意核对收款单位必须为“湖南信息学院”,无误后点击“确认支付”;⑥输入密码支付成功;⑦点击“完成”,再点击“查看缴费记录”可以看到自己的历次微信、支付宝缴费记录。
第五章 资格审核
第十一条 由省教育厅、省就业指导中心及学校等单位对报考考生特别是享受优惠政策考生的资格进行审核,资格审核贯穿专升本考试录取全过程。考生故意上传虚假信息骗取优惠录取资格的,一经发现取消专升本报考资格,已录取的取消录取资格,并给予弄虚作假考生及相关违纪违规人员相应处理。
(一)普通计划考生资格审核。报名期间,学校登录“专升本信息平台”对本校考生的报考资格及其填报的信息、照片等进行审核,在报名截止后2个工作日内完成提交确认。
(二)免试计划考生资格审核。报名期间,学校登录“专升本信息平台”对免试生信息进行核验和资格初审,报名截止后2个工作日内完成提交确认。
第六章 考试组织
第十二条免试生测试。退役军人大学生士兵、竞赛获奖免试生实行免文化课考试,学校依据专业人才培养要求,组织相关的职业适应性或职业技能综合测试。测试工作在4月10日前完成,具体考试时间另行通知。荣立三等功及以上的考生可免于参加职业适应性测试或职业技能测试。
第十三条 普通生(含脱贫家庭毕业生)实行笔试或面试等方式进行考试。考试科目由公共科目和专业综合科目组成。公共科目实行省级统一命题、统一制卷,学校根据专业人才培养要求选择大学英语,大学语文或高等数学2门科目;专业综合科目由我校自行命题。考试安排如下:
(一)准考证打印:考生在4月15日—17日期间登录“专升本信息平台”,下载并自行打印准考证,按要求做好考前准备。
(二)考试时间:4月18日(具体时间详见准考证)。
(三)考试地点:湖南信息学院(具体考场详见准考证)。
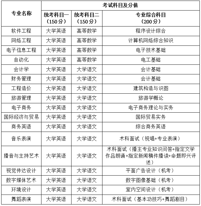
(四)考试科目及分值:

专业综合科目考试大纲详见学校招生网发布的《湖南信息学院2026年专升本各专业综合科目考试大纲》。
(五)违规处理:对于违反相关规定的,参照《国家教育考试违规处理办法》(教育部令第33号)、《普通高等学校招生违规行为处理暂行办法》(教育部令第36号)进行处理,涉及在校生的按照《普通高等学校学生管理规定》(教育部令第41号)处理,涉嫌违法犯罪的移送司法机关。考生违规者取消录取资格。
第十四条 成绩公布。考试结束后,学校及时组织各专业教师对专业综合科目进行统一集中流水阅卷和登分,并及时将专业综合科目考试成绩通过“专升本信息平台”报省教育考试院,由省教育考试院于5月11日前统一向社会公布。
第十五条 成绩复核。考生如对成绩有疑义,可在成绩公布后3个工作日内向我校提出复核申请。成绩复核只核查考生答卷是否有漏评、成绩统分、登记是否有误,不得重新评阅答卷;考生本人不得查阅答卷。考生可在复核申请截止一周后,登录“专升本信息平台”查看成绩核查结果。
第七章 录 取
第十六条 最低控制线。省教育考试院公布考生成绩时,综合计划、生源与考试等情况,统一划定普通本科录取总分(统考公共科目与专业综合科目成绩之和,有加试的专业包括加试成绩,下同)最低控制分数线。未达到录取最低控制线的考生不予录取。
第十七条免试计划录取。依据学校统一组织的职业适应性或职业技能综合测试考查结果,遵循公平、公正、公开的原则,根据测试结果择优录取,该项工作在4月上旬完成。荣立三等功及以上荣誉的考生可免于适应性测试,优先录取。
第十八条普通计划录取。原则上5月底前完成。省教育考试院依照“分数优先,遵循志愿”的原则,在最低控制分数线基础上,按照招生高校各专业生源数和招生计划1:1的比例,依据考生成绩从高分到低分进行投档。其中,首次志愿录取依据考生的总分,征集志愿录取依据考生的统考公共科目成绩(不含专业综合科目成绩)。首次志愿录取结束后,未完成的计划由省教育考试院公布,面向未录取考生进行一次征集,征集志愿采取平行志愿的模式进行投档录取。征集志愿录取时,招生高校可根据生源情况,适当降低分数要求,但降分幅度不得超过最低录取控制分数线下20分。
对于末位总分相同的考生,按照同分排位规则进行投档:按大学语文、高等数学、大学英语、专业综合科目的先后顺序,从高分到低分排位。
第十九条脱贫家庭毕业生录取。首次志愿录取时继续实施脱贫计划。脱贫家庭毕业生与其他普通考生统一排序从高分到低分录取,录取完成后,如该专业的脱贫家庭毕业生录取率没有达到比例(在常规录取率基础上增加10个百分点,以该专业脱贫家庭毕业生实际参考人数为基数进行计算),通过追加并单列部分计划录取脱贫家庭毕业生。
第二十条拟录取名单审核。省教育考试院投档后,学校完成拟录取并将拟录取数据报省教育考试院审核,审核通过后在学校官网上对拟录取名单公示7日。
第二十一条专科学历审核。省教育厅学生处将于7月初组织对拟录取名单进行学历比对核查。不符合毕业条件的将取消录取资格,符合毕业条件的由省教育考试院办理录取手续,学校依据省考试院录取花名册发放录取通知书。
第八章 收费标准及资助政策
第二十二条收费标准。学校严格按照湖南省物价局、湖南省财政厅和湖南省教育厅核定的各专业2024级学生收费标准收费,具体如下:

第二十三条资助政策。学校建立了奖、贷、助、勤、补、免等多元的资助制度。对于家庭经济困难的学生,可申请生源地助学贷款、国家奖助学金、勤工助学、特困补助等措施完成学业,对于优秀的学生,学校给予全额奖学金。
第九章 学籍学历管理
第二十四条专科阶段毕业。严格按有关规定给符合毕业条件的学生发放专科毕业证书,并及时在学信网进行专科学历证书电子注册。同时,及时整理好专升本学生个人档案,及时移交本科高校。
第二十五条本科学籍学历管理。专升本录取新生按学校规定的时间和要求办理入学报到手续。已录取但不能按时报到者,须向学校提出书面申请,经同意后方可延期;未经批准逾期两周不报到者,视为放弃入学资格。
学校按有关规定在9月底前完成对专升本学生报到入学及学籍注册工作。学生入校后将加强录取资格及新生入学资格复查等工作,严格审核专科学历电子注册信息,确保本科学籍注册信息与专科学历电子注册信息一致。对复查(复检、复试)发现的问题,学校将集中研究处理,凡属舞弊者,一经查实,即取消其入学资格。对于弄虚作假情节严重或涉嫌冒名顶替上大学的,移送相关部门调查处理。
第二十六条在校学习及毕业。专升本学生入学后进入普通本科三年级学习,在校学习两年,不得转专业和转学,不得采取非普通全日制学习形式就读。学生修完本科教学计划规定的内容达到毕业要求的,按照教育部相关规定颁发本科毕业证书。其毕业证书上标注“在本校XX专业专科起点本科学习”,学习时间按进入本科阶段学习和颁发毕业证书实际时间填写,符合学士学位授予条件的授予相应学士学位证书。
第十章 其 他
第二十七条学校将严格执行国家招生政策规定和招生计划管理要求,严格遵守高校招生“十严禁”“30个不得”“八项基本要求”等纪律要求,严格落实考试安全保密管理规定,严防试卷失泄密的发生、坚决杜绝涉考人员与社会机构勾结泄露考试试题,不组织或参与任何培训机构的教学、辅导等活动。以我校名义进行非法招生宣传等活动的机构或个人,学校将依法追究其责任。
第二十八条学校联系方式
联系电话:0731-84098167(教务处)、84098666(招生办)
投诉电话:0731-84098145
学校网址:http://www.hnuit.edu.cn
招生网址:http://jwc.hnuit.edu.cn/p97/zsb.html
第十一章 附 则
第二十九条本章程适用于我校2026年普通高校专升本考试招生工作,自公布之日起施行。未尽事宜,按国家和我省有关规定执行。
第三十条本章程由湖南信息学院专升本工作领导小组负责解释。
高招云直播