

继人工智能热潮后,脑机接口作为又一前沿科技领域,正频繁进入大众视野。2025年,正是中国脑机接口产业迎来从技术探索到产业化落地的关键转折点。
日前,由深圳大学等单位联合主办,第二十七届中国国际高新技术成果交易会分论坛“脑机接口与未来交互:关键突破与应用”在深圳顺利举办。论坛汇聚了国内外脑机接口领域顶尖学者、临床专家、产业领军人物及政策相关代表,共同探讨脑机智能技术从实验室突破到临床与产业规模化应用的创新路径。
同期,深圳市人工智能学会脑机智能专业委员会成立,标志着深圳在脑机智能领域搭建起“产学研医”跨领域协同创新平台。

深圳市人工智能学会脑机智能专业委员会正式成立
脑机接口是什么?
应用前景又如何?
SZU
了解这一问题前,首先要对人脑有清晰的认知。大脑是人类最复杂的器官之一,数百亿个神经元如同星系一般彼此相连,共同操控着人类的动作和感知。
长期以来,科学家一直在这片颅骨之下的宇宙中探索生命的密码。而脑机接口,正是在大脑与外部设备之间建立连接、进行信息交换的前沿技术。如今,这项技术正逐步从实验室走向临床应用,并展现出越来越广阔的产业化前景。

相关学科实力强劲
深大抢先布局脑机接口
SZU
而在深圳,新材料、高端医疗器械等相关产业均被纳入“20+8”产业集群中。深圳大学作为学科门类齐全的综合性大学,深度对接“20+8”产业集群,脑机接口相关学科实力强劲,孕育着行业发展的无限可能。
计算机科学、材料科学跻身ESI全球前1‰,临床医学、精神病学与心理学、神经科学与行为学等学科进入ESI全球前1%;
信息与通信工程学科属于广东省攀峰重点学科(省内最高级别),广东省高水平大学建设重点学科(首批),广东省“冲补强”重点学科(建设期评估A+);
最新软科“世界一流学科排名”中,生物医学工程、人工智能、计算机科学与工程、材料科学与工程、电力电子工程、心理学等多个相关学科上榜,其中人工智能学科首次上榜即位列中国内地第21名,世界排名第42名。

深大 世界一流学科排名
在这一布局中,深圳大学生物医学工程学院始终是深大脑机接口体系的核心力量之一。学院不仅在科研上深耕多年,还致力于打造功能完善的脑机接口综合平台,既面向学生开展系统化的脑机接口课程与实验教学,也面向科研团队开放前沿设备与数据平台,并依托国家重点研发计划、国家自然科学基金青年科学基金项目(B类)(原国家优秀青年科学基金项目)等多项重量级科研项目支持,形成了教育、科研双轮驱动的特色优势。

依托深厚学科优势,深大还成立了人工智能学院,学科方向涵盖人工智能基础理论、具身智能与机器人,以及AI在电子、医学、空间等多领域的应用,将有力支撑深大在脑机接口领域的持续创新。

以国家“脑计划”战略需求为导向,深大心理学院搭建各类科研平台,涵盖脑疾病与认知科学、情绪与社会科学等领域。今年,学院还开设了心理学(脑与认知科学班),打造“心理学+脑科学+人工智能”跨学科培养体系,为国家“脑计划”培养更多优质人才。

产学研“联合”攻关
深大突破性成果频出
SZU
围绕国家重大需求和脑机接口前沿关键问题,深大已抢先布局,产出了一批突破性成果——
脑机接口是深大生物医学工程学院的重点研究方向之一,汇聚了多位知名专家,学校特聘教授、国家级人才梁臻博士正是其中之一。她所在的团队在读脑与写脑方向上取得一系列研究进展,研发的额贴式与头环式可穿戴脑机接口设备,实现便捷采集与实时分析,并获得多项国家医疗器械注册证,推动技术向临床落地。广东省珠江计划青年拔尖人才胡亚欣副教授及其团队研制的128阵元经颅聚焦超声换能器及电学激励系统,可无创性穿透颅骨,以毫米级精度调控深部神经元,其前沿应用已从脑机接口拓展至脑 - 脑通信、精神疾病治疗与药物精准递送等领域,该技术目前以总价180 万元转化落地深圳脑机接口企业。


近日,深圳市儿童医院成立全国首个儿童脑机接口临床与转化病房,致力于将脑机接口相关前沿科技转化为切实的临床方案,让更多儿童神经系统发育性疾病患儿受益。深大生物医学工程学院,后续将积极与深圳市儿童医院开展一系列深入合作,促进科研与临床资源形成协同攻关合力。

深圳大学附属华南医院神经外科杜世伟、陶蔚团队成功构建全球首个普通话的立体定向脑电图(sEEG)多模态语音数据集“VocalMind”,并实现从脑信号到语音波形的端到端重建,为声调语言脑机接口的临床应用奠定基础。
今年4月,团队合作成果登上《Scientific Data》,有望为失语患者恢复语言功能提供新方案。

对接脑机接口这一国家战略,深大从不限于实验室一隅,而在于更广阔的实践应用。今年6月,深圳市第二人民医院(深圳大学第一附属医院、第一临床医学院)“脑机接口临床评估与转化中心暨脑机接口临床研究病房”正式成立,这也是深圳公立医院首家脑机接口临床转化中心。
该中心的落成标志着深圳在脑机接口领域初步建立起“基础研究—临床验证—产业转化”的通路。大量基于临床实践的数据,将进一步推动脑机接口技术的发展。


七部门联合发文
“脑机接口”产业未来可期!
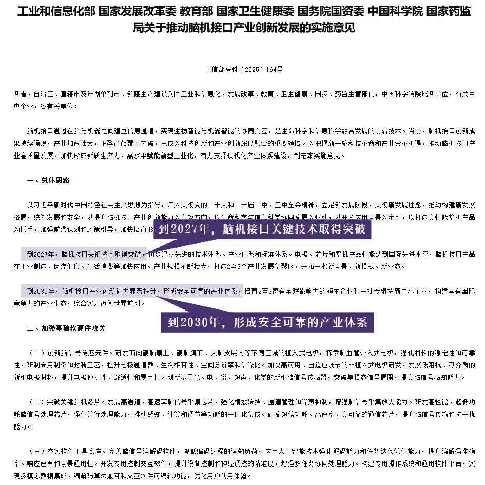
作为中国科技创新的前沿阵地,深圳在脑机接口领域展现出的强劲发展势头,也折射出这一产业的火热趋势。今年8月,中国工信部、发改委、卫健委等七部门就联合发布了《关于推动脑机接口产业创新发展的实施意见》,将该领域正式列为“未来产业”,并明确提出到2027年实现产业化落地、2030年形成全球化布局。

图源:地球知识局官微

政策东风已至,产业机遇已现。扎根深圳这片创新沃土,深圳大学乘势而起,正锚定脑机接口领域,让更多新突破照进现实,以科技之力为经济发展注入澎湃动能。
生物医学工程 2026招生咨询群
扫描下方二维码,加入招生群

相关阅读

医工融合,未来可期 |欢迎报考深圳大学医学部生物医学工程学院

来源 | 生物医学工程学院 往期推文等
初审 | 郑敏虹
复审 | 许舒婷 赵欣
审定发布 | 朱玲燕









高招云直播