近日,我校生命科学学院蓝兴国教授课题组在林木生殖生物学研究领域取得重要进展,相关成果以题“Self-incompatibility in monoeciousBetula platyphyllainvolves S-RNase mechanisms”发表于国际知名学术期刊Plant Physiology(中科院一区TOP期刊)。该研究首次在单性花植物白桦中鉴定出由S-RNase介导的自交不亲和性,丰富了植物自交不亲和的理论体系。

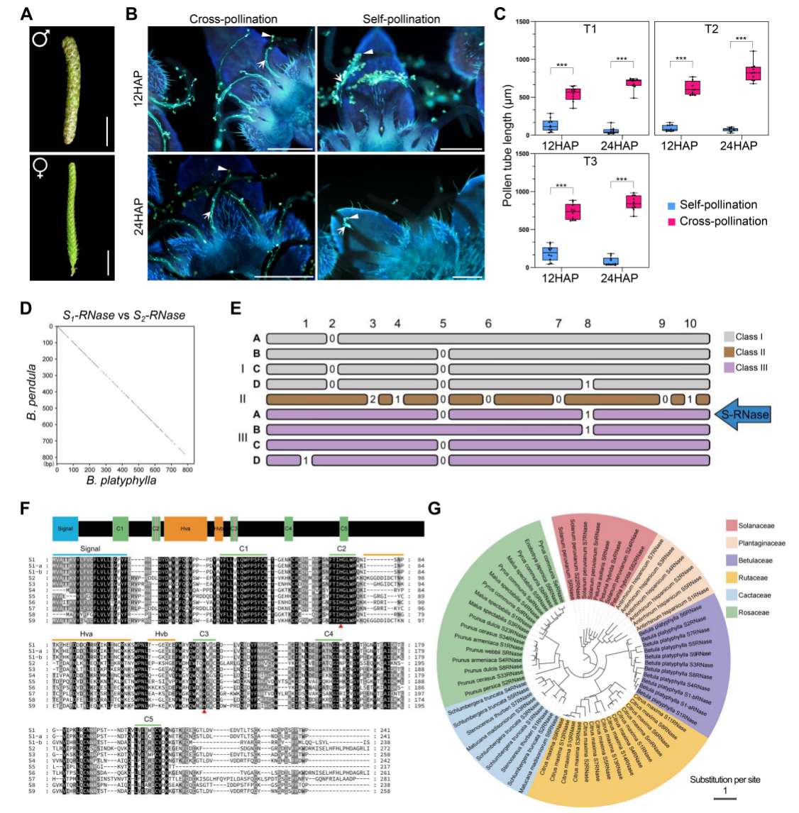
白桦是寒温带地区重要的生态和经济树种。研究团队通过授粉实验发现,自交花粉管在花柱中生长显著受阻。进一步统计显示,自交后代的种子重量和萌发率均显著低于杂交后代,表明白桦存在典型的自交不亲和性。团队基于基因组分析,鉴定出两个高度多态性的S-RNase等位基因(S1-RNase和S2-RNase),并通过对多种源地白桦自然种群的样本收集与基因组测序分析,发现了9种S-RNase等位变异(S1-S9)。
值得注意的是,与典型S-RNase介导的自交不亲和系统不同,白桦中与S-RNase协同作用的F-box蛋白多态性极低。这一发现挑战了传统理论中花粉中F-box蛋白通过高多态性识别花柱分泌的S-RNase的模型,表明白桦可能通过替代途径或协同机制完成自交识别。该研究不仅首次在单性花植物中证实了S-RNase介导的自交不亲和系统,还为白桦及近缘树种的育种策略提供了理论依据。

论文链接:https://doi.org/10.1093/plphys/kiaf553
高招云直播