
2026年重庆市高等职业教育分类考试专业技能测试考试说明现已发布,小育今天为同学们带来《说明》的完整内容。
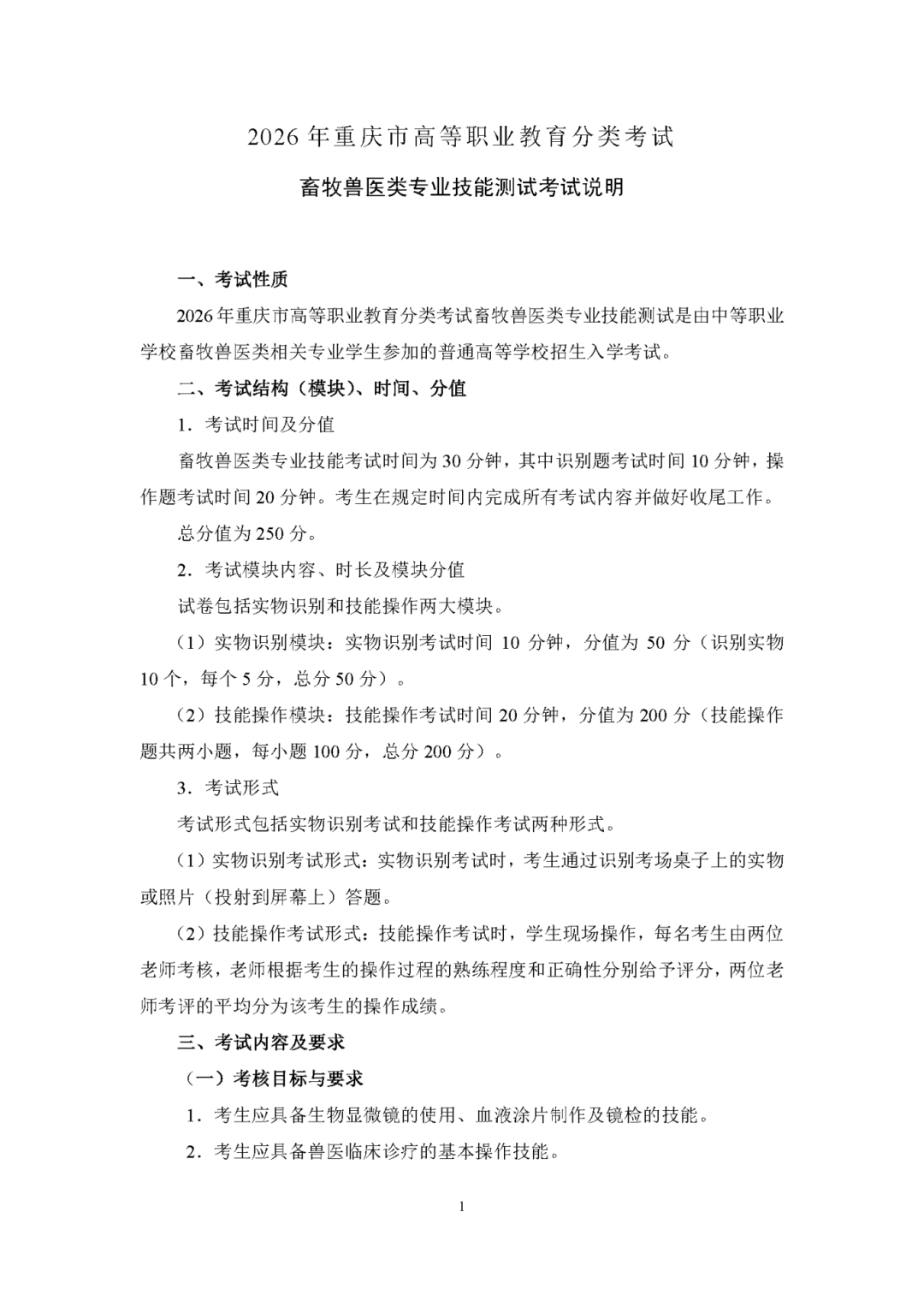
畜牧兽医类





左右滑动查看更多
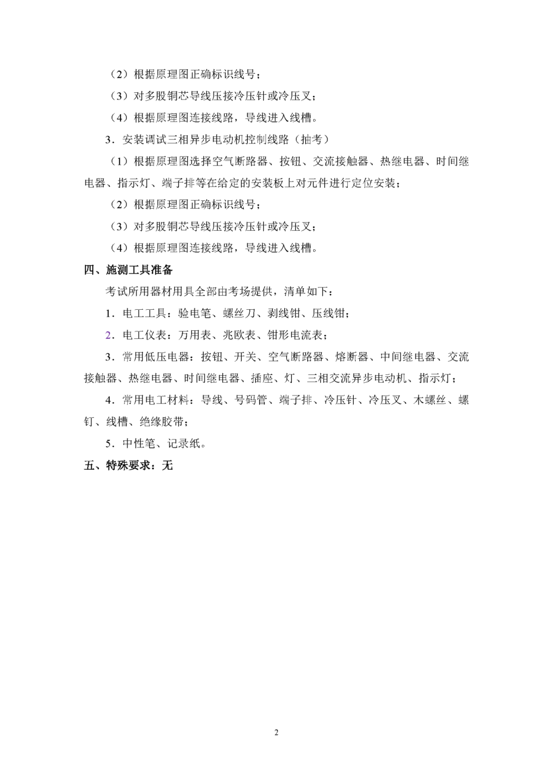
电气技术类


左右滑动查看更多
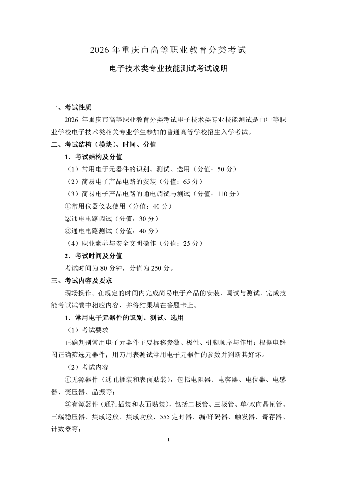
电子技术类



左右滑动查看更多
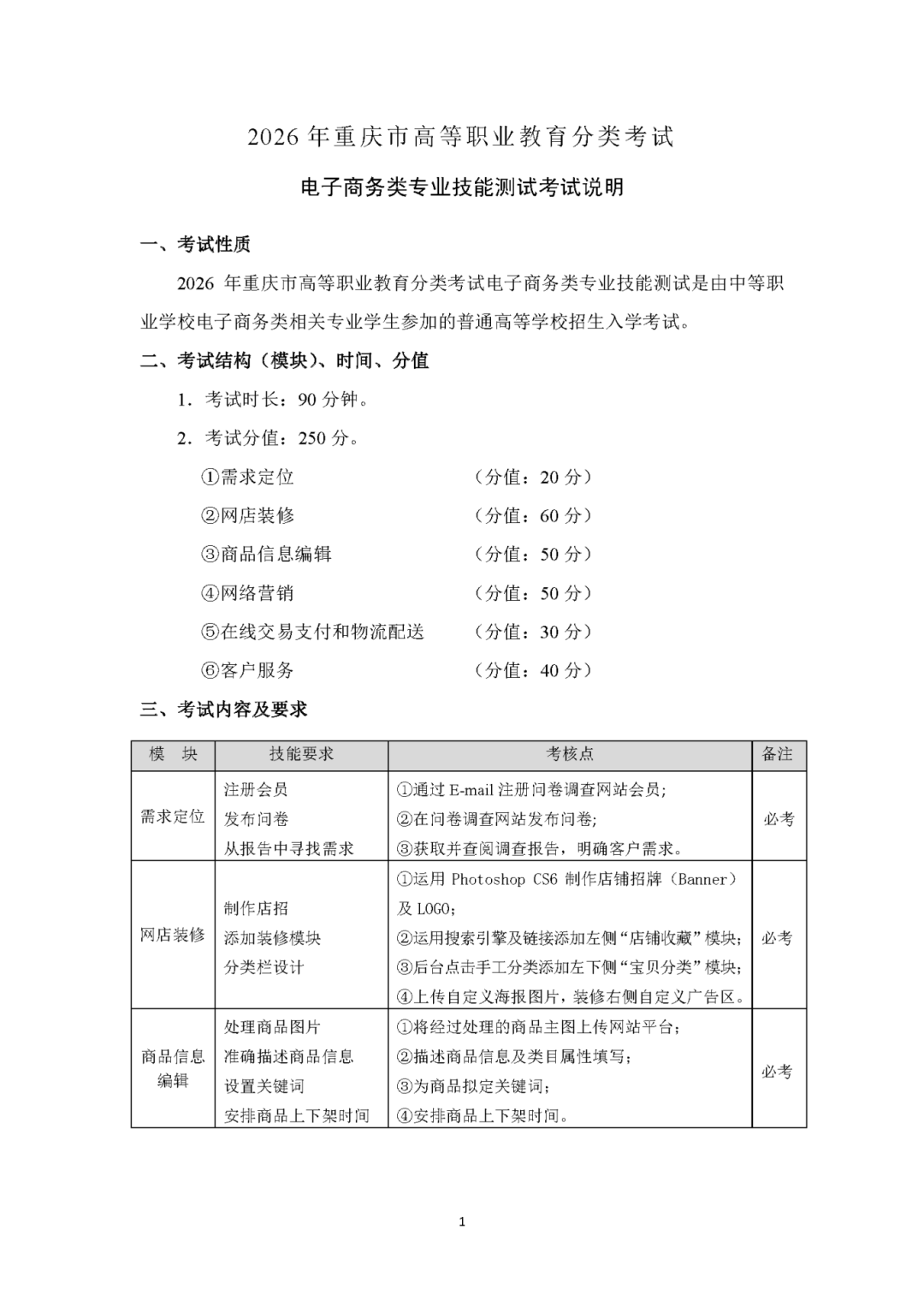
电子商务类



左右滑动查看更多
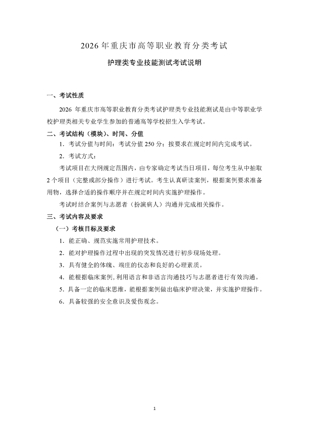
护理类





左右滑动查看更多
会计类


左右滑动查看更多
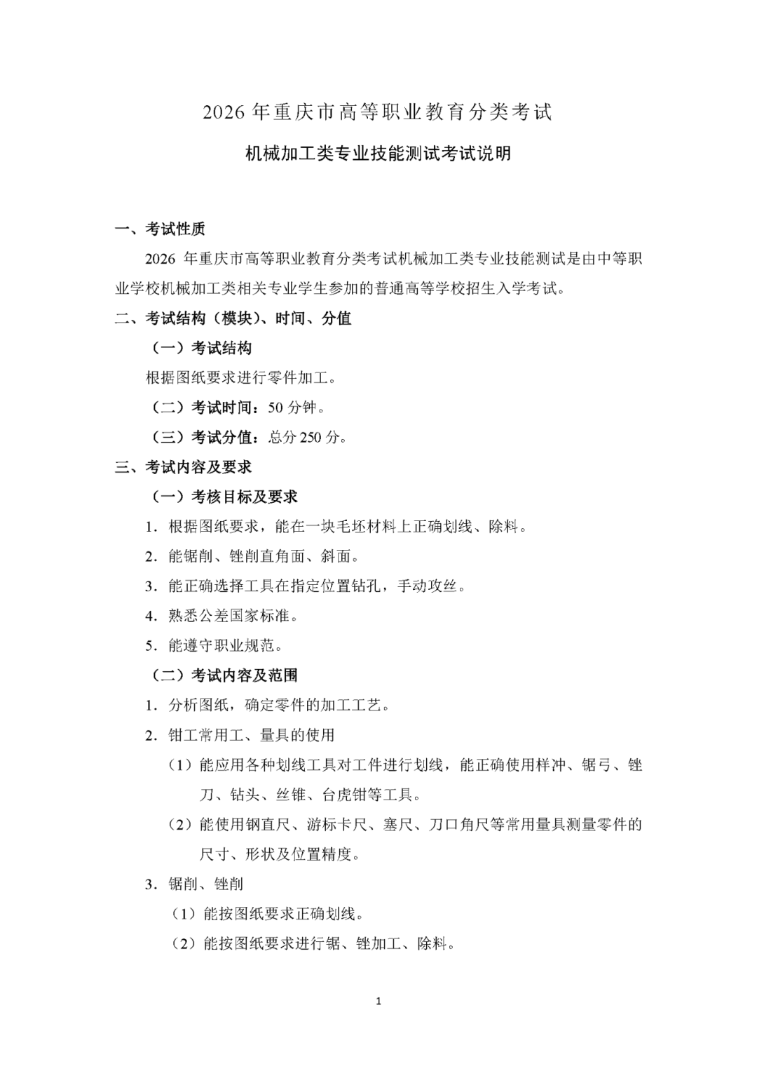
机械加工类


左右滑动查看更多
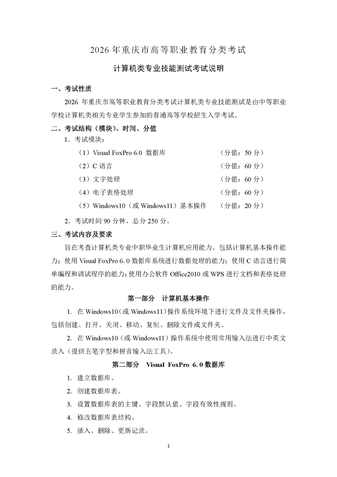
计算机类



左右滑动查看更多
教育类


左右滑动查看更多
旅游类







左右滑动查看更多
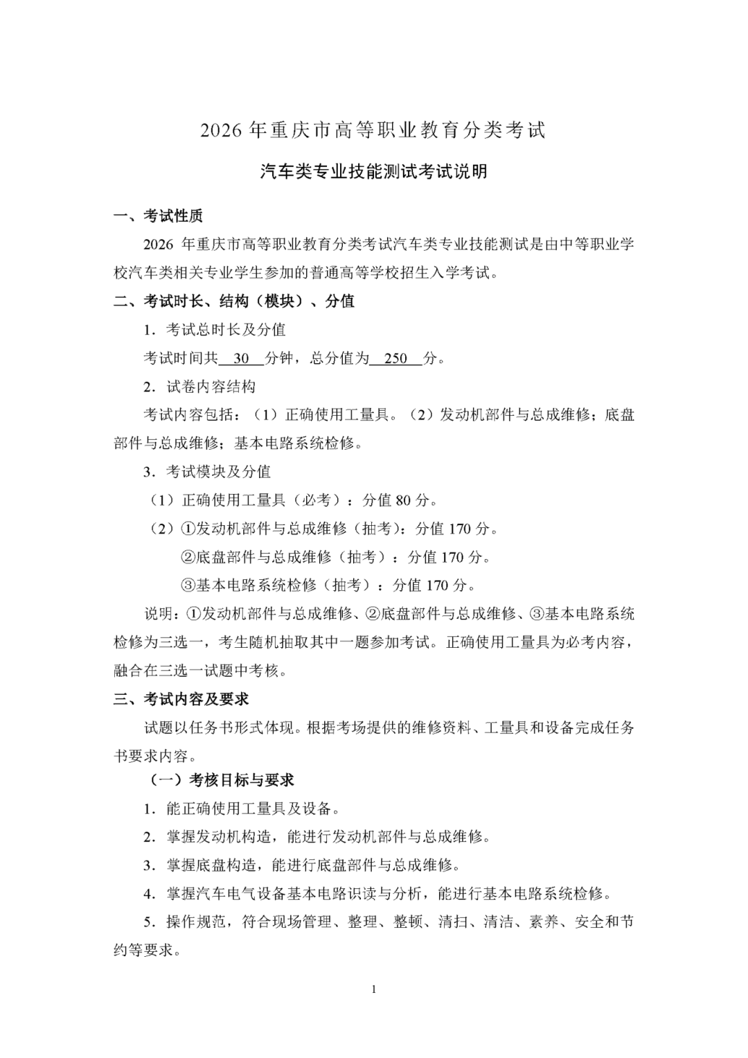
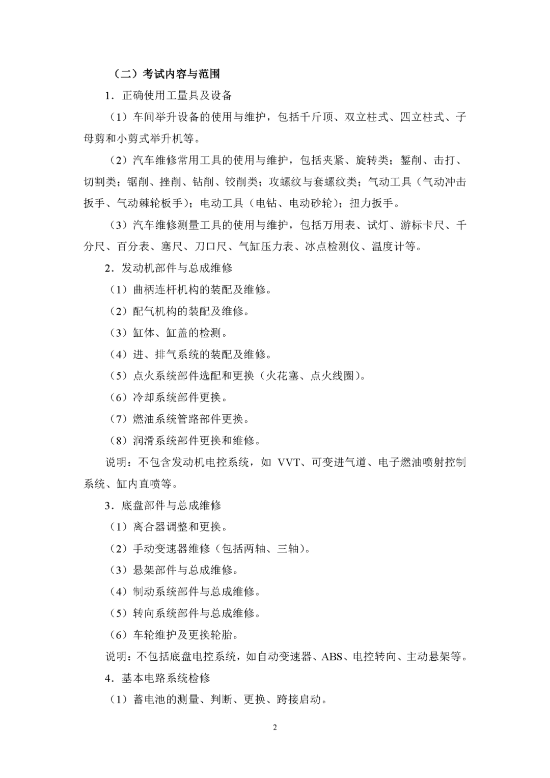
汽车类



左右滑动查看更多
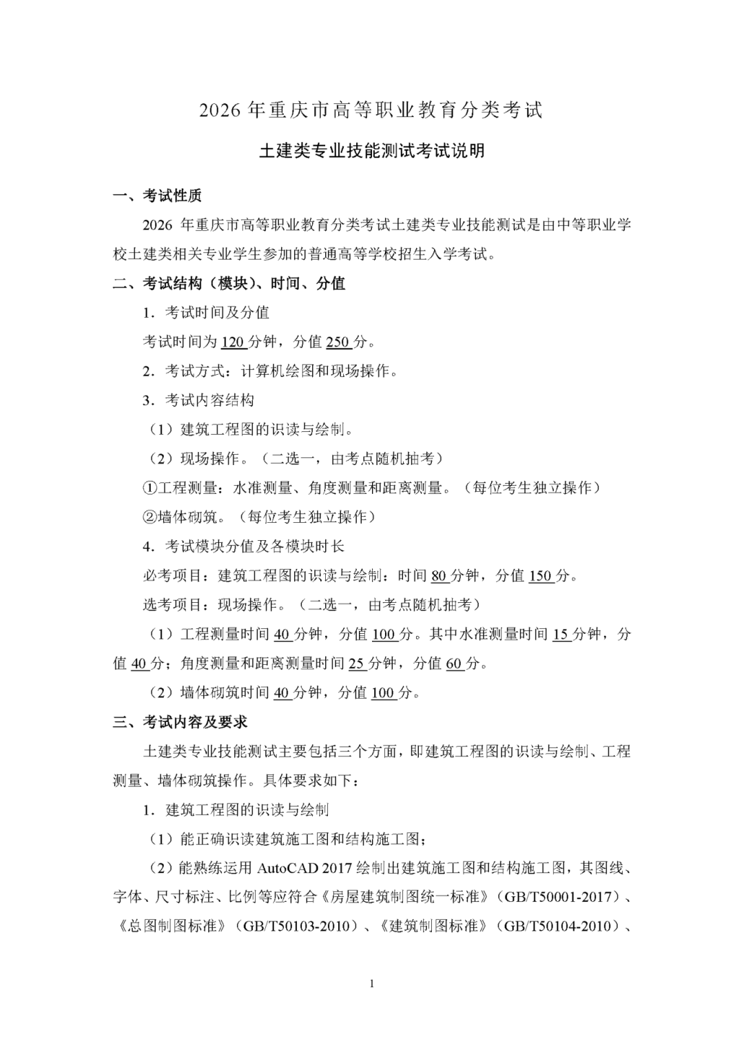
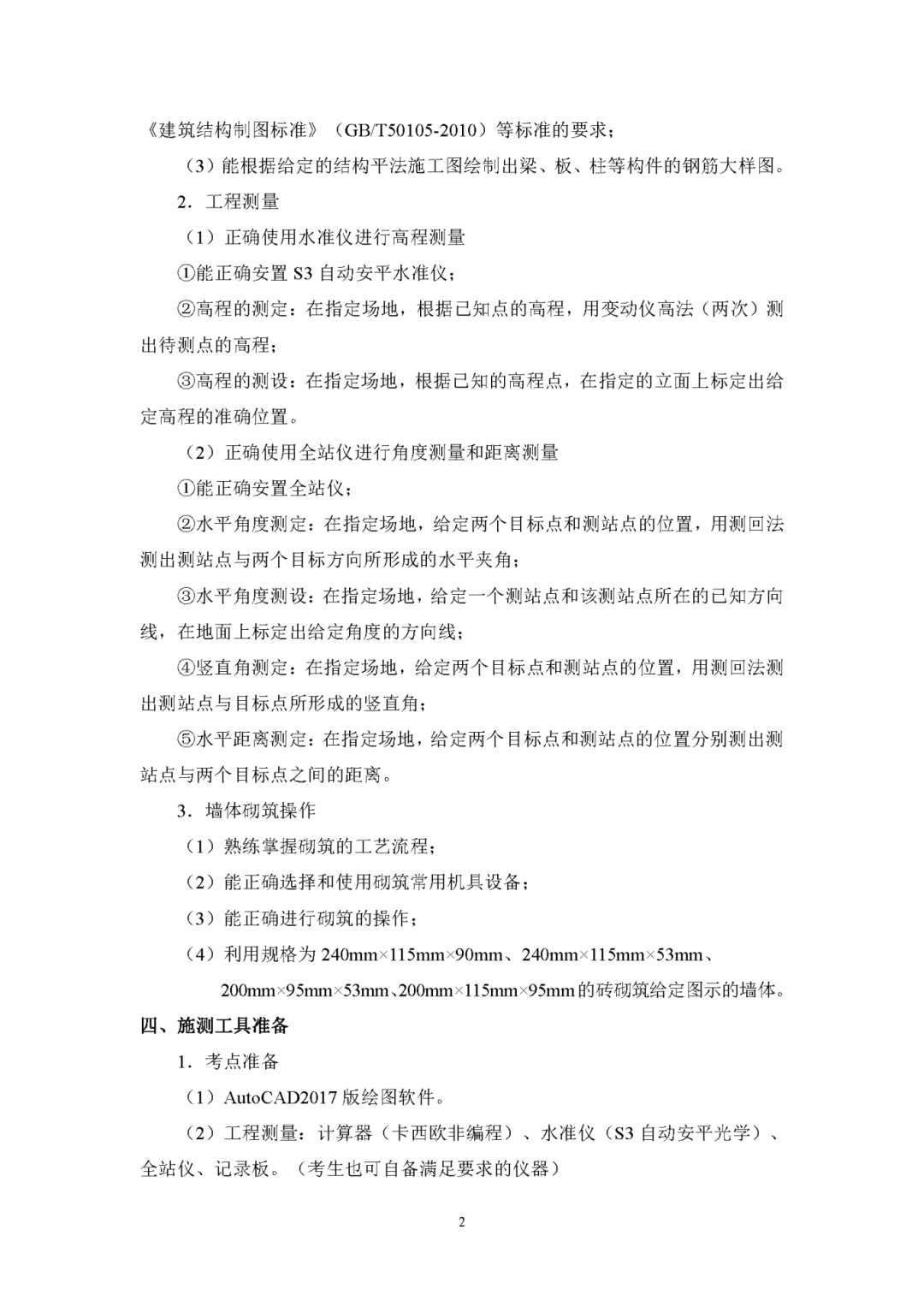
土建类



左右滑动查看更多
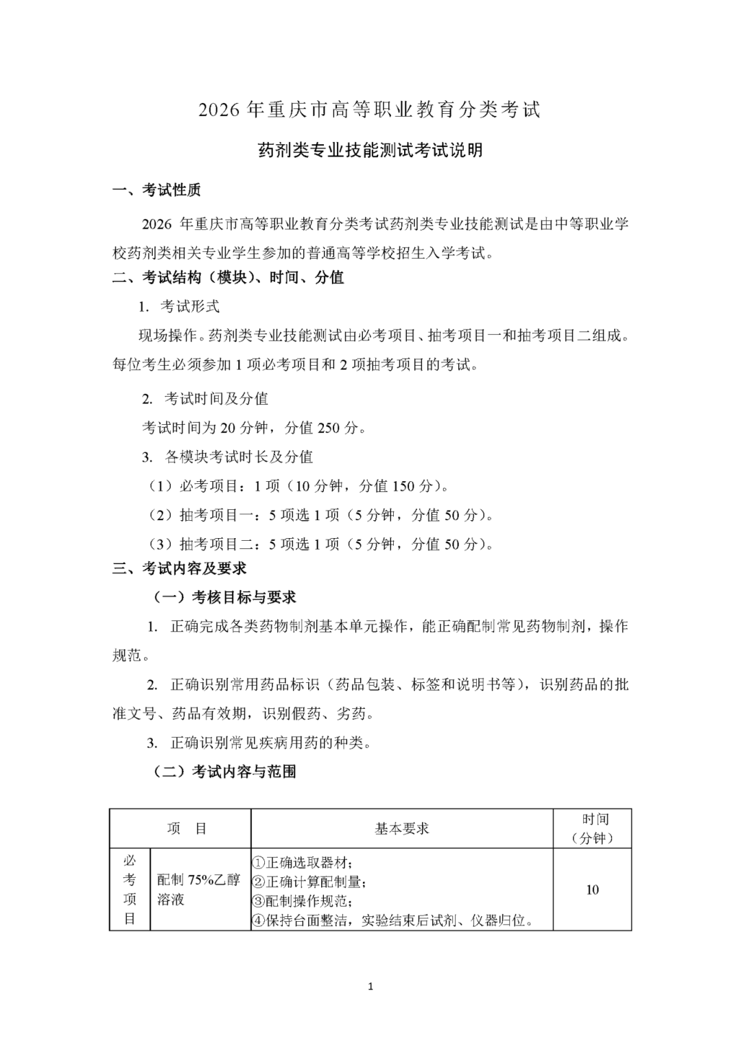
药剂类


左右滑动查看更多
园林类


左右滑动查看更多
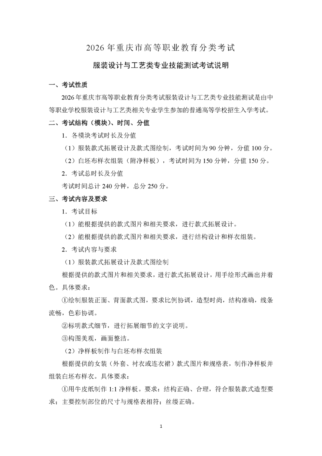
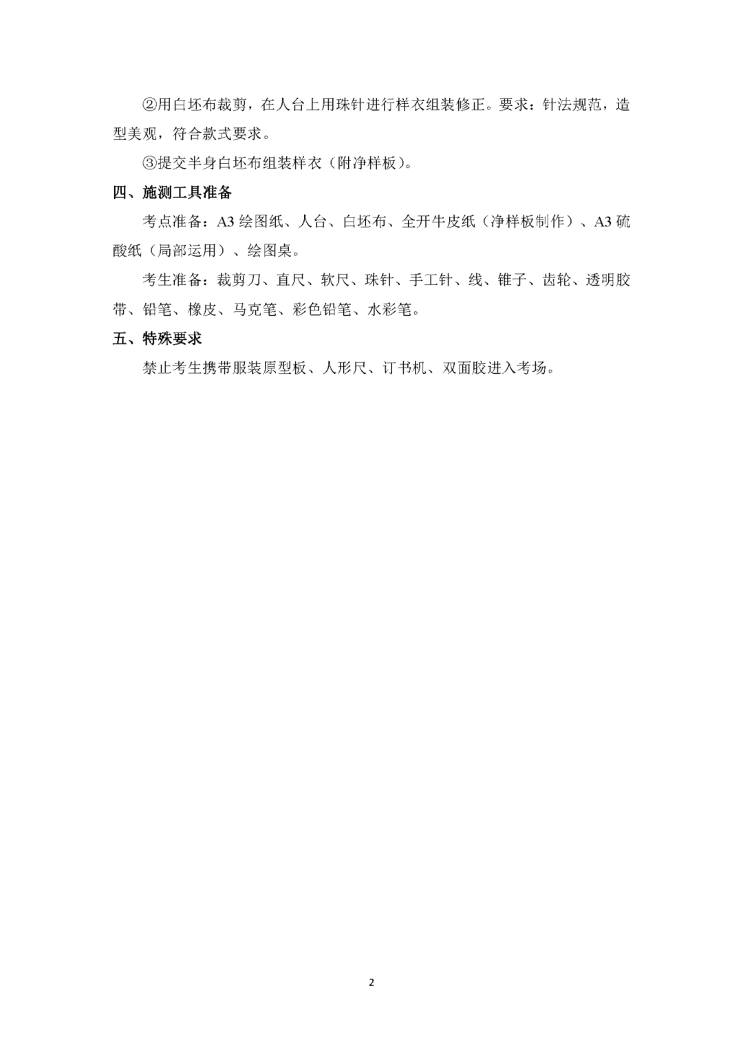
服装设计与工艺类


左右滑动查看更多
来源丨重庆招考声明丨“重庆教育”微信公众号刊载此文,是出于传递更多信息之目的。版权归原作者所有。若有来源标注错误或认为内容侵权,请及时联系我们更正或删除。

往期精彩回顾

高招云直播