2025年10月16日9时至10月21日17时,我市2026年普通高考报名将进行网上报名阶段。请考生朋友们在规定时间内,登录高考报名系统,并按要求填报相关信息。
高考报名系统
考生可登录天津招考资讯网(www.zhaokao.net),通过“公众服务大厅”进入“网上报名”,选择2026年天津市普通高考的报名地址,点击进入。高考报名系统支持InternetExplorer8及以上浏览器、360极速浏览器等主流浏览器。
网上报名流程
考生网上报名需要进行“新用户注册”“信息填报”“信息确认”“网上支付”等流程。请按照系统提示,逐项完成网上报名各环节。
新用户注册
考生进入高考报名系统,须首先进行“新用户注册”。注册过程中,市招办就国家教育考试违规处理办法(考生部分)、《中华人民共和国刑法修正案(九)》关于考试的行为要求予以提示;考生阅读相关内容后,须就诚信报名、参加高考作出承诺。
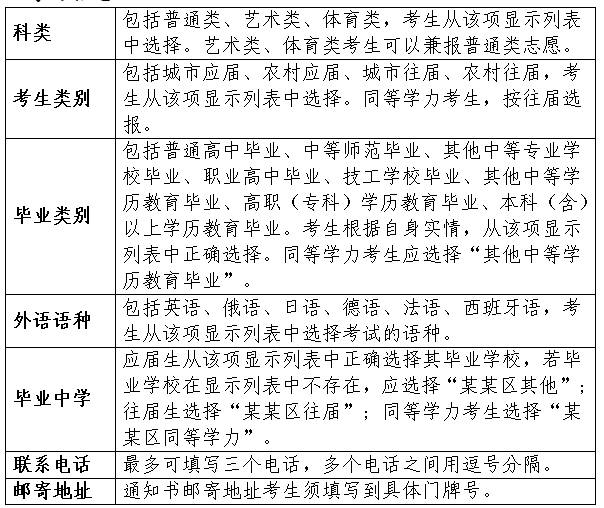
- 注册信息

温馨提示:
注册过的手机号码和身份证号码不能进行二次注册,注册时请确认无误后再提交。注册密码为考生登录密码,请妥善保存。
信息填报
考生报名系统注册完成后,须填写考生基本信息、学习信息、家庭信息、简历信息、选报信息等事项。考生根据自身实情,如实、准确填报各项内容。所有带*信息项必须填写,不能为空。
- 基本信息

温馨提示:
在“考区”选项后,有对应考区的报名公告,考生可自行下载并按照考区规定完成高考报名各项事宜。
- 选考信息
考生须从高中学业水平等级性考试的6科中选考3个科目,请考生仔细核对,避免误选、漏选。
- 学习信息

家庭信息

- 简历信息
考生须如实填写高级中等教育阶段、初中阶段、小学阶段简历信息。若有转学经历,可填写在“其他经历”。
- 专业考试信息

温馨提示:
报考舞蹈类,表(导)演类中服装表演、戏剧影视表演的考生,须于10月24日9时至10月25日17时,再次登录高考网上报名系统,上传本人参加艺术类专业市级统考的伴奏音乐(必须为MP3格式)。上传成功后,请务必进行试听,试听无误再点击“确认提交”。一经确认,不能更改。
- 外语口语报考信息
报考本科批及以上批次高校外语专业或有口语要求专业的考生,须参加全市统一组织的外语口语测试。考生可根据需要报考。2026年外语口语测试将于2026年1月上中旬举行,具体时间以通知为准。
信息确认
考生在所有信息填报完成并确认无误后,保存报名信息。信息保存成功,系统将跳转至信息确认页面。考生须逐项核对报名信息,若信息有误,请及时修改相关事项并再次确认、保存;若信息无误,可进入网上支付环节。
温馨提示:
请考生务必认真核对各项信息,确保填报内容真实、准确。注册的身份证号码和手机号码无法更改。
网上支付
支付信息页面,将显示考生相应的报名支付事项和支付状态。考生须核对姓名、支付事项、支付金额等信息,确认无误后,进行在线支付。考生可通过“银行网银缴费”或者“扫码缴费”两种支付方式进行缴费。考生已付款成功,若系统没有更新支付状态,请稍后重新登录系统查看,不要重复支付。
温馨提示:
考生支付成功才能进行现场确认。现场确认期间,各报名单位一律不接收现场补缴费。完成报名信息现场确认的考生,因本人原因不能参加考试的,已进行网上支付的考务费不予退还。
高招云直播