您当前的浏览器版本过低,请您升级浏览器
为了更好的使用优志愿产品,点击下载

谷歌浏览器

360极速浏览器

360安全浏览器

QQ浏览器

火狐浏览器

全国服务热线:400-181-5008
祝广大考生金榜题名
开通VIP

收藏

分享

国一流!中南林业科技大学+9

| 来源:中南林业科技大学 1825

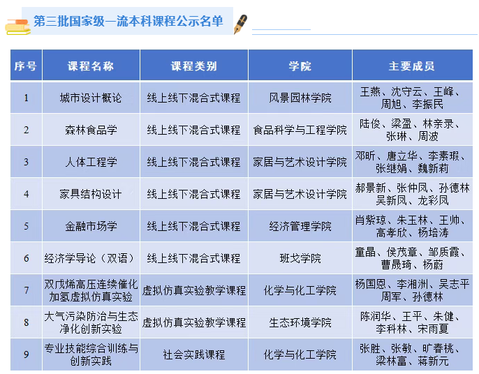
近日,教育部公示了第三批国家级一流本科课程认定结果,中南林业科技大学9门课程成功入选,获批数量位居省属高校前列。截至目前,学校共有13门课程获批国家级一流本科课程。

近年来,中南林业科技大学始终将落实立德树人根本任务作为教育工作的核心,把课程视为人才培养的关键要素。学校积极响应教育部一流本科课程建设 “双万计划” 的号召,持续深化教育教学改革,以课程教学改革为核心,大力推动教学理念的转变,致力于提高课堂教学质量。在教学模式创新方面,学校积极构建混合式教学、翻转课堂等新型教学模式,为学生创造更加灵活多样的学习环境。同时,学校还提前谋划数智课程和数字教材建设,开展了卓有成效的课程孵化培育工作。在经费投入、教学管理、课程信息化建设与应用等方面,学校提供了全方位的有力保障,有效促进了课程建设质量的不断提升。

中南林业科技大学高度重视第三批国家级一流本科课程申报工作,精心组织,邀请校内外专家开展一对一多轮辅导。专家们深入指导课程团队,帮助其提升申报材料质量,凝练课程特色,为课程成功入选打下了坚实基础。此次9门课程入选第三批国家级一流本科课程,是学校落实 “以本为本” 教育理念、深化教育教学改革的重要成果。这不仅彰显了学校在课程建设方面的深厚实力,更为学校的高质量发展注入了新的强大动能。后期,学校将大力推进智慧课程建设,为人才培养提供更优质的教育资源和创新平台,通过整合现代信息技术,如人工智能、大数据等,打造智能化教学环境,促进个性化学习和能力培养,确保人才培养质量稳步提升,助力学校整体教育水平迈向新台阶。

评论
说点什么吧
发布

手机扫一扫下载APP

400-181-5008

优志愿将竭力为您提供帮助

(免长话费 )

教APP备3100148号