各位考生:
根据《教育部办公厅关于做好2025年全国成人高校招生工作的通知》《2025年天津市成人高校招生工作规定》文件要求,我校艺术类专业须进行专业加试,现将报名考试工作安排通知如下:
一、报名对象
已完成2025年天津市成人高考考试报名(含第二志愿报考我校)并成功缴费的考生。
二、报名考试时间、地点
1.报名时间:2025年9月27日-10月17日
考生报名时需提交彩色证件照片、身份证(非津籍考生须提供居住证)正反面扫描件、专科及以上学历毕业证扫描件、学信网学历证书电子注册备案表、个人简历各一份,以“姓名+考生号+报名专业”的命名格式创建文件夹,压缩后发送至邮箱tcjxjyxy@126.com,并备注本人联系电话及常用邮箱(超过报名时间后不再接收专业加试报名)。
2.考试时间:2025年10月25日
3.考试地点:天津传媒学院(天津市蓟州区盘山大道68号)。
报考我校艺术类专业加试的考生,需及时关注我校官网、本人常用邮箱和短信通知,主动与学校联系,避免错过专业加试。
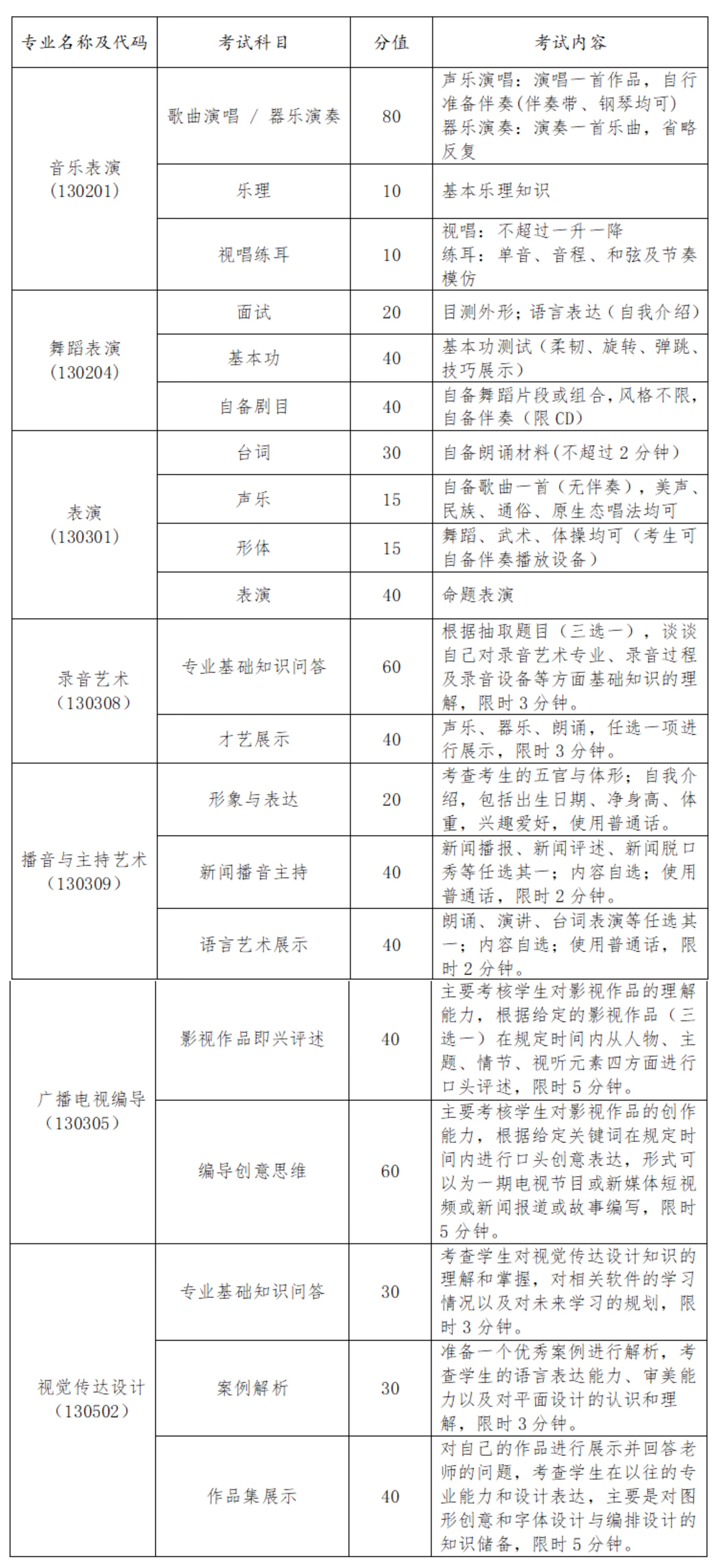
三、考试内容

四、注意事项
1.考生须严格按照考试时间进行考试;未在规定时间内参加考试的考生,视为缺考。
2.所有考试必须由考生本人独立完成,否则视为作弊。
3.专业加试时间如有调整,按调整后时间进行,请考生关注我校网站,并保证电话畅通。
五、其他
(一)报名须知
报名成功后,我校将通过电话、短信、邮件发送三种方式通知考生专业加试具体安排。如有相关问题及时与我校考务办公室联系,避免错过专业加试。
(二)录取原则
在考生文化课考试成绩达到2025年天津市高起本、专升本层次艺术类文化课分数线的基础上,按照专业课成绩排序从高到低的原则择优录取。
(三)联系方式
官方网站:www.tjcma.edu.cn/college/jxjyxy/
咨询电话:022-22829066
(工作日:9:00-11:00;14:00-16:00)
咨询邮箱:tcjxjyxy@126.com
天津传媒学院继续教育学院
2025年9月24日
高招云直播