

因为想见,终会遇见
2025年本科招生录取工作
正在持续推进中
为了方便各位考生及家长
及时获取录取动态
现将每日录取进度公布如下
愿各位考生都能奔赴自己的热爱
让我们相约在大学路一号
不见不散!

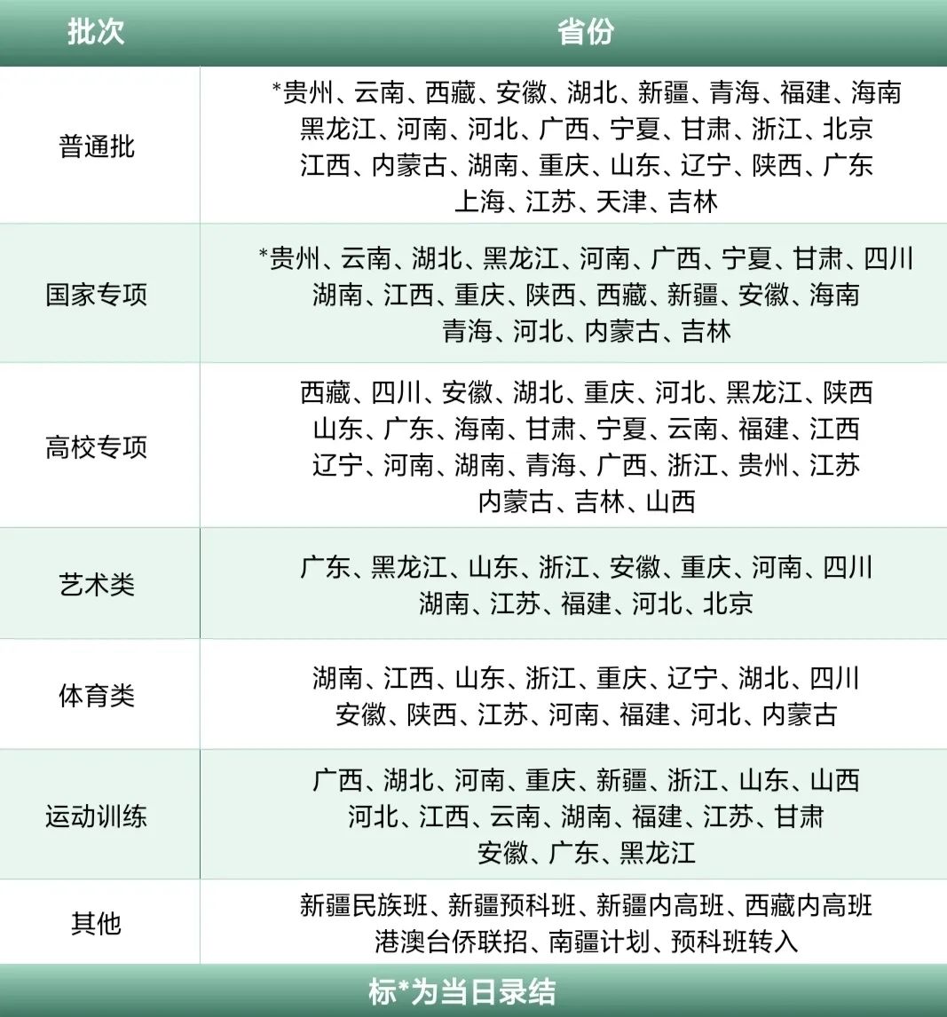
7月29日录取进度
截至7月29日下午18:00,我校已完成以下省份相应批次(类型)录取工作:


方法一
微信小程序查询
录取通知书正向你奔赴而来
搜索“中国矿业大学”微信小程序,点击进入“录取查询”,输入本人姓名、考生号、身份证号查询录取信息。


方法二
本科招生网查询
录取通知书正向你奔赴而来
浏览器输入http://zs.cumt.edu.cn,进入中国矿业大学本科招生网,点击下方“录取查询”,输入本人姓名、考生号、身份证号查询录取信息。


方法三
各省(区、市)招生考试院官网
录取通知书正向你奔赴而来
各位考生与家长可以前往所在省市的招生考试院官网进行查询。

方法四
阳光高考网查询
录取通知书正向你奔赴而来
浏览器搜索阳光高考,网址链接:https://gaokao.chsi.com.cn/z/gkbmfslq/lqjg.jsp,点击“录取结果”即可了解各省市录取时间安排、进行录取结果查询。


CUMT

♬..♩~ ♫. ♪..


欢迎关注



中国矿业大学本招办
官方抖音号

中国矿业大学本招办
官方bilibili账号

中国矿业大学本招办
官方微信视频号
END
图文来源 | 本科生招生办公室
一审 | 陈艳峰
二审 |卜永强 鲁雯琦
三审| 何海明

高招云直播