您当前的浏览器版本过低,请您升级浏览器
为了更好的使用优志愿产品,点击下载

谷歌浏览器

360极速浏览器

360安全浏览器

QQ浏览器

火狐浏览器

全国服务热线:400-181-5008
祝广大考生金榜题名
开通VIP

收藏

分享

山东农大|Nature子刊再+1!

| 来源:山东农业大学 2478

北京时间2025年8月18日,山东农业大学农学院孔令让教授团队在国际知名学术期刊《自然—通讯》(Nature Communications)发表了题为“Analysis wheat wild relatives Thinopyrum intermedium and Roegneria kamoji genomes reveal different polyploid evolution paths”的最新研究成果。该研究首次组装了小麦远缘杂交常用物种中间偃麦草和鹅观草染色体水平的高质量基因组序列,解析了二者基因组结构差异与独立多倍化演化路径,对两者携带的抗小麦赤霉病基因Fhb7同源序列的功能与抗性效应进行了研究,为小麦抗性遗传改良及牧草育种提供了重要基因组资源和理论参考。

小麦稳则口粮安,粮仓足则国本固。赤霉病是影响小麦生产的重要病害之一,不仅降低小麦产量,其产生的呕吐毒素还威胁食品安全。化学防治成本高且可能对环境造成污染,因此,选育和推广抗病品种是更为经济有效的解决方案。

“小麦野生近缘种是遗传改良的重要资源,中间偃麦草和鹅观草作为重要的基因库,携带抗病、抗逆等多种优异基因。”孔令让介绍,“通过远缘杂交将这些优异基因导入栽培小麦,是突破当前小麦育种中一些关键技术瓶颈的重要途径,解析这些野生近缘种的基因组,对推动小麦种质创新和保障粮食安全具有战略意义。”

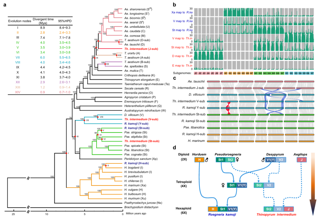
中间偃麦草和鹅观草的分子系统发育分析

为了破解小麦野生近缘种基因组密码,研究团队以中间偃麦草和鹅观草为材料,结合二代测序、PacBio HiFi技术和Hi-C技术,成功组装了这两种植物染色体水平的高质量基因组序列,揭示了其基因组结构特征和演化机制。研究还发现,鹅观草的St和H亚基因组的第七同源群染色体上分别携带小麦抗赤霉病基因Fhb7的同源基因,这些基因均表现出良好的赤霉病抗性,且同时表达这两个基因可产生显著的剂量效应(即聚合效应)。

“未来,我们将重点开展这些抗性基因向主栽小麦品种的转移与利用工作,通过建立高效的分子标记辅助育种体系,助力培育新一代抗病高产小麦新品种。这将有助于减少农药使用,提高小麦产量和品质,对保障国家粮食安全、促进农业可持续发展具有重要意义。”孔令让说。

鹅观草Fhb7同源基因的功能鉴定

山东农业大学农学院孔令让教授、王宏伟教授、孙思龙教授为论文的共同通讯作者,山东农业大学为唯一通讯单位。孙思龙教授、博士研究生车乃秀等为该论文的共同第一作者。该工作得到了国家重点研发计划、国家自然科学基金、山东省重点研发计划和山东省自然科学基金的资助。

论文链接:https://doi.org/10.1038/s41467-025-63007-y

团队简介

孔令让教授团队长期从事小麦及其近缘植物重要基因的发掘、种质创新和新品种选育工作,先后在 Science、PNAS 等期刊发表论文100 余篇,主持审定小麦新品种15个,获省部级科技进步奖4项、发明专利20余项。现主持国家重点研发计划、国家自然科学基金重点项目、山东省良种工程等国家和省部级研究课题。主持完成的“抗小麦赤霉病基因Fhb7的图位克隆及育种利用”成果作为封面文章发表于Science杂志并入选两院院士评选的“2020年中国十大科技进展新闻”并获评2020年度“中国生命科学十大进展”“中国高校十大科技进展”等。

来源:党委宣传部(新闻中心)

记者:赵伟烨

编辑:郭海涵 张圣晗审校:胡学俭 李涛 张钦龙 王琪 赵然

山东农业大学融媒体中心出品

原创文章转载请联系后台投稿信箱:sdaurm@163.com

往期推荐

评论
说点什么吧
发布

手机扫一扫下载APP

400-181-5008

优志愿将竭力为您提供帮助

(免长话费 )

教APP备3100148号