您当前的浏览器版本过低,请您升级浏览器
为了更好的使用优志愿产品,点击下载

谷歌浏览器

360极速浏览器

360安全浏览器

QQ浏览器

火狐浏览器

全国服务热线:400-181-5008
祝广大考生金榜题名
开通VIP

收藏

分享

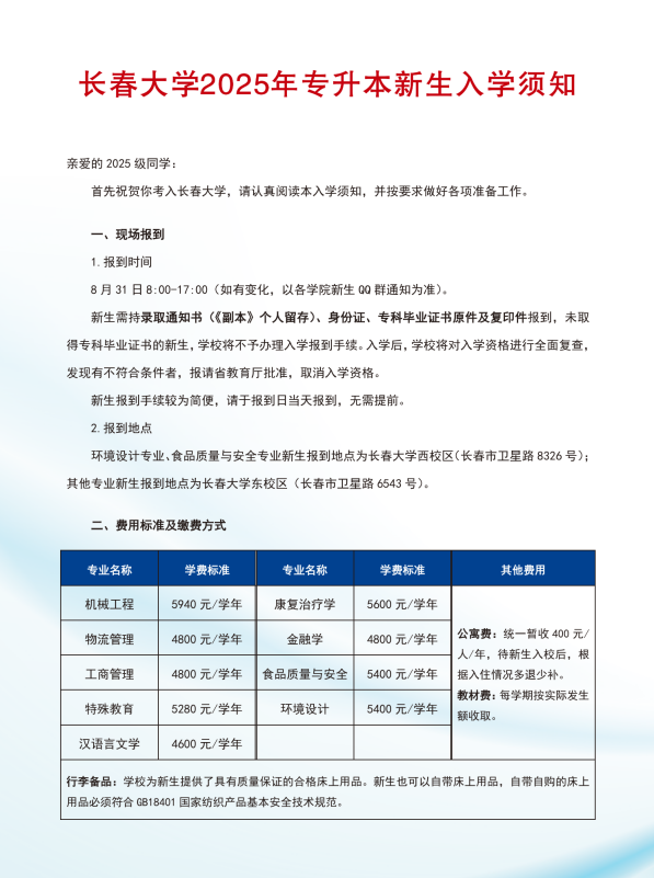
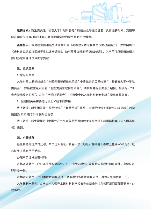
长春大学2025年专升本新生入学须知

| 来源:长春大学 1709

推荐阅读

长春大学2025年普通高考录取结果查询方式

长春大学2025年高考录取时间来了!

初审 / 李宇鹏

复审 / 张晓静

终审 / 王世军

评论
说点什么吧
发布

手机扫一扫下载APP

400-181-5008

优志愿将竭力为您提供帮助

(免长话费 )

教APP备3100148号