
已关注
关注
重播 分享 赞
关闭
观看更多
更多
退出全屏
视频加载失败,请刷新页面再试
刷新 
为方便考生填报志愿时在《2025年山东省普通高校招生填报志愿指南专科(高职)》中准确查找到我校相关志愿信息,特整理汇总我校志愿填报全流程,供大家参考。
7月24日至26日(每天9:00—18:00)填报普通类、体育类常规批第2次志愿(含剩余本科计划和所有专科计划);填报艺术类专科批第1次志愿、春季高考专科批(含技能拔尖人才)第1次志愿。
7月31日(9:00—18:00)填报普通类、体育类常规批第3次志愿;填报艺术类专科批第2次志愿、春季高考专科批第2次志愿。
日照航海工程职业学院
(报考代码:E605)
所在页码为夏季高考普通类130页,夏季高考艺术类188页,春季高考229、230页

2025年山东省普通高校招生
填报志愿指南第130页
夏季高考普通类常规批计划
学校代码:E605

2025年山东省普通高校招生
填报志愿指南第188页
夏季高考艺术类专科批计划
学校代码:E605

2025年山东省普通高校招生
填报志愿指南第229-230页
春季高考专科批计划
学校代码:E605


2025年山东省招生计划一览表



2025年山东省高考志愿填报全流程
日照航海工程职业学院
报考代码【E605】
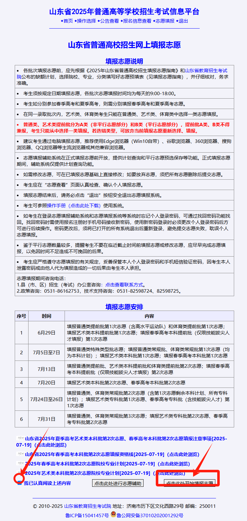
一、登录系统
进入山东省2025年普通高等学校招生考试信息平台系统主页后(https://wsbm.sdzk.cn/),页面如下图所示:

二、进入操作选择界面
点击【考生点击此处进入平台】进入操作选择界面,页面如下图所示:

三、进入志愿填报说明界面
点击【网上填报志愿<点击进入>】进入志愿填报说明界面,页面如下图所示:

四、进入考生登录界面
认真阅读上述内容后,先勾选【我已认真阅读上述内容】(红圈处),再【点击此处开始填报志愿】按钮(红框处),进入登录界面,页面如下图所示:

五、进入志愿填报界面
在考生登录页面,依次输入考生证件号码、个人登录密码、手机短信密码、图片验证码,然后点击【考生登录】,成功登录后,进入志愿填报界面。
考生若忘记登录密码或手机短信密码,均可在此页面点击【找回密码】,通过手机号码自行找回。
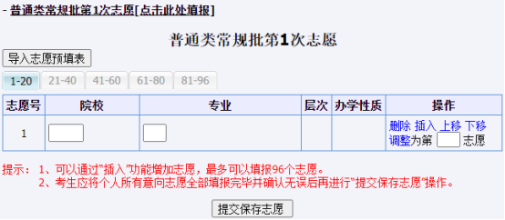
六、进行志愿填报
山东高考专科批,实行“专业+学校”平行志愿,即一个专业(专业类)+学校为一条志愿。

点击页面最下的【提交保存志愿】,系统提醒考生确认,输入考生登录密码,点击【确定】,系统提示志愿保存成功。
招生咨询电话:0633-8672345 8672299 8672222 8672090
学校官网:http://rzmevc.edu.cn
学校地址:山东省日照市山海路369号
高招云直播