

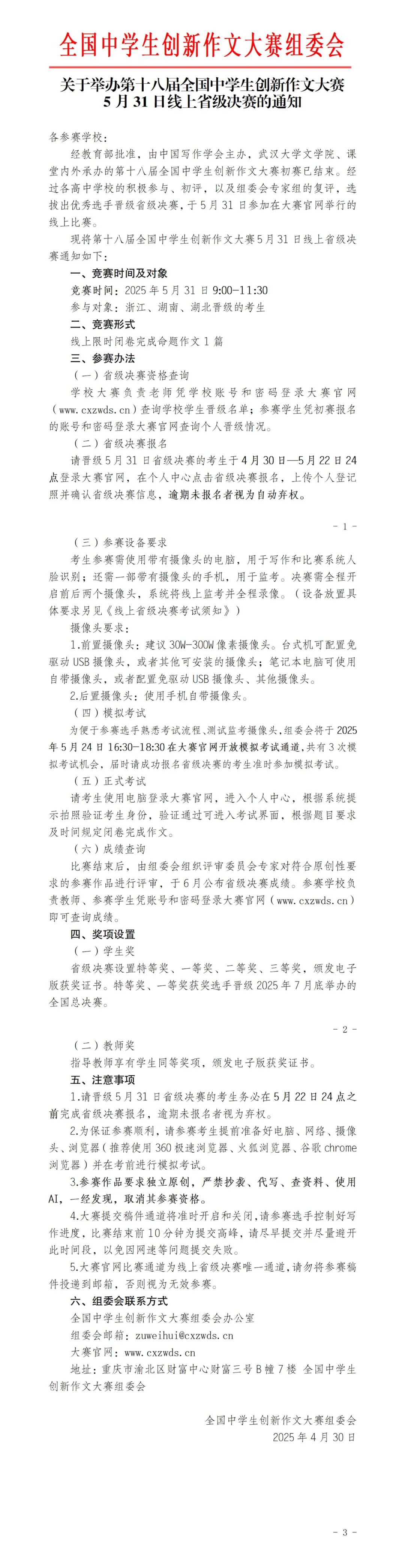
第十八届全国中学生创新作文大赛浙江、湖南、湖北的初赛成绩已发布,省级决赛报名已开启。应教育部要求,现对浙江初赛成绩进行公示,学校和学生可登录大赛官网查询成绩和个人晋级情况,公示期为2025年4月30日—5月8日,公示期结束后即可下载证书,如有疑问请及时联系大赛组委会。(联系电话:023-63659865)

(点击图片可放大浏览↓)




第十八届全国中学生创新作文大赛浙江、湖南、湖北的初赛成绩已发布,省级决赛报名已开启。应教育部要求,现对浙江初赛成绩进行公示,学校和学生可登录大赛官网查询成绩和个人晋级情况,公示期为2025年4月30日—5月8日,公示期结束后即可下载证书,如有疑问请及时联系大赛组委会。(联系电话:023-63659865)

(点击图片可放大浏览↓)


扫码下载APP
手机扫一扫下载APP