
空中乘务

--- Air crew ---


PART ONE
专业概括
在“十二五”至”“十三五”期间,我国民航每年新增飞机将达到250架。国内主流航空公司空乘人员平均年薪在10万元人民币以上,国外航空公司空服人员的薪金水平更高,中国正处于“民航大国”向“民航强国”的伟大转变过程中。据权威预测,2012-2022年中国至少新增20多万名空服人员的工作岗位,民航空乘人员的队伍将超过40多万人,规模将是目前的5倍以上。目前空中乘务人员月薪范围约6000-20000元.
PART TWO
培养目标
本专业培养理想信念坚定,德、智、体、美、劳全面发展,具有一定的科学 文化水平,良好的人文素养、职业道德和创新意识,精益求精的工匠精神,较强的就业能力和可持续发展的能力,掌握空中乘务专业知识和技术技能,面向航空运输业的民航乘务员等职业群,能够从事航空公司民航乘务员、航空公司和机场贵宾室服务人员、公务机服务保障工作人员、机场旅客服务人员工作的高素质技术技能人才。
PART THREE
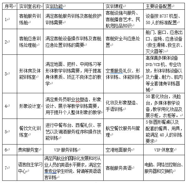
主要课程列表

PART FOUR
教学条件
学校拥有满足正常的课程教学、实习实训所需的专业教室、实训室和实训基地。有较好的多媒体计算机、投影设备、音响设备,互联网接入和WiFi 环境,并具有网络安全防护措施。校内实训有专门的形体实训室和练功房、化妆塑造形象设计室、客舱服务训练舱、客舱应急处置训练舱、 客舱酒水餐食服务室、中西餐摆台具实训室、酒吧实训室、特殊旅客服务室、具备客舱应急设备认知、客舱释压、客舱灭火训练室、舱门操作、滑梯训练、客舱应急撤离等教学训练工具。
新建的飞机模拟训练舱是根据中国民航总局《公共航空交通运输承运人运行合格审定规则(CCAR-121FS)》中的相应规定和要求进行设计、制造的;该舱长15米,宽3.75米,高2.75米;在训练舱的两侧各有两扇舱门,可供训练人员出入,这个价值一百多万的飞机模拟训练舱功能繁多,整个舱室内部完全按照真实民用客机设计,包括座椅、行李架、多媒体设备、救生装置以及急救设备一应俱全,舱内共设 44个座椅,分别为36个经济舱座椅和8个头等舱座椅。此舱体可以为乘务员客舱模拟训练、灭火训练、舱门/应急出口训练等提供综合性、多功能的实际场景演练,为以后我校空中乘务专业学生就业奠定坚固的基础;该模拟舱也是我市唯一一个飞机模拟训练舱。校内实践教学条件如表1-1所示。学院先后与中航国铁教育集团、海南航空、广州白云国际机场等航空、高铁企业签约,建立了稳定的校企合作关系


图4-1 飞机模拟训练舱

图4-2飞机模拟训练舱内部环境

PART FIVE
师资力量

卢天瑶
中级民航安全检查员,交通学院安全检查类专任教师,主要教授《安检实物》、《民航客舱安全管理》、《危险品运输》等专业课程。

孙瑶
空中乘务专业、乘务员形象设计专业讲师,全国多所职业院校特聘专业化妆师、国家职业资格高级化妆师,主讲《职业形象设计》、《机场旅客服务》、《客舱服务》等专业课程。

王莹
航空服务专业高级讲师;原服务于世界排名第一的五星航空公司卡塔尔航空公司。行业荣誉:曾服役于排名世界第一的航空公司空乘部
全国多所高职院校空乘专业特邀讲师,主讲《民航客舱服务》、《民航服务沟通技巧》、《课程服务英语》等课程。
PART SIX
专业特色
(一)先进的教学理念,面向市场需求办学:强调教学与实际相结合,摆脱纸上谈兵式的教学模式,增强实践环节,极力缩短院校与职场的距离。紧盯特色专业,紧盯老百姓的观念(航空、机场、高铁、铁路、银行),紧盯热门行业,让学生“阳光、体面、高薪”安置,极大地增强了招生的吸引力。
为了培养学生的职业素养,本专业要求周一、周三、以及《空乘服务礼仪》课程时必须穿着专业制服上课。
(二)灵活多样的创新办学模式:企业订单培养的人才培养模式。学院与中航国铁教育集团2+1的形式校企办学。前两年在校本部学习,第三年在中航国铁北京基地或广州白云国际机场实训、考证。签订订单培养协议,共建专业、共育人才,双方按照民航行业标准和专业岗位的职业能力,制定人才培养方案,在师资培训、实训基地建设、教学与学生管理共建共赢,培养更具职场适应能力与竞争力的航空服务人才。




PART SEVEN
应考技能证书

PART EIGHT
就业方向+就业情况
本专业对口航空公司和地铁公司,毕业就是就业。两年在校学生,第三年专业实习在航空公司。毕业生可到国内外各大航空公司、地方航空公司、民营航空公司、外航服务公司及各大机场从事空中乘务、值机、货运、售票及登机等一线服务和管理岗位,也可在高铁、动车乘务、地铁等企事业单位从事相关工作。第三年由中航国铁教育集团推荐学生到广州、深圳、珠海、北京等相关企业或实训基地实训就业。
PART NINE
优秀毕业生代表

个人简介
我是温倩文,广东汕尾人,出生于2001年3月,在校曾担任空乘班副班长,国旗队纪检部长,江海区“心手相连”爱心义教服务队区域负责人,1~2栋党员工作站站委,我是一个珍惜机会,喜欢挑战自我,积极参加活动,热爱学习,乐于助人,我是共青团员,也是中共党员,思想进步,跟随党的脚步。
1、2020 年在广东南方职业学院被评为“优秀共青团员”、“优秀学生干部”。
2、2020 年广东省大学生网络啦啦操大赛团队获得第四和第六的成绩。2020 年广东南方职业学院的“高校青春侨文化形象大使挑战赛”铜奖。
3、2020-2023 年连续两年获得学院综合测评第一。
4、2019年在校期间参加“健康人生,绿色无毒”主题禁毒知识竞赛获得小组第二.
5、2019年11月10日参加江门慈善公益第三届定向赛获得第41名(共375组).
6、2019年11月13日参加学校献血日得无偿献血证.
7、2019年11月30日参加江门市第七届马拉松嘉年华蓬江赛区50km.
8、2019年11月获得管理学院第十六期党校结业优秀学员.
9、2019年在广东南方职业学院军训中获得“军训积极分子”.
青春寄语
有机会不去努力才是遗憾.
PART TEN
校企合作单位


部分内容来源网络
(评论功能已开启,欢迎评论)
图片来源:学生服务中心
编辑:叶静怡
初审:叶泳欣、李济屹
审核:陈敏豪



高招云直播