您当前的浏览器版本过低,请您升级浏览器
为了更好的使用优志愿产品,点击下载

谷歌浏览器

360极速浏览器

360安全浏览器

QQ浏览器

火狐浏览器

全国服务热线:400-181-5008
祝广大考生金榜题名
开通VIP

收藏

分享

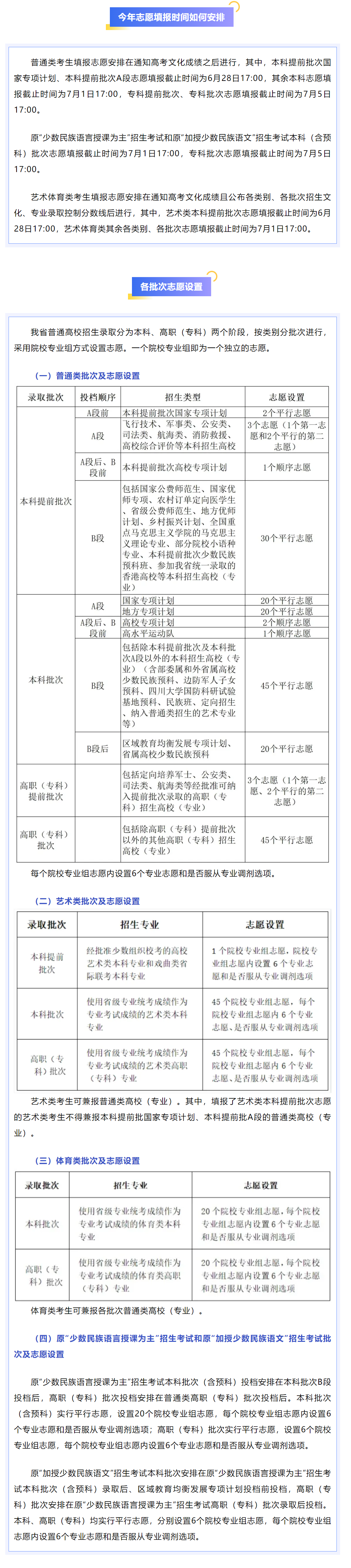
川小招看新高考 | 《实施规定》解读来了③:今年什么时候填志愿,各批次能报几个志愿?

| 来源:成都东软学院 1687

来源:四川省教育考试院

评论
说点什么吧
发布

手机扫一扫下载APP

400-181-5008

优志愿将竭力为您提供帮助

(免长话费 )

教APP备3100148号