我省2025年普通高校专升本及对口招生考试已安全平稳结束,按照省教育厅有关要求,结合我院工作安排,现将有关事宜通知如下:
成绩查询
4月2日,公布普通类专升本及对口招生文化课成绩。考生可通过以下方式查询:一是登录河南省教育考试院网站(https://www.haeea.cn)或河南招生考试信息网(https://www.heao.com.cn)查询;二是绑定河南省教育考试院微信公众号,通过实名验证后可及时获取系统推送的成绩信息。
省教育考试院根据招生计划数的一定比例按专业分别划定专升本各专业及对口招生各专业类别录取控制分数线,与文化课考试成绩一并公布。
退役大学生士兵免试专升本考生成绩由所在联合考查高校公布。
志愿填报
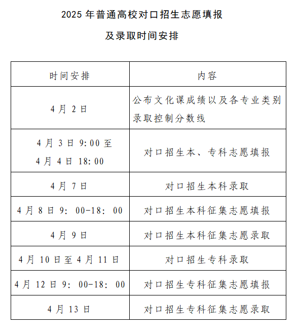
4月3日9:00至4月4日18:00,进行对口招生网上志愿填报。
4月7日9:00至4月8日18:00,进行普通类专升本和退役大学生士兵免试专升本网上志愿填报。
考生需登录河南省教育考试院网站,点击首页“网上报名”中的“河南省普通高校招生考生服务平台”,在登录界面输入考生号、身份证号和登录密码,进入系统进行填报。
对口招生实行平行志愿,本科设6个平行的院校志愿,专科设12个平行的院校志愿;每个高校设4个专业志愿和是否同意专业调剂。
普通类专升本和退役大学生士兵免试专升本考生均可填报1-9个高校平行志愿,经审核认定的原建档立卡高职(专科)毕业生录取,实行计划单列,在填报志愿时可兼报建档立卡专项计划。
考生填报志愿前应认真阅读有关高校招生章程、网上填报志愿说明,依据省教育考试院公布的招生专业计划,在规定时间内按要求和程序完成志愿填报并保存,逾期不予补报。在规定的截止时间前可以进行不超过两次的修改,以网上最后一次保存的志愿为准,填报时间截止后将无法更改。
录 取
4月7日至4月9日进行对口招生本科录取。
4月10日至4月13日进行对口招生专科录取。
4月10日至4月13日进行普通类专升本和退役大学生士兵免试专升本录取。
录取工作由省教育考试院组织实施,实行平行志愿投档,投档规则为“分数优先,遵循志愿,一轮投档”,即:按照该专业全体上线考生总成绩从高分到低分排定位次,然后按位次优先的原则,根据考生平行志愿的自然顺序从前到后进行检索,一经检索到计划未满额的学校,即向该校投档。
对口招生总成绩相同的考生,中职类专业依次按语文·英语(合卷)、数学成绩排序;教育类专业依次按语文(幼师语文)、数学(幼师数学)成绩排序。
普通类专升本总成绩相同的考生,依次按英语、专业综合科目成绩排序。
退役大学生士兵免试专升本投档规则:根据各联合考查组报送的考生总成绩从高分到低分排定位次,然后按位次优先的原则,根据考生平行志愿的自然顺序从前到后进行检索,一经检索到计划未满额的学校,即向该校投档。
征集志愿填报及录取
录取时对生源不足的学校,公开征集志愿。凡成绩达到相应专业控制分数线的对口招生本、专科考生,以及普通类专升本考生和参加联合考查并取得相应成绩的退役大学生士兵考生,如未被录取(档案状态为“自由可投”),届时可填报征集志愿,征集志愿按平行志愿规则投档录取。
录取查询
考生可使用本人的账号和密码登录“河南省普通高校招生考生服务平台”,查询本人档案的运转状态;也可关注河南省教育考试院微信公众号,绑定个人相关信息,接收本人录取信息推送;也可凭本人身份证或准考证到当地县(市、区)招生考试机构服务大厅进行查询。
咨询服务
省教育考试院将通过多种渠道为考生提供咨询服务。考生可通过河南省教育考试院网站“咨询留言”栏目、河南省教育考试院微信公众号“微服务”中的“咨询留言”模块、“招考豫言”微信公众号“信息服务”中的“咨询留言”模块进行线上咨询,也可拨打全省招生考试语音服务热线0371-55610639进行咨询。
附件:
1.2025年普通高校对口招生志愿填报及录取时间安排

2.2025年普通高校专升本志愿填报及录取时间安排

高招云直播