您当前的浏览器版本过低,请您升级浏览器
为了更好的使用优志愿产品,点击下载

谷歌浏览器

360极速浏览器

360安全浏览器

QQ浏览器

火狐浏览器

全国服务热线:400-181-5008
祝广大考生金榜题名
开通VIP

收藏

分享

2025年首届新高考省份高校招生录取政策变更

| 来源:易度排名原创 4488

山西、内蒙古、河南、四川、云南、陕西、青海、宁夏8省/自治区2025年首届新高考落地。新高考采用“3+1+2”模式,“3”为语文、数学、外语高考必考科目,“1”为首选科目,在物理、历史中任选其一,“2”为再选科目,在化学、生物、政治、地理中任选两科。新高改之后全国统考科目由教育部命题,按教育部规定时间组织考试,选择考科目由各省/自治区自主命题。本文对2025年首届新高考省份高校招生政策变化进行简要解析。本文分析不考虑艺术类及体育类

山西:本科提前批分A段、B段、C段

山西新高考改革后对志愿填报批次做了调整。提前批填报分类更加详细,本科提前批分为了A段、B段、C段三段。本科第一批、本科第二批合并为本科批,不区分A类、B类等,合并之后对本科批中的高水平运动队、预科班设单志愿。取消了高本贯通批。

2025年山西省普通本科批平行志愿及普通高职(专科)批,设置45个院校专业组志愿,每个院校专业组设置6个专业志愿和是否服从专业调剂志愿。

1.png2.png

信息来源:山西省招生考试管理中心

内蒙古:合并本科一批、本科一批B、本科二批、本科二批B为本科批

内蒙古自治区新高改之后合并本科一批、本科一批B、本科二批、本科二批B为本科批,采用院校专业组投档。

2025年内蒙古普通类本科批及高职(专科)批次均实行“院校专业组”平行志愿,每批(段)次设置45个平行志愿,每个志愿设置12个专业和1个是否服从专业调剂选项。

3.png4.png5.png

信息来源:内蒙古招生考试信息网

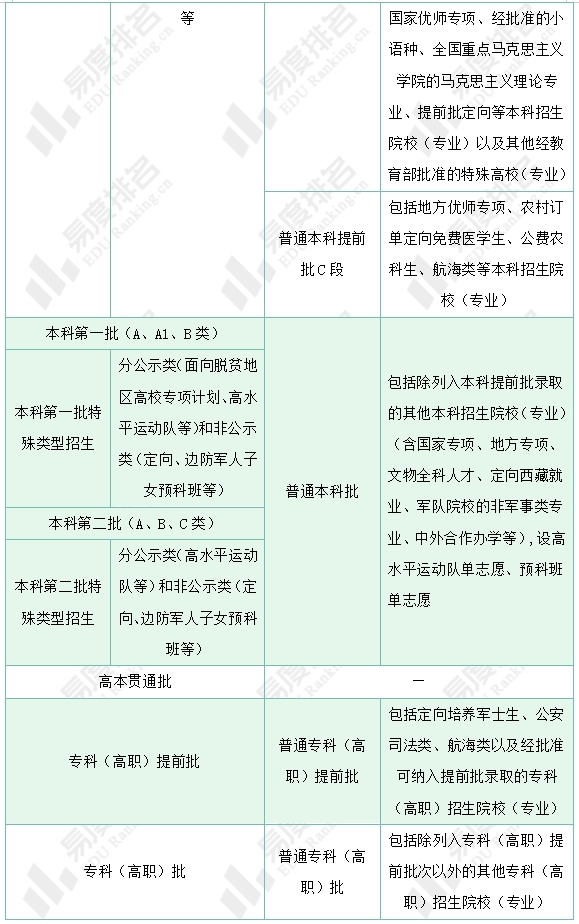
河南:国家专项、地方专项等纳入普通本科批

河南省专科层次的公安类、司法类专业随普通本科提前批录取。国家专项计划本科批、高校专项、高水平运动队、本科一批、地方专项计划本科批、本科二批等批次合并为普通本科批,合并之后对高校专项计划、高水平运动队单设特殊类型志愿。

2025年河南省普通类本科批非特殊类型及普通高职(专科)批次均实行平行志愿,设置48个院校专业组志愿(1个院校专业组为1个志愿填报单位,内设6个专业志愿及是否同意专业调剂选项)。

6.png7.png

信息来源:河南省教育厅

四川:乡村振兴计划、省级公费师范生、地方优师计划等在本科提前批次B段

四川省2025年将乡村振兴计划、省级公费师范生、地方优师计划放在本科提前批次B段招生。国家专项计划拆分为本科提前批次国家专项计划和本科批国家专项计划,本科批国家专项计划及地方专项计划在本科批次A段招生。本科第一批、本科第二批合并为本科批次B段。

2025年四川省普通类本科批次B段及高职(专科)批次均设置45个院校专业组志愿,每个院校专业组志愿设置内设置6个专业志愿和是否服从专业调剂选项。

8.png9.png

信息来源:四川省教育考试院

云南:国家专项计划、地方专项计划等在本科批B段招生

2024年云南省强基计划、香港自主招生高校在同一批次投档,新高改之后香港特别行政区有关高校在提前本科批D段招生,强基计划在本科提前批录取开始前进行。提前本科、提前专项细分为提前本科批B段、提前本科批C段、提前本科批D段。国家专项计划、地方专项计划、一本、一本预科、二本及预科合并为本科批B段招生。取消高本贯通批。

2025年云南省普通类本科批B段及高职专科批次志愿填报采用“院校+专业组”模式,每个院校专业组志愿设置10个专业志愿和1个专业服从院校调剂标志。

本科批B段普通考生可填报40个院校专业组志愿,国家专项计划、地方专项计划或少数民族预科班考生可填报10个院校专业组志愿;高职专科批设置20个院校专业组志愿。

10.png11.png

信息来源:云南省招生考试院

陕西:定向就业、民族班等参加本科批次录取

定向就业、民族班、少数民族预科班、四川大学国防科研试验基地预科班、边防军人子女预科班2024年在普通本科批次之后,顺序志愿投档,新高改之后参加本科批次录取,平行志愿投档。

2025年陕西普通类本科批次及高职(专科)批次均实行平行志愿投档录取模式,设置45个院校专业组志愿,每个院校专业组志愿设6个专业志愿,设“愿意录取到组内其他专业”的调剂表态栏。

12.png

信息来源:陕西省教育考试院

青海:新高改后平行志愿采用专业(类)投档

青海省对2024年的志愿填报批次进行了大合并。2025年志愿填报共分4个批次本科提前批次、本科批次、高职(专科)提前批次、高职(专科)批次。每个批次不区分A段、B段等。

2025年本科批次及高职(专科)批次均设置96个专业(类)平行志愿,“1个专业(类)+1个院校”为1个志愿。

13.png14.png15.png

信息来源:青海省教育考试网

宁夏:国家专项计划等招生类型从提前批本科调整到本科批招生

提前批本科的高水平运动队和高校专项计划调整到本科批A段招生,提前批本科的国家专项计划调整到本科批B段招生。第一批本科、第二批本科合并为本科批B段。

2025年宁夏普通类本科批B段及高职(专科)批次均设45个院校专业组志愿,每个院校专业组志愿设6个专业志愿和“是否服从专业调剂”选项。采用平行志愿投档模式。

16.png17.png

信息来源:宁夏回族自治区教育厅

特别声明:本文为易度排名原创作品。未经著作权人授权,禁止转载和使用,否则将承担法律责任。

评论
说点什么吧
发布

手机扫一扫下载APP

400-181-5008

优志愿将竭力为您提供帮助

(免长话费 )

教APP备3100148号