您当前的浏览器版本过低,请您升级浏览器
为了更好的使用优志愿产品,点击下载

谷歌浏览器

360极速浏览器

360安全浏览器

QQ浏览器

火狐浏览器

全国服务热线:400-181-5008
祝广大考生金榜题名
开通VIP

收藏

分享

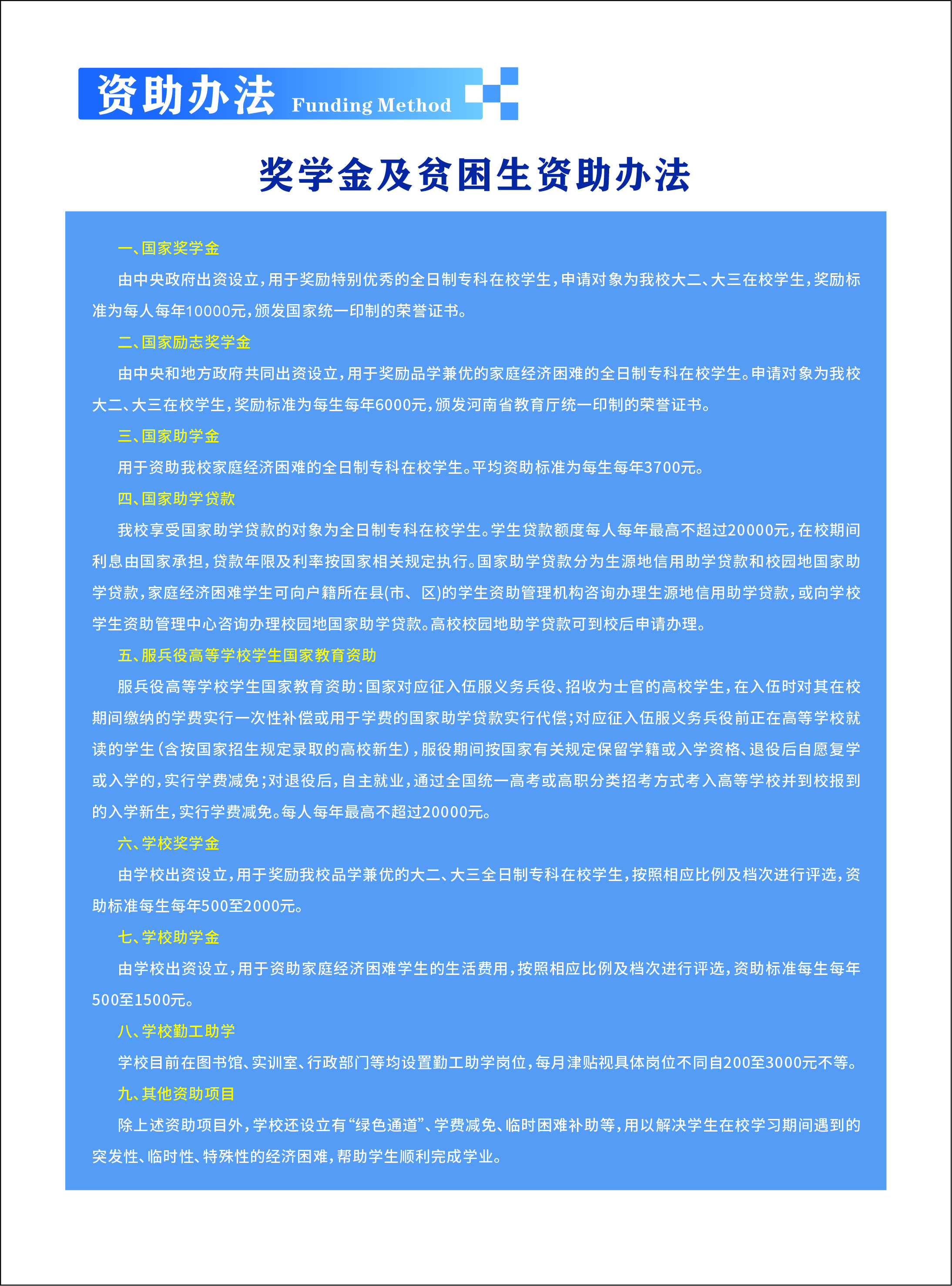
信阳航空职业学院2025年招生指南

| 来源:信阳航空职业学院 2412

信阳航空职业学院是经河南省人民政府批准,国家教育部备案,纳入国家统招计划的全日制航空类高等院校,也是河南省唯一一所航空类高等职业院校。

学院坐落在美丽的信阳市平桥区震雷山风景区,云集雷山人文精萃,坐拥杜河云水秀美,是信阳·雷山匠谷的重要组成部分。经过多年的发展建设,这所座落在山林间的美丽校园逐步形成以雷山(航空)校区为主体,南湾校区、浉河三期本科(航天)校区为辅的“一体两翼”发展格局,为莘莘学子提供了良好的学习和成长环境。

学院现设有乘务学院、航空工程学院、飞行学院、应急管理学院、人工智能学院、商学院、信息技术学院等9个二级学院,开设有空中乘务、飞机机电设备维修、直升机驾驶技术、定翼机驾驶技术、应急救援技术、安全技术与管理、学前教育、电子商务、物联网应用技术、汽车检测与维修技术、大数据与会计等50个专业。在省教育厅和信阳市委、市政府的高度重视和支持下,近年来,学校锚定“双高建设”目标,不断深化内涵建设。重点建设与国家及区域新兴产业相适应的专业,积极打造特色骨干专业,其中工业机器人技术专业被确定为河南省民办高校重点资助专业,《工业机器人离线编程与仿真》课程被确定为河南省职业教育一流核心课程。飞机维修专业被评为河南省最有发展前景专业。

学院实训设备齐全、实习实训资源丰富。为提高学生动手实践能力、强化专业建设,学院斥巨资相继投入与所开设专业相配套的校内 模拟机场、航站楼、波音737-800实训飞机、波音737-400飞机、R44直升机,并建有空中乘务教学实训中心、飞机发动机拆装实训室、飞机模拟驾驶实训室、飞机发动机维护维修实训室、无人机研发生产基地、汽修实训中心、新能源汽车实训中心、物联网应用技术实训基地、机械加工实训操作车间、机电工程实训车间等90余个校内实习实训场所和110个校外实习实训及就业基地,多个专业与企业合作办学、联合培养,为学生毕业后高质量就业保驾护航。同时,强化优势特色学科专业的培育和建设,加强了飞机机电设备维修、民航运输服务、人工智能技术应用3个特色专业群建设。

学院师资力量雄厚,现有专任教师869人。其中国管专家、享受国务院津贴专家、省管专家16人,来自企业、行业的兼职教师120人;聘有中国科学院院士闫楚良、中国工程院院士杨凤田;聘请国家民航局原副局长、中国民航大学原校长杨国庆为我校列宁号学院名誉院长;原中国国际航空公司副总裁、中国机务维修学会会长贺利为我院航空工程学院名誉院长;原国家民航局技能鉴定中心主任、中国国际航空公司总经理、专机高级乘务长刘玉梅为我校航空管理学院名誉院长。

(闫楚良 中国科学院院士)

(杨凤田 中国工程院院士)

校外交通便利,校内校园生活丰富

学校的图书馆是学术与知识的核心场所,为学生和教职工提供了丰富的学习资源和舒适的环境。

学生宿舍是校园生活中的“家”,为同学们提供安全、舒适的居住环境。我校宿舍标准六人寝,上床下桌,独立卫浴,设备齐全。

校园餐厅为师生提供多样化的餐饮选择,兼顾美味、营养与实惠。

优质的校园生活不仅为学生提供了舒适的学习与成长环境,更培养了一批批杰出的校友。多年来,我校毕业生在学术研究、创新创业、社会服务等领域取得了卓越成就。

与此同时,学校始终秉持“不让任何学生因经济困难而失学”的理念,建立了完善的资助体系,助力每一位学子追逐梦想。

感兴趣的同学可以扫描二维码详细了解我校各院系专业介绍。

学院官网:http://www.xyhkxy.com

咨询电话:0376-3805222 3805551 3717007

监督电话:0376-3709388

学院地址:河南省信阳市平桥区震雷山风景区

招生邮箱:xyhkzyxyzsb@163.com

邮政编码:464100

评论
说点什么吧
发布

手机扫一扫下载APP

400-181-5008

优志愿将竭力为您提供帮助

(免长话费 )

教APP备3100148号