一、学校简介
广东邮电职业技术学院是广东省内唯一的一所公办全日制邮电通信类高职院校,属于全国首批现代学徒制试点单位。学校由叶剑英元帅于1949年批示成立,前身是被誉为“广东邮电黄埔军校”的广东省邮电学校。学校根植红色邮电基因,肩负“传承红色通信精神,培养邮电英才,服务终身教育”使命,依托组织转型改革,形成“广州天河、江门蓬江2个校区+广州花都1个基地”的办学格局、“走向全国”的社会服务布局,致力于建设成为创新型深度产教融合特色职业院校。
学校坚守为党育人、为国育才的初心使命,坚定守正创新、敢为人先的价值观。在七十余年的薪火相传中,一代代广邮师生砥砺奋斗、追求卓越,确立了“明德、敬业、尚智、敏行”的校训,营造了“团结、进取、创新、求实”的校风,积淀了丰厚的“奋斗者文化体系”,树立了“广育英才、邮传天下”的社会品牌形象。
二、报考条件
1、符合广东省招生委员会《关于做好广东省2025年普通高校招生统一考试报名工作的通知》(粤招〔2024〕6号)普通高考报名条件规定的高中、中职应往届毕业生,并参加了广东省2025年普通高考报名。
2、普通现代学徒制试点考生应为试点招生专业合作企业的在职员工,且已经与合作企业签订符合《中华人民共和国劳动合同法》等法律法规要求且有效的劳动合同(合同期限应涵盖录取学生学习期间)和现代学徒制培养三方协议,并由合作企业购买3个月(含)以上社保(统计截止时间为2025年4月30日)。考生如有弄虚作假行为,将根据国家有关规定严肃处理,在报名阶段发现的取消报考资格;在入学前发现的,取消入学资格;入学后发现的,取消录取资格或者学籍。
3、退役军人现代学徒制专项试点考生在志愿填报前,需由县以上退役军人事务部门出具《广东省退役军人现代学徒制身份核验表》,完成退役军人身份认定,并在报名时上传身份核验表。
4、高校在校生、2025年被依据普通高中学业水平考试成绩招生录取、普通高等学校招收中等职业学校毕业生统一考试招生录取的考生,以及中高职贯通三二分段转段录取的考生不得参加学校现代学徒制招生录取。
已报考夏季高考并被学校现代学徒制招生录取的考生可参加夏季高考本科层次院校和专科层次定向培养军士院校招生录取,不能参加除定向培养军士外其他夏季高考高职(专科)层次的招生录取,也不能参加其他类型的高职(专科)层次招生录取。学校现代学徒制招生录取考生参加夏季高考被本科层次院校或专科层次定向培养军士院校录取后,取消学校现代学徒制招生录取资格。
三、招生计划
1、普通现代学徒制试点(先招工后招生)
招生专业 | 招生计划 | 学制(年) | 培养模式 | 学费(元/学年) | 合作企业 | 招生对象 | 中职生专业要求 | 中职生证书要求 |
工商企业管理 | 30 | 3 | 0+3 | 5250 | 中国电信股份有限公司广东分公司10000号运营中心 | 符合条件的高中、中职应往届毕业生 | 无 | 无 |
移动商务 | 50 | 3 | 0+3 | 5250 | 中国电信股份有限公司广东分公司10000号运营中心 | 符合条件的高中、中职应往届毕业生 | 无 | 无 |
现代物流管理 | 50 | 3 | 0+3 | 5250 | 深圳市南合通航产业服务有限公司 | 符合条件的高中、中职应往届毕业生 | 无 | 无 |
人工智能技术应用 | 50 | 3 | 0+3 | 6410 | 深圳市南合通航产业服务有限公司 | 符合条件的高中、中职应往届毕业生 | 无 | 无 |
数字媒体技术 | 50 | 3 | 0+3 | 6410 | 中山市雅菲莱电器有限公司 | 符合条件的高中、中职应往届毕业生 | 无 | 无 |
市场营销 | 50 | 3 | 0+3 | 5250 | 中山市雅菲莱电器有限公司 | 符合条件的高中、中职应往届毕业生 | 无 | 无 |
数字媒体技术 | 50 | 3 | 0+3 | 6410 | 中山市万鑫汽车销售服务有限公司 | 符合条件的高中、中职应往届毕业生 | 无 | 无 |
计算机应用技术 | 50 | 3 | 0+3 | 6410 | 深圳市联合信息技术有限公司 | 符合条件的高中、中职应往届毕业生 | 无 | 无 |
2、退役军人现代学徒制专项试点
招生专业 | 招生计划 | 学制(年) | 培养模式 | 学费(元/学年) | 合作单位 | 招生对象 | 中职生专业要求 | 中职生证书要求 |
供用电技术 | 30 | 3 | 0+3 | 6410 | 广州市退役军人事务局 | 符合条件的高中、中职应往届毕业生 | 无 | 无 |
备注:
(1)“0+3”培养模式指0年住校+3年在企培养。
(2)每个考生只能报学校1个专业志愿。
四、人才培养
1、教学地点:学校。日常教学管理由教学点负责。
2、教学方式:学校按照“标准不降、模式多元、岗位培养、在岗成才”原则,采取校企协同在岗培养、校企工学交替等培养模式,集中学习不低于总学时的40%,实践性教学学时原则上不低于总学时的50%。
学习形式主要包括集中授课、网络课程、企业培训/进修课程、企业实践。
(1)集中授课:安排在周末或非工作日进行,地点待定;
(2)网络课程:学生自行登录网络学习平台进行学习;
(3)企业培训/进修课程:学生参与企业培训课程或自行参与进修类课程,与选修课程相近,可申请学分置换;
(4)企业实践:学生在企业实际岗位工作,以企业师傅带徒弟方式进行。
3、学籍管理:现代学徒制试点班学生由学校统一管理,享受奖学金、助学金等待遇。
普通现代学徒制试点班学生不得转学,不得转专业,原则上不得转入同一专业普通班;试点班学生因应征入伍、生病等特殊原因经学校同意休学、复学后,学校和试点企业没有继续开展试点的,经学校、试点企业和学生协商一致,可按学校有关规定,转入同一专业普通班学习或自愿退学。
退役军人现代学徒制专项试点班学生不得转学,不得转入非试点班,非试点班学生不能转入试点班学习。原则上不得转专业、不得转教学地点,个别学生因工作地点变动等特殊情况申请转教学地点,理由充分、情况属实且符合相关要求的,学校可同意学生转教学地点;转入地专业选择受限制的,如符合国家和省相关要求,可转专业,但不得转入非2025年退役军人现代学徒制专项试点招生专业。
五、毕业证书
现代学徒制试点班学生修完学校教育教学计划规定内容,成绩合格,达到毕业条件和要求的,可获得学校普通专科毕业证书(全日制大专文凭)。毕业生在落实就业、参加机关事业单位招聘、职称评审、职级晋升等方面与普通高校毕业生享受同等待遇。
六、报考流程
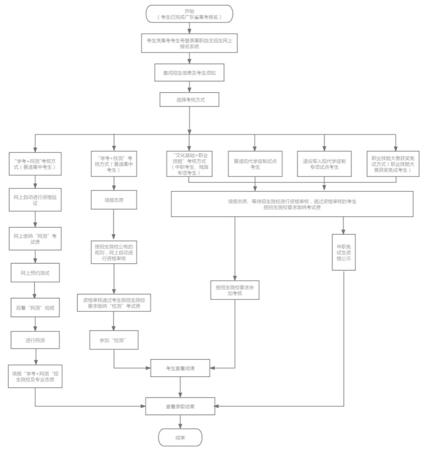
(一)报考流程图

(二)报名及志愿填报
2025年5月7日10:00至10日16:00,考生凭高考报名号及密码登录“广东省2025年高职院校自主招生网上报名系统”(下称“网上报名系统”,网址:https://pg.eeagd.edu.cn/gzks/)报名,签订《诚信考试承诺书》,选择“普通现代学徒制试点”(不分考生类型)或“退役军人现代学徒制专项试点” (不分考生类型)填报志愿,录入相关报名信息,上传有关证明材料(原件扫描件)。
考生须在填报志愿前认真查阅学校招生网站,了解学校招生专业的考核方式和具体报考要求。经学校确认报考资格后,考生不得更改所填报的考核类型及院校、专业志愿,缴纳的考试费概不退费。因未认真查阅学校招生专业的考核方式和具体报考要求,导致无法获得报考资格等后果,责任由考生自负。
(三)上传证明材料
1、中职应届毕业生考生须在报名系统中上传加盖中职学校公章的中职阶段就读证明(含就读专业证明)材料原件扫描版。中职往届毕业生考生须在报名系统中按要求上传中职阶段毕业证书原件扫描版。
2、普通现代学徒制试点考生须在报名系统中上传与试点招生专业合作企业签订的劳动合同扫描件、粤省事下载的社保记录。
3、退役军人现代学徒制专项试点考生须在报名系统中上传由县以上退役军人事务部门出具《广东省退役军人现代学徒制身份核验表》扫描件。
(四)考生资格审核及确认
1、未在报名期间按照要求上传证明材料的考生不得通过资格审核。
2、普通现代学徒制试点考生资格由学校会同试点合作企业联合审定,实行网上审核与线下审核相结合的方式,根据考生在报名系统中填报信息以及上传的相关证明材料电子版对考生进行资格审核,如有需要,考生须线下提供补充证明材料。由于考生未正确填报联系方式,学校无法联系考生提供必要的证明材料的,考生报考资格审核不通过的后果由考生自负。
3、学校在完成考生报考资格审核后,同时在学校招生网站上公示资格审核通过考生名单。考生一经学校确认报考资格后,不得更改所填报的考核类型、考核方式、院校及专业志愿。
(五)通过资格审核的考生缴纳考试费
另行通知。
七、考试安排
所有审核通过的考生必须参加学校组织的线下考试,由学校自主出卷、评卷、考核。
1、考试科目
普通现代学徒制试点考核科目为“文化素质”及“职业技能”,两个考核科目合并同卷进行,“文化素质”分值40分,“职业技能”分值60分,两科卷面满分值合计100分。
退役军人现代学徒制专项试点考核科目为 “职业技能”,卷面满分值100分。
考试内容请参阅广东邮电职业技术学院《自主招生考试大纲》。
2、考试时间
2025年5月17日上午09:30-11:30,具体以准考证为准。
3、考试地点
广州市天河区中山大道西191号。
4、考试费用
普通现代学徒制试点考生收取2门考试费共80元。
退役军人现代学徒制专项试点考生收取1门考试费40元。
八、录取时间及录取原则
1、录取时间:2025年5月下旬,实行计算机网上远程录取。
2、录取原则
(1)线下考试结束后,考生成绩在学校招生网站公示3天;
(2)学校根据报考考生的专业志愿及成绩情况划定各专业最低录取分数线,拟录取考生的考核成绩不低于考核满分值的40%;
(3)学校根据考生总分从高分到低分依次录取,在录取最低分数线上录满计划为止;
(4)考生总分相同时,按职业技能考核成绩从高分到低分择优录取;
(5)无体检结果或体检不合格者不能被录取;
(6)成绩公示3天无异议后,学校招生领导小组确定拟录取名单并在学校招生网站公示;
(7)拟录取名单按规定公示结束后,学校将拟录取名单报广东省招生办公室进行审核备案;
(8)省招生办公室核准备案后,录取名单及对应试点专业信息在学校招生网站公示半年以上,同时提供举报电子信箱、电话号码、受理举报的单位和通讯地址,并按照国家有关信访规定对举报事项及时调查处理。
九、录取通知书的发放、新生注册和复查
1、录取通知书发放时间:8月中旬学校统一通过EMS寄出。
2、被学校录取的现代学徒制试点班考生,须在录取通知书附件《新生入学须知》规定时间内办理注册手续及缴交学费,逾期未办理相关手续的,取消入学资格。符合条件的学生,可按《退役军人事务部等七部门关于全面做好退役士兵教育培训工作的指导意见》(退役军人部发〔2021〕53号)、《财政部 教育部 人力资源社会保障部退役军人部 中央军委国防动员部关于印发〈学生资助资金管理办法〉的通知》(财教〔2021〕310号)等文件要求申请资助。具体资助政策可登录全国学生资助管理中心网站(网址为http://www.xszz.cee.edu.cn/)查询。不符合国家资助条件的学生,自行支付学费等费用。
3、新生报到时须核验考生高中阶段(含普通高中、中职、中专、职中、技校)毕业证书或同等学力证明,无相应证书(证明)将不予报到和注册。
4、新生入学后,将对新生进行资格复查,新生入学复查相关工作按广东省招生办相关文件要求执行。对在报名和考试过程中有弄虚作假或其他违纪违规行为者,将按规定取消其入学资格。
学校按规定取消录取考生入学资格后产生的空额计划不进行补录。
十、日程安排
时间安排 | 工作内容 |
5月7日至10日 | 考生根据系统指引上传相关证明材料后进行报名及填报志愿,等待系统自动验证或学校审核资格 |
5月12日前 | 通过网上报名系统完成考生资格审核工作并公布获得报考资格的考生名单 |
5月13日前 | 获得报考资格的考生根据学校招生官网公布的指引缴纳考试费 |
5月14日前 | 完成考场编排并指引考生打印准考证 |
5月17日 | 组织考核 |
5月21日前 | 公示考核成绩 |
5月24日前 | 在网上录取系统提交考核成绩,并提交拟录取方案及录取最低分数线 |
5月30日前 | 省招生办公室通过录取系统审核学校提交的拟录取方案 |
5月31日前 | 完成自主招生录取工作,在学校招生官网上公示经审核通过的录取考生名单。学校将于8月中旬寄出录取通知书 |
十一、招生工作的监督与申诉
接受纪律监督与申诉的联系部门:纪委办公室
联系人:罗老师
监督电话:020-83969100-8200
电子邮箱:jwb.gupt.gd@chinaccs.cn
十二、招生咨询
继续教育学院(咨询现代学徒制):020-38253289
招生办:020-38253329
高招云直播