

根据《广东省教育厅关于做好2025年省高职教育现代学徒制试点工作的通知》(粤教职函〔2024〕49号)、《广东省教育厅广东省退役军人事务厅关于开展2025年退役军人现代学徒制专项试点工作的通知》(粤教职函〔2025〕6号)以及《广东省教育厅关于做好2025年高等职业院校自主招生工作的通知》文件精神和要求,本校2025年自主招生有2种招生类型:普通现代学徒制试点、退役军人现代学徒制专项试点,分别招生225人和30人。
SVG布局丨点击掉落
一
招生计划

1.普通现代学徒制试点

2.退役军人现代学徒制专项试点

二
报考基本条件

所有报考考生须符合广东省招生委员会《关于做好广东省2025年普通高校招生统一考试报名工作的通知》(粤招〔2024〕6号)普通高考报名条件规定,并参加了广东省2025年普通高考报名。
(一)普通现代学徒制试点
考生应为试点招生专业合作企业的在职员工。试点录取的考生必须为合作企业员工,且已经与合作企业签订符合《中华人民共和国劳动合同法》等法律法规要求且有效的劳动合同(以下简称“合法有效的劳动合同”,合同期限应涵盖录取学生学习期间)和现代学徒制培养三方协议(由合作企业统一办理),并由合作企业购买3个月(含) 以上社保(统计截止时间为2025年4月30日)。考生如有弄虚作假行为,将根据国家有关规定严肃处理,在报名阶段发现的,取消报考资格;在入学前发现的,取消入学资格;入学后发现的,取消录取资格或者学籍。
(二)退役军人现代学徒制专项试点
退役军人考生在志愿填报前,需由县级以上退役军人事务部门出具《广东省退役军人现代学徒制身份核验表》,完成退役军人身份认定,并在报名时上传身份核验表。
三
考核安排

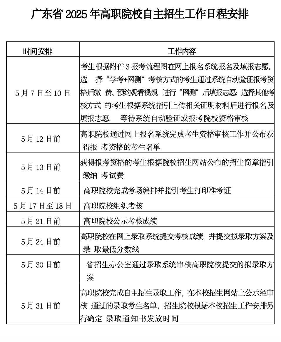
(一)考核时间
2025年5月17日(具体时间、地点及安排详见准考证)
(二)考核方式及内容
1.普通现代学徒制试点考生
采用“文化素质+职业技能”考核方式,主要侧重于职业技能考核,由本校自主命题、自行组织实施文化素质和职业技能考核,择优录取。“文化素质”及“职业技能”测试满分值合计100分,其中文化素质考核内容分值为40分,职业技能考核内容分值为60分。
2.退役军人现代学徒制专项试点考生
符合条件的退役军人报考退役军人现代学徒制专项试点计划免文化素质考核,由本校自主命题、组织实施职业技能考核,职业技能考核满分值为100分,择优录取。
本校自主招生的考核方式、考核内容等另行公布,请密切关注本校招生信息网(zs.fspt.edu.cn)。
四
考生报名及志愿填报

(一)报名时间
5月7日10:00至10日16:00
(二)报名及志愿填报
考生凭高考报名号及密码登录“广东省2025年高职院校自主招生网上报名系统”(下称“网上报名系统”,网址:https://pg.eeagd.edu.cn/gzks/)报名,签订《诚信考试承诺书》,在“普通现代学徒制试点”(不分考生类型)、“退役军人现代学徒制专项试点”(不分考生类型)两种考核方式中选择一种填报志愿,录入相关报名信息、上传有关证明材料(原件扫描版,下同)。经本校确认报考资格后,考生不得更改考核方式。考生报考流程图详见附件1。
(三)考生资格审核
考生报考资格审定工作实行网上审核与线下审核相结合的方式,先根据考生在系统中填报信息以及上传的相关证明材料电子版对考生进行资格审核,如有需要,可联系考生线下提供补充证明材料。由于考生未正确填报联系方式,导致无法联系考生提供必要的证明材料的,考生报考资格审核不通过的后果由考生自负。
本校按照文件要求安排专人按流程审核和复核考生材料,报考资格复核通过的考生状态置为“资格复核通过”。考生一经资格复核通过,即完成志愿确认,不能再进行志愿更改。对于资格审核或复核不通过的考生,本校在网上将考生状态设置为“资格审核或复核不通过”。填报志愿期间,考生可登录志愿填报系统进行相关信息、填报计划类型及院校专业志愿修改,按照修改后的志愿院校要求重新进行报考资格审核、复核及志愿确认。填报志愿时间截止后,考生不得再修改院校专业志愿。
五
招生录取

广东省高职自主招生录取实行网上录取,按照“学校负责、招办监督”原则进行。本校根据报考考生的专业志愿及成绩情况划定各专业最低录取分数线,原则上,拟录取的普通现代学徒制试点及退役军人现代学徒制专项试点考生考核成绩不得低于考核满分值的40%。采用专业志愿优先原则根据考生总分从高分到低分依次录取,在录取最低分数线上录满计划为止,考生总分相同时,按职业技能考核成绩从高分到低分择优录取。无普通高考体检结果或体检不合格者不能被录取。
本校将自主招生拟录取的各专业考生名单报省招生办公室审核备案,经省招生办公室审核通过的考生方可确认为正式录取。学校根据省招生办公室审核通过后的名单于8月中旬发放录取通知书。
已报考夏季高考并被高职院校自主招生录取的考生可参加夏季高考本科层次院校的录取,但不能参加夏季高考专科层次院校的招生录取。高职院校自主招生录取考生参加夏季高考被本科院校录取后,取消高职院校自主招生录取资格。
六
人才培养和教学管理

(一)普通现代学徒制试点
本校将根据《广东省教育厅关于做好2025年省高职教育现代学徒制试点工作的通知》(粤教职函〔2024〕49号)文件精神,全面落实国家和省关于现代学徒制试点工作要求,认真开展人才培养和教学管理工作。
1.教学地点:试点专业合作企业(详见招生计划表)
2.坚持“标准不降、模式多元、岗位培养、在岗成才”原则,采取校企协同在岗培养、校企工学交替等培养模式,集中学习不低于总学时的40%,实践性教学学时原则上不低于总学时的50%。
3.校企双方根据专业特点和工作岗位的实际需要,共同研制人才培养方案,开发课程和教材,采用学校教师和企业师傅双导师教学,在企业岗位上实行学徒工学交替的学习模式,合理安排学习时间开展线上与线下混合教学,采用集中授课、企业培训、任务训练、岗位培养、网上教学等方式实施。
4.校企双方共同制订考核标准,采取“过程考核”和“结果考核”相结合的评价方式,对学徒进行共同管理和评价。对取得本校学籍,在规定年限内达到所在专业毕(结)业要求者,颁发佛山职业技术学院普通高等学校毕(结)业证书。
5.普通现代学徒制试点班学生不得转学,不得转专业,原则上不得转入同一专业普通班;试点班学生因应征入伍、生病等特殊原因经学校同意休学、复学后,有关招生院校和试点企业没有继续开展试点的,经学校、试点企业和学生协商一致,可按学校有关规定,转入同一专业普通班学习或自愿退学。
(二)退役军人现代学徒制专项试点
本校要贯彻落实《广东省教育厅 广东省退役军人事务厅关于开展2025年退役军人现代学徒制专项试点工作的通知》(粤教职函〔2025〕6号)文件要求,协同佛山市退役军人事务局,强化协同培养,严格教学管理,确保人才培养质量。
1.教学地点:佛山职业技术学院
2.培养模式。采用在岗培养与学校培养相结合的学徒制人才培养模式,实行工学交替等学习形式,采取方便退役军人学习、灵活多元、因材施教的教学模式,探索线上与线下混合教学,实施学分制管理改革,总学时约为2500,其中集中学习不低于总学时的40%。
3.符合条件的专项试点班学生,可按《退役军人事务部等七部门关于全面做好退役士兵教育培训工作的指导意见》(退役军人部发〔2021〕53号)、《财政部教育部人力资源社会保障部退役军人部中央军委国防动员部关于印发〈学生资助资金管理办法〉的通知》(财教〔2021〕310号)等文件要求申请资助。具体资助政策可登录全国学生资助管理中心网站(网址为:http://www.xszz.cee.edu.cn)查询。不符合国家资助条件的学生, 自行支付相关费用。
4.退役军人现代学徒制专项试点班学生不得转学,不得转入非试点班,非试点班学生不能转入试点班学习。原则上不得转专业、不得转教学地点。
七
新生注册和复查

经我校录取的考生,须在规定时间内办理缴交学费注册手续,逾期未注册者,作放弃入学资格处理。新生报到时须核验考生高中阶段(含普通高中、中职、中专、职中、技校)毕业证书或同等学力证明,无相应证书证明将不予报到和注册。
新生入学后,学校按照教育部和广东省招生录取政策和学籍管理规定进行资格复查。对经复查不符合体检要求或不宜就读已录取专业者,按有关学籍管理规定办理,予以转专业或取消学籍。对在报名和考试过程中有弄虚作假或其他违纪违规行为者,将按规定取消学籍。
八
信息发布与报考咨询

本校的招生信息将通过学校招生信息网(zs.fspt.edu.cn)、“佛职院招生与就业指导中心”公众号发布,敬请考生密切关注本校的招生动态。
招生期间(工作日上班时段)咨询电话:
1.关于报名条件、报名流程、资格审核等问题,请咨询招生办公室,联系电话:0757-87263121;考核方式、考务工作等问题请咨询教务部,联系电话:0757-87263111。
2.关于普通现代学徒制、退役军人学徒制的培养方式、教学地点、教学安排等问题,请咨询相关试点专业联系人,详见下表。
3.关于退役军人现代学徒制的身份核验、资助政策方面问题请咨询佛山市退役军人事务局(叶小姐,0757-83383894)。


附件



高招云直播