
01
2025年普通现代学徒制试点报考指南
(先招工后招生)



报考基本条件
考生应为试点招生专业合作企业的在职员工。试点录取的考生必须为合作企业员工,且已经与合作企业签订符合《中华人民共和国劳动合同法》等法律法规要求且有效的劳动合同和现代学徒制培养三方协议,并由合作企业购买3个月(含)以上社保(统计截止时间为2025年4月30日)。考生如有弄虚作假行为,将根据国家有关规定严肃处理,在报名阶段发现的,取消报考资格;在入学前发现的,取消入学资格;入学后发现的,取消录取资格或者学籍。
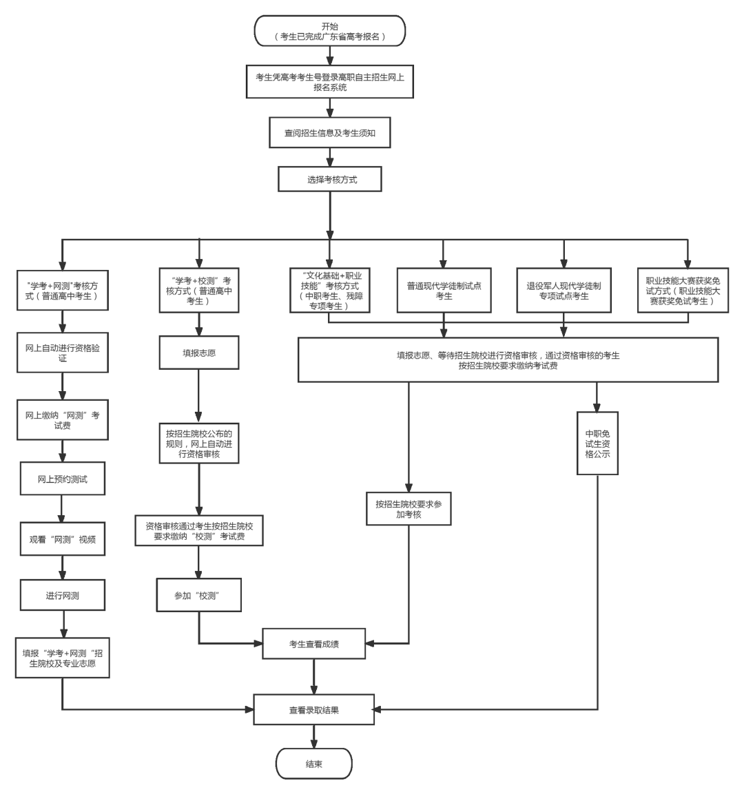
考生报名及志愿填报
5月7日10:00至10日16:00,考生凭高考报名号及密码登录“广东省2025年高职院校自主招生网上报名系统”(网址:https://pg.eeagd.edu.cn/gzks/)报名,签订《诚信考试承诺书》,选择“普通现代学徒制试点”(不分考生类型)填报志愿、缴交考试费,录入相关报名信息、上传有关证明材料。考生在选择考核方式前,需认真查阅拟报考院校招生网站上公布的招生专业考核方式,无法确认的需向拟报考院校咨询并明确。经招生院校确认报考资格后,考生不得更改考核方式。
*请报考考生关注我办微信公众号,报名审核通过后会在公众号发出缴费相关信息)

考核时间、地点及方式
考试时间:2025年5月17日
考试地点:广东科学技术职业学院珠海校区
*具体考试详情另行通知
考试方式:采用“文化素质+职业技能”考核方式,主要侧重于职业技能考核,由招生院校自主命题、自行组织实施文化素质和职业技能考核,择优录取。“文化素质”及“职业技能”测试满分值合计100分,其中文化素质考核内容分值为40分,职业技能考核内容分值为60分。
重要提醒
请报考我校现代学徒制试点的考生按照以下步骤,将社保证明由“粤省事”官方发送到我办邮箱,审核结束前我办未收到由官方发送的社保证明则报名审核不通过。具体操作步骤如下
1
用微信搜索“粤省事”小程序或打开app



2
登录后点击“社保·就业”板块


3
点击“社会保险参保证明查询”



4
将参保证明发送至我办邮箱待核查


我办邮箱为2892036562@qq.com
请注意,截止至2025年4月30日前,至少有3个月合作企业缴交的社保

招生计划

企业简介

1
工业机器人技术
华生电机(江门)有限公司
华生电机为德昌电机集团旗下公司,集团成立于1959年,在世界各地都有产品研发设计中心。目前,全球雇员包括合约员工的总数约为30,000人,分布于22个国家。
德昌电机是世界上最大的电机、螺线管、微型开关、柔性印刷电路板和微电子的供应商之一。为许多行业提供服务,包括汽车产品、楼宇自动化及安保、商务设备、国防及航天、食品及饮品、家用设备、暖通空调、工业设备、医疗器械等。集团年生产量超过14亿件,服务客户超过 1,600 名。







2
汽车检测与维修技术
中山东兴汽车销售服务有限公司
中山市东兴汽车销售服务有限公司,位于一代伟人孙中山先生的故乡中山,中山市西区旧广珠公路西南侧街由西往东巷1-5卡,于2006年09月29日在中山成立。公司资金充裕,注册资本500万人民币元,在丁光楠带领下,东兴汽车销售服务已经为客户提供了18年优质的服务,公司主要提供销售小轿车,销售机动车零配件,二类机动车维修,汽车租赁咨询服务,代办各类证照;代理机动车辆险。


3
汽车检测与维修技术
中山市雷速汽车贸易有限公司
中山市雷速汽车贸易有限公司是一家从事整车销售,汽车零配件零售,汽车装饰用品销售等业务的公司,公司坐落在广东省中山市西区彩虹大道29号8-10卡,于2014年05月16日成立,公司主要从事新能源汽车整车销售;汽车零配件零售;汽车装饰用品销售;新能源汽车电附件销售;新能源汽车换电设施销售;新能源汽车废旧动力蓄电池回收及梯次利用;机动车修理和维护;互联网销,商务代理代办服务;汽车销售;二手车经纪。


4
汽车技术服务与营销
中山市万浩汽车销售服务有限公司
中山市万浩汽车销售服务有限公司是一家从事汽车销售,整车销售,汽车零配件零售等业务的公司,成立于2022年09月14日,公司坐落在广东省中山市火炬开发区联富社区濠头上陂头中山六路20号之6卡;注册资本500万,企业主要从事汽车销售;新能源汽车整车销售;汽车零配件零售;汽车装饰用品销售;新能源汽车电附件销售;新能源汽车换电设施销售机动车修理和维护;商务代理代办服务;会议及展览服务;社会经济咨询服务;住房租赁;二手车经纪;二手车交易市场经营;小微型客车租赁经营服务。


5
汽车技术服务与营销
中山市万祥汽车销售服务有限公司
中山市万祥汽车销售服务有限公司是一家从事汽车销售,整车销售,汽车零配件零售等业务的公司,成立于2016年5月3日,公司坐落在中山市西区旧广珠公路西南侧31号之九;注册资本320万,企业主要从事汽车销售;新能源汽车整车销售;汽车零配件零售;汽车装饰用品销售;新能源汽车电附件销售;新能源汽车换电设施销售机动车修理和维护;商务代理代办服务;会议及展览服务;社会经济咨询服务;住房租赁;二手车经纪;二手车交易市场经营;小微型客车租赁经营服务。


6
新能源汽车技术
中山市光大光学仪器有限公司
中山市光大光学仪器有限公司位于广东省中山市国家级技术高新区,拥有超过30000平方米的生产车间。作为一家为全球客户提供光学棱镜和光学透镜集研发、生产、销售的供应商,光大光学自2005年成立以来就一直服务于生命科学、生物医学、工业检测、半导体、研发和国防等各个行业。在配备专业的镀膜设备、自动化丝印设备、自动化检测等一系列专业精密仪器设备的基础上,光大设计并制造了一系列应用广泛的光学元件,如各种棱镜及镜头,同时批量生产标准产品和各种定制产品以支持OEM服务。


7
体育运营与管理
珠海市香洲区喜睿特体育培训中心有限公司
公司成立于2019年,是一家以青少儿体育运动教育为核心的综合性教育研究培训机构,企业以“培养青少儿体育水平、提高青少儿身体素质”,全方位打造现代青少儿体育运动教育及培训解决方案;每个培训项目都具备完善的教学管理计划和专属的教练教师团队;在教学培训方面根据不同年龄、人群、体质做相应的运动定位指导。打破传统硬式教育,采用正向的体育教育、教学模式;结合现代青少儿的心理特征进行研发和施教。为体育运动者提供良好的运动平台及专属服务。精心打造“课外体育活动倡导者”。力争做一个:真正让孩子成长的体育运动教育培训机构。


8
体育运营与管理
佛山市军衡体育文化传播有限公司
公司成立于2018年11月22日,总部位于广东省佛山市南海区桂城工业园A3街区西约段3号自编A栋1楼101号。主营范围:体育与文化活动组织、体育竞赛与中介服务、体育用品与设施服务、咨询服务:提供社会经济咨询服务、信息咨询服务(不含许可类信息咨询服务),帮助客户解决在体育、文化、经济等方面的疑问和需求。


9
社会体育
广州奥绅文化传播有限公司
广州奥绅文化传播有限公司是全国群众体育先进单位、广东省体育产业示范单位。2019年,荣获广东省体育局及广东省体育基金会颁发的“广东省体育产业示范项目”及“2019年度优秀体育赛事运营及服务机构”等奖项。2021年入选国家体育总局体育服务综合体典型案例。旗下奥绅体育公园占地面积近4万平方米,设有足球、篮球、网球场地及恒温泳池、体能、康复中心等功能区域,为广州白云区百万居民提供综合体育健康服务。


10
运动健康指导
中山市正胜体育发展有限公司
中山市正胜体育发展有限公司自2008年由国家一级教练员、广东省ITF跆拳道协会会长金先生创立以来,已在中山市的东区、南区、沙溪、开发区、三乡等地开设8家分馆,常年吸引1000余名学员在此学习。其拥有20余人的专业师资团队,凭借多年教学经验积累,结合国内外优秀道馆教学模式,开发出6.0版高效课程体系,成效显著。多年来,培养出全国冠军40名、亚军25名、季军38名,省级冠军125名、亚军158名、季军258名,市级冠军380名、亚军581名、季军698名,众多荣誉见证着正胜新功夫的实力与专业。


11
工商企业管理
广州市昊耀品牌策划有限公司
广州茶众文化传播有限公司
广州和城商业发展有限公司
广州市昊耀品牌策划有限公司成立于2009年,主要从事品牌营销服务,运用专业品牌营销经验,帮助企业通过“智慧和创意”,以更经济、更快速的方式打开市场的专业服务公司。公司拥有一支由资深策划师、设计师、营销专家等组成的专业团队,他们具备丰富的行业经验和深厚的专业知识,致力于为客户提供全方位的品牌策划和推广服务。服务包括但不限于品牌定位与策略、品牌命名与设计、品牌传播与推广、数字营销以及品牌体验设计等。

广州茶众文化传播有限公司(乐茶茶艺)以弘扬茶文化、普及茶知识为宗旨,以传承中华民族文化为理念,致力于打造国内一流的茶文化传播平台。公司旗下设立:乐茶网,乐茶茶艺文化培训中心。中心分支机构有茶艺培训部、花艺培训部、香道培训部、古筝古琴培训部、茶艺表演部和网络推广部。

广州和城商业发展有限公司,成立于2020年10月20日,是一家从事互联网销售,咨询策划服务,体育赛事策划等业务的公司。
公司始终坚持以人才为本、诚信立业的经营原则,培养、吸纳工商企业管理类的人才,将先进的信息技术、管理方法及企业经验与企业的具体实际相结合,为企业提供全方位的解决方案,帮助企业提高管理水平和生产能力,使企业在激烈的市场竞争中始终保持竞争力,实现企业快速稳定地发展。


12
人工智能技术应用
珠海东轩互联网科技有限公司
珠海北帆企业咨询有限公司
广东中佳建凌信息科技有限公司
珠海同曦电子科技有限公司
珠海东轩互联网科技有限公司(以下简称“东轩互联网科技”)自2017年成立以来,便深耕于移动互联网的现代化技术开发领域,以技术为核心竞争力,辅以全方位的服务理念,成功塑造了其在企业互联网站建设和电子商务服务行业的领先地位。
东轩互联网科技不仅限于传统的网站建设,更涵盖了企业电子商务解决方案、门户网解决方案、品牌建站、网站推广以及开发各类互联网商务办公系统等多元化服务。还紧跟时代步伐,积极拓展至AI人工智能开发等前沿科技领域,不断探索AI技术在企业互联网站建设、电子商务服务等方面的应用潜力。

珠海北帆企业咨询有限公司(以下简称“北帆企业咨询”)成立于2022年,所属行业为软件和信息技术服务业,是一家专注于软件和信息技术服务领域的新兴企业。公司紧跟时代步伐,深耕于企业管理与咨询、计算机软件技术服务与开发、技术咨询、技术交流以及技术转让推广等多个维度,致力于成为互联网企业转型升级的坚实后盾。

广东中佳建凌信息科技有限公司(以下简称“中佳建凌”)专注于为客户打造高效、节能的办公环境,通过提供从硬件设备到软件应用,再到系统集成与后期维护的一站式服务,助力企业实现办公流程的优化与成本的节约。

珠海同曦电子科技有限公司(以下简称“同曦电子”)自2010年5月在广东珠海成立以来,已迅速成长为行业内一家专注于高质量电子元器件及相关配套物料供应的企业。公司凭借其深厚的行业经验和技术积累,在线路板、电子设备、元器件、集成电路、电子产品以及导热铝基板材等领域建立了稳固的市场地位。

考生可通过广科院招生办微信小程序中“院系纵览”栏目查看专业简介
高招云直播