根据《广东省教育厅关于做好2023年高等职业院校自主招生工作的通知》《广东省教育厅关于做好2023年省高职教育现代学徒制试点工作的通知》《广东省教育厅 广东省退役军人事务厅关于开展2023年退役军人现代学徒制专项试点工作的通知》(粤教职函〔2023〕3号)等文件要求,我校2023年自主招生共2种招生类型,为普通现代学徒制试点和退役军人现代学徒制专项试点,计划招生300人。
已关注
关注
重播 分享 赞
关闭
观看更多
更多
退出全屏
视频加载失败,请刷新页面再试
刷新 
招生专业及计划
普通现代学徒制试点
退役军人现代学徒制专项试点
(一)普通现代学徒制试点
1.符合广东省2023年普通高考报名条件并参加了广东省2023年普通高考报名的高中、中职应往届毕业生。
2.现代学徒制考生如考生非试点招生专业合作企业的在职员工,须在录取前与合作企业签订合法的劳动合同。
3.考生如有弄虚作假行为,将根据国家有关规定,严肃处理,在报名阶段发现的,取消报考资格;在入学前发现的,取消入学资格;入学后发现的,取消录取资格或者学籍。
(二)退役军人现代学徒制专项试点
1.符合广东省2023年普通高考报名条件并参加了广东省2023年普通高考报名的高中、中职应往届毕业的退役军人。
2.退役军人考生应在志愿填报前,联系相关退役军人事务部门完成退役军人身份认定。
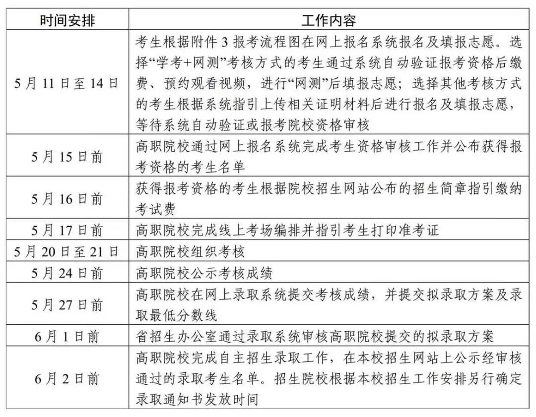
(一)报名时间:5月11日至14日
(二)报名方式及志愿填报
考生凭高考报名号及密码登录“广东省2023年高职院校自主招生网上报名系统”(网址:https://pg.eeagd.edu.cn/gzks)报名,签订《现代学徒制诚信考试承诺书》,“普通现代学徒制试点”(不分考生类型)、“退役军人现代学徒制专项试点”(不分考生类型),录入相关报名信息、上传有关证明材料(原件扫描版,下同)。考生在选择考核方式前,需认真查阅我校招生网站上公布的招生专业考核方式,无法确认的需向招生部门咨询并明确;经学校确认报考资格后,考生不得更改考核方式,考生报考流程。
(三)需上传的证明材料:
1.学历证明材料
应届毕业生考生须在报名系统中上传加盖学校公章的就读证明原件扫描版。往届毕业生考生须在报名系统中按要求上传毕业证书原件扫描版(含封面及内页)。
2.普通现代学徒制试点考生须在报名系统中按报考院校要求上传与试点招生专业合作企业签订的劳动合同扫描件。
3.退役军人考生在志愿填报前,需由县以上退役军人事务部门出具《广东省退役军人现代学徒制身份核验表》,完成退役军人身份认定,并在报名时上传身份核验表。
4.我校现代学徒制试点严禁与其他形式学历教育或培训捆绑,未与任何第三方机构开展报考合作,且不接受任何第三方机构组织的学生报考。考生须在学校招生网下载打印“广东酒店管理职业技术学院2023年现代学徒制试点报考知情书”,经本人签名并按指模后,以PDF格式于5月14日前发送至邮箱gjzsb14572@163.com。
考生如有弄虚作假行为,将根据国家有关规定,严肃处理,在报名阶段发现的,取消报考资格;在入学前发现的,取消入学资格;入学后发现的,取消录取资格或者学籍。
(四)报考流程
(五)高校在校生、2023年被普通高等学校招收中等职业学校毕业生统一考试招生录取的考生,以及中高职贯通三二分段转段录取的考生不得参加高职院校自主招生录取。报考高职普通自主招生并被录取的考生不得参加其他类型高职(专科)层次的招生录取。
缴费时间及缴费方式(一)缴费时间为5月11日-5月16日
(考生一经学校确认报考资格后不得更改所填报的考核类型及院校、专业志愿,缴纳的考试费概不退费)。
(二)缴费方式:扫描以下二维码进行缴费(用户名为身份证,密码为身份证后六位)。
(三)按照省教育厅、省财政厅、省物价局《关于调整我省普通高考术科等考试收费标准的复函》(粤价函[2010] 79 号)、《广东省物价局关于中等职业技术教育专业技能课程考试收费标准等的复函》(粤价函[2003]12 号)文件精神,自主招生(现代学徒制)报考考生审核通过后,按文化素质、职业技能(线下面试)两门考核 80 元/生标准收取报名考试费。
考核方式(一)普通现代学徒制试点
采用“文化素质+职业技能(线下面试)”考核方式,主要侧重于职业技能考核,由我校自主命题、自行组织实施文化素质和职业技能考核,择优录取。“文化素质”及“职业技能”测试满分值合计100分,其中文化素质考核内容分值为40分,职业技能考核内容分值为60分。
(二)退役军人现代学徒制专项试点考生
符合条件的退役军人报考退役军人现代学徒制专项试点计划须参加专业理论考试及职业技能(线下面试)考核,择优录取。职业技能考核满分值100分。
考试时间:5月20日,最终以我校招生信息网公布为准。具体考核方式及考试相关安排另行通知,请关注我校招生信息网https://zsb.gdjdxy.edu.cn/index.htm。

报考我校现代学徒制的考生可填报2个专业志愿,录取时采用“专业志愿优先”原则根据报考考生的专业志愿及成绩情况划定各专业最低录取分数线,原则上,拟录取的普通现代学徒制试点、退役军人现代学徒制专项试点考生考核成绩不得低于考核满分值的40%,考生总分相同时,按职业技能考核成绩从高分到低分择优录取。
(一)普通现代学徒制试点
1.第一学年在校集中学习为主,主要完成公共基础课程及专业基础课程学习。第二学年,在企业采用工学交替的方式完成企业岗位所需的课程学习。第三学年,在企业完成岗位实践课程和岗位实习。
2.普通现代学徒制试点班学生不得转学,不得转专业,原则上不得转入同一专业普通班;试点班学生因应征入伍、生病等特殊原因经学校同意休学、复学后,有关招生院校和试点企业没有继续开展试点的,经学校、试点企业和学生协商一致,可按学校有关规定,转入同一专业普通班学习。
(二)退役军人现代学徒制专项试点
1.教学地点:广东酒店管理职业技术学院
2.采用在岗培养与学校培养相结合的学徒制人才培养模式,实行工学交替等学习形式,采取方便就学、灵活多元的教学模式,探索线上与线下混合教学,实施学分制管理改革。
3.对取得我校学籍,在规定年限内达到所在专业毕(结)业要求者,颁发广东酒店管理职业技术学院普通高等学校毕(结)业证书。
4.退役军人现代学徒制专项试点班学生不得转学,不得转入非试点班,非试点班学生不能转入试点班学习。原则上不得转专业、不得转教学地点。
5.符合条件的学生,可按《退役军人事务部等七部门关于全面做好退役士兵教育培训工作的指导意见》(退役军人部发〔2021〕53号)、《财政部 教育部 人力资源社会保障部 退役军人部 中央军委国防动员部关于印发〈学生资助资金管理办法〉的通知》(财科教〔2019〕19号)等文件要求申请资助。具体资助政策可登录全国学生资助管理中心网站查询。不符合国家资助条件的学生,自行支付学费等费用。
经我校自主招生录取的考生,须在规定时间内办理注册手续及缴交学费。逾期未办理相关手续的,取消入学资格。
新生入学后,将对新生进行资格复查,对在报名和考试过程中有弄虚作假或其他违纪违规行为者,将按规定取消其入学资格。

请点击下方二维码下载附件
(2023年普通现代学徒制试点报考知情、承诺书)
(2023年普通现代学徒制试点考试大纲)
责编:易冰琳终审:韩汉球
已关注
关注
重播 分享 赞
关闭
观看更多
更多
退出全屏
视频加载失败,请刷新页面再试
刷新 
扫描二维码
关注“广东酒店管理职业技术学院招生处”
了解更多招生信息

高招云直播