
近日,山东农业大学植物保护学院张修国教授领衔的真菌系统学和植物病原卵菌分子遗传学研究团队在中科院一区/微生物学顶级刊物《Fungal Diversity》(2023年,IF=24.5)在线发表了题为 “Deciphering the evolutionary and taxonomic complexity of Diaporthales (Sordariomycetes, Ascomycota) through integrated phylogenomic and divergence time estimation”的研究论文。研究揭示了子囊菌门中一个重要类群——间座壳目(Diaporthales)真菌进化多样性和分类复杂性。

植物病原真菌是一类会感染植物并引发疾病的真菌,研究它们对保护农作物和生态环境非常重要。这类真菌中最大的群体叫子囊菌,它们就像一把“双刃剑”,既可以是特有的药用瑰宝,也能威胁农业生产。而作为子囊菌门中一个重要类群,间座壳目(Diaporthales)在全球分布广泛,其作为内生真菌、病原菌和腐生菌存在于多种生态环境的若干植物类群。
早在2000年,张修国团队就已致力于真菌分类学的研究,当时聚焦的是枯枝上的腐生真菌。由于当时没有DNA技术,只能带着学生通过体式镜下拍到的孢子形状,手绘下来,然后对照着真菌检索表一个个的查验。“对于一个刚入门的学生来说,观察手绘已经是很难的了,更别说能快速地查验其‘身份’了。”随着DNA技术的迅速发展,张修国便带着学生奔赴北京、上海等地深入学习基因组学。
“多年来,我们团队先后从山东、安徽、福建、广东、海南、江苏、辽宁、云南省和广西等地区的多个国家级自然保护区和国家级森林公园采集了上万份研究标本,收集并分离了800余株间座壳目真菌,结合形态学、生态学、多基因系统发育、基因组系统发育、分子时钟推测及代谢通路注释等多种方法,深入探讨了该目真菌的系统发育演化历程、分化时段及代谢分子特征。”张修国说。
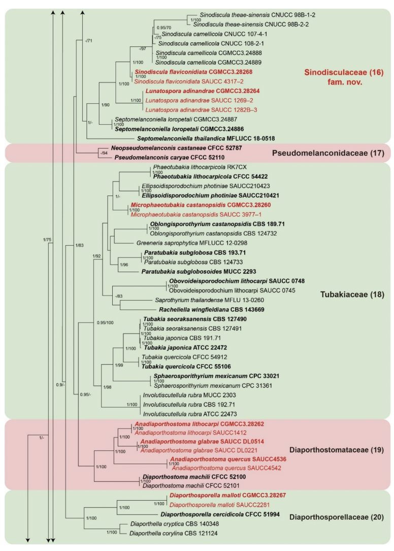
功夫不负有心人。张修国团队历时八年研究发现,间座壳目(Diaporthales)起源较早,其茎节点年龄约为1.815亿年,冠群年龄约为1.577亿年。此外,文章综合评价了间座壳目(Diaporthales)中35个科及其属、种形态学、生态学、生物学及分子系统学数据,澄清了若干属、种分类混乱,修订了属、种分类标准与分类框架,合格描述了新科2个 Sinodisculaceae 和 Ternstroemiomycetaceae,新属5个Anadiaporthostoma、Lunatospora、Microphaeotubakia、Neoplagiostoma和Ternstroemiomyces,新种55个,新种复合群3个,新寄主记录32个,新组合3个。




间座壳目多基因系统发育树

间座壳目分化时间估计

间座壳目基因组学系统发育树
据了解,本研究对113株模式菌或非模式菌进行了基因组测序,通过基因家族、序列变异性和序列保守性分析,表明间座壳科(Diaportheceae)物种间遗传分化显著,序列保守性较低,显示出较高的进化复杂性和演化悠久性。然而,个别物种遗传多样性分化范围较窄,序列变异较低,造成了进化历程与分化时段的复杂性。通过进一步KEGG代谢通路分析表明,间座壳目真菌在嘌呤代谢和核糖体等基础代谢途径上具较高的活性,这可能为其在不同环境中稳健生长和胁迫应答提供了重要依据。该研究不仅重新梳理了这个真菌家族35个主要分支的"家族档案",还发现它们早在一亿多年前就演化出不同生存策略——有的专攻植物茎秆,有的偏爱果实,这种分工甚至比人类农业文明的出现还要早数十倍。
“这些发现不仅让全球真菌图谱多出上百个精准坐标,更给农作物病害防治提供了新思路。比如通过追踪某些菌种的‘进化软肋’开发靶向农药,或是利用它们的代谢特性改良土壤环境。”张修国认为,这一研究丰富了我国乃至全世界范围的真菌多样性资源,并为全面理解间座壳目进化历程与分化时钟提供了重要科学理论。

间座壳目部份物种的KEGG代谢通路热图
学校张兆学博士为该论文第一作者,张修国教授为该论文通讯作者,山东农业大学为唯一通讯单位。本研究获得了国家自然科学基金地区联合重点项目和国家自然科学基金中国孢子植物志的资助。
论文链接:
https://link.springer.com/article/10.1007/s13225-025-00551-4
张修国教授简介

张修国教授(左一)团队合照
张修国,教授,博士生导师。主要从事重要蔬菜卵菌高致病流行机制和综合防治技术、无性丝孢真菌系统分类学及多样性、真菌有性进化分子遗传机制以及等研究,近年来在Nature Communications、Fungal Diversity、Persoonia、Molecular Ecology、Molecular Plant Pathology、Molecular Plant-Microbe Interactions、International Journal of Molecular Sciences、Journal of Fungi等国际学术期刊发表了一系列高水平研究论文,研究成果受到国外同行高度关注,并先后获山东省自然科学二等奖1项(首位)、山东省科技进步一等奖1项(首位)、国家科技进步二等奖2项(首位1项)。
往期推荐
点击下方图片即可阅读全文



来源:科技处
通讯员:贾波
编辑:郭海涵 张圣晗审校:胡学俭 李涛 张钦龙 王琪 赵然

登高必自
-山东农大融媒体中心出品-原创文章转载请联系后台微信号:sdauxcb新浪微博:@山东农业大学投稿信箱:sdaunewmedia@163.com


高招云直播