一、男子足球项目测试标准(100分)
测试项目与分值(总分为100分)
一、行进间颠球 10分;二、定位球踢远; 10分;三、运球射门 10分;
四、抢点射门 10分;五、30米跑 10分;六、立定跳远 10分;
七、比赛 40分;八、守门员加试 20分;(可免测一、三、四项中任意两项)
测试方法与评分标准
一、行进间颠球(10分)
1、测试方法
(1)考生沿足球场纵向行进间颠球,可用身体任何部位随意连续颠球,但开始时,必须用单脚将球挑起。
(2)每人最多做三次,取最佳一次成绩。
2、评分标准

二、定位球踢远(10分)
1、场地设置:足球场,以任意一方球门区线为限制线。以中圈方向为踢球方向。
2、测试方法:学生将球放在限制线上,踢定位球,落点在足球场罚球区边线之间区域均为有效,以球第一落点为终点,测量距离。每人左右脚各踢3次,取最好成绩为考试成绩。
3、评分标准:

三、运球射门(10分)
1、场地设置
在足球场罚球区外距罚球弧顶端5米处设置起点。
2、测试方法
考生从起点开始运球,在罚球区线前后2米距离内选择用脚的任何部位射门。
每人测试5次。
3、评分标准

四、抢点射门(10分)
1、场地设置:足球场一侧罚球区内,点球点后侧设置抢点启动区域。
2、测试方法:学生站立于启动区域,判断传中球落点快速完成抢点射门,直接抢点射门或者经过一次接球调整后完成射门。每人测试5次。
3、评分标准:

五、30米加速跑(10分)
1、测试方法:站立式起跑,听口令起跑,计时评分。每人测试两次,取最好成绩。
2、评分标准:

六、立定跳远(10分)
1、测试方法:学生站立于限制线后,完成立定跳远。每人测试两次,取最好成绩。
2、评分标准:

七、教学比赛(40分)
1、场地设置:足球场(准备颜色有区别的比赛背心)
2、测试方法与评分标准:
(1)测试方法:比赛规定人数与场地范围,进行至少20分钟的比赛。
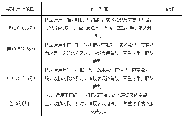
(2)评分标准:重点观察学生的技术运用和比赛意识;留意学生体育道德、合作精神、态度与意志品质。

八、守门员加试(20分)
守门员可在行进间颠球、运球射门、抢点射门三项中免试任意两项,加试扑球技术。
1、测试方法
守门员立于球门线中间。主考人位于守门员正面6—8米处,向守门员正面,左右两侧用手抛球,用脚踢低球、平球和高球,守门员完成扑接球技术;主考人位于守门员正面16—18米处,进行射门测试,守门员完成扑接球技术。
2、评分标准


三、武术项目测试标准(100分)
一、武术套路
1 .基本功(40分)
1).腿法:正踢,侧踢,外摆,里合,正拍。
2).跳跃:飞脚,旋风脚,外摆莲,旋子,旋子转体,空翻。

2.自选套路(60分)
长拳,刀,剑,枪,棍任选一项。
难度要求:A组难度不得多于3种不同类型的难度动作,每种不得超过两次,有两次以上的B组难度。

二、武术散打
1.拳腿跌组合(20分)
(1)考试方法:考生在30秒规定时间内,可自由进行以下散打动作的组合演练,所规定的各种拳法、腿法、跌法动作应至少出现1次以上。
拳法包括:冲拳; 贯拳; 抄拳; 鞭拳。
腿法包括:正蹬腿;侧踹腿; 左、右鞭腿 ; 转身摆腿 。
跌法包括:鱼跃抢背;前倒 ; 腾空后倒。
(2)评分标准:考评员参照拳腿跌组合评分细则,独立对考生的动作规格、劲力协调、攻防意识等方面进行综合评定。两名裁判分别采用10分制评分,所打分数至多可到小数点后1位。每漏做一种技术动作扣2分。两名裁判评分相加为最终得分。

2.左、右鞭腿踢沙包(20分)
(1)考试方法:考生在20秒规定时间内,用鞭腿技术快速踢打沙包(左、右交替进行,两脚不可同时离地),要求踢腿高度在距离地面100厘米以上。每人测试1次。考评员对考生在规定时间内踢打的次数进行计数,凡出现动作不规范、踢打无力,高度不符合要求时,不计次数。
(2)评分标准:

3.实战能力(60分)
实战
(1).考试方法:体重分级按照中国武术协会审定的竞赛规则执行,在同一体重
级别内,考生随机配对进行实战。双方实战(净打)2分钟,在擂台或散打垫子上进行。若双方实力悬殊,为保护考生安全,主考评员可提前终止实战。
要求考生穿戴护具(拳套、护头、护胸、护裆、护腿、护齿),按照配对后的排列顺序,序号奇数者为红方,穿红色护具;序号偶数者为黑方,穿黑色护具。1名场裁在场上指挥比赛,但不给予判罚。考生须自备拳套、护齿、护裆。

(2).评分标准:考评员参照实战能力评分细则,独立对考生在实战中的胜负、临
场技战术运用情况、意志品质以及对散打竞赛礼节的遵守等方面进行综合评定。采用10分制评分,所打分数至多可到小数点后1位。分值乘以6计入总成绩。

四、羽毛球项目测试标准(100分)
1、基本技术(40分)1)正手发高远球(20分)技评:以握拍、脚步动作、发力、拍面、击球点、球的高度、弧度、落点及规则要求来评定

2)击高远球(20分)技评:以握拍、脚步动作、发力、拍面、击球点、落点及规则要求来评定。

2、 实战能力:(60分)
以比赛形式进行,看测试者是否有一定的进攻和防守能力,能够运用一些高级技术如:假动作、勾对角劈杀等;掌握一定的战术技能,知道如何调动对手寻找战机,知道何调整战术和心态。

五、乒乓球项目测试标准(100分)
1.基本技术考核(共45分,考核时,由发球机供球)
1)左推右攻(15)
2)正手扣杀或拉弧圈(15分)
分值对照表

3)技评(15分)
技评标准

3.比赛能力(55分)
比赛在乒乓球房进行,根据考生比赛中的技战术运用、比赛意识、心理品质等进行综合评定。

六、健美操(啦啦操)专项测试办法与评分标准
(一)竞技健美操
一、测试项目
1.身体基本形态
2.专项素质:俯卧撑、两头起、大踢腿、劈叉
3.专项技术:直升飞机、直角或分腿支撑、双飞燕、立转360接垂劈
4.成套动作:自编套路
二、评分标准及要求
1.身体基本形态:满分10分(见表1)
2.专项素质:满分20分(见表2)
3.专项技术:满分20分(见表3)
4.成套动作:满分50分(见表4)
三、其他
1.音乐:自备音乐
2.服装:专业竞技健美操服装、鞋
表1身体基本形态评分标准及要求

表2专项素质评分标准及要求

表3专项技术评分标准及要求

表4成套动作评分标准及要求

(二)技巧啦啦操
技巧啦啦操考试标准

评分细则
1.基本形态

2.基本能力

3.成套展示

高招云直播