一、学校概况
学校全称:南通师范高等专科学校
招生代码:1315
学校简介:学校肇端于1902年由中国近代著名实业家、教育家张謇先生创办的通州民立师范学校,是中国师范教育的三大源头之一。1952年转为公立,翌年改名为江苏省南通师范学校,历史上先后融汇了创办于1905年的江苏省南通女子师范学校、发端于1906年的江苏省海门师范学校以及创建于1902年的如皋高等师范学校三所百年师范,在中国师范教育史上具有独特地位,享有“红色师范”“教师摇篮”的美誉。2014年经江苏省人民政府批准升格为高等专科学校。
学校现有开发区、崇川、如皋三个校区。全校占地面积567.9亩,建筑面积25.8万平米,教学科研设备总值近1亿元,馆藏图书近92万册;全校教职工共607人,专任教师464人(其中副高以上174人,含教授30人,硕士以上355人,含博士22人)。全日制在校生10732人,毕业生年均总就业去向落实率保持在95%以上。
学校设有10个二级学院,开设学前教育、小学教育、音乐教育、美术教育、体育教育、大数据与财务管理、云计算技术应用等33个专业,其中小学教育专业已通过教育部师范类专业二级认证。学校是国家、省、市三级教师培训地。
办学地址:江苏省南通市经济技术开发区育贤路2号(开发区校区)
江苏省南通市崇川区城山路24号(崇川校区)
江苏省南通市如皋市学宫路1号(如皋校区)
招生层次:专科
办学类型:公办普通高等专科学校
颁发学历证书的学校名称及证书种类:对在规定的年限内达到所在专业毕业要求的学生,颁发南通师范高等专科学校普通专科毕业证书。
二、招生计划

三、招生对象及条件
招生对象:已参加2025年普通高考报名,且提前招生第一轮未被任何院校录取的考生。
招生条件:考生须参加普通高中学业水平语文、数学、外语、思想政治、历史、地理、物理、化学、生物、信息技术10门科目的合格性考试并取得成绩。报考所有专业的考生10门学业水平测试成绩“合格”须达到8门(含8门)以上。四、报名方式
四、报名方式
(一)报考我校提前招生第二轮的考生须在4月9日9:00至15:00前登录省教育考试院考生服务平台(网址为:gk.jseea.cn)进行网上填报志愿。
(二)在省教育考试院考生服务平台填报志愿后,须于4月10日至11日16点前在南通师范高等专科学校校测报名系统(网址为:https://zyjs.ntnc.edu.cn:8890/login)注册报名。
校测注册报名步骤如下:
1.注册账号
点击【注册账号】,输入手机号、姓名、身份证号、注册密码、验证码,提交注册。


2.登录系统
账号:手机号
密码:注册密码
验证码:以注册手机收到为准

提交报名
点击【报名管理】-【我要报名】-【在线报名】,输入考生报考相关信息,提交报名。
请务必在4月10日至11日16点前完成账号注册报名以及线上缴费。


4.打印准考证
点击【打印准考证】-【打印准考证】,点击【打印】或【下载】PDF,自行打印。
4月12日开放准考证打印。
五、缴费流程
五、缴费流程
考试费用按照苏价费〔2007〕423号文件等有关规定收取:笔试60元/生,面试60元/生。
财务处根据学生报名成功信息,上传财政收费系统,学生将会收到江苏省统一公共支付平台发放的短信,示例:【江苏省统一公共支付平台】非税缴费提醒:执收单位南通师范高等专科学校,缴款码320600250100******,金额60.00元。您可通过江苏政务服务网或苏服办APP的“统一支付”;工行、农行、中行、交行、华夏、江苏、招商、邮储等手机银行APP或者支付宝的“非税缴费”相关栏目进行缴款(如已完成缴款,请忽略此短信)。学生可以通过支付宝或者短信提供的方式进行缴费,缴费途径见流程图:

财务处联系人:杜老师 18061805648
六、志愿填报、志愿填报
1.所有考生在江苏省教育考试院网上报名时最多可填报我校6个专业志愿并明确专业调剂意向。普通类、艺术类和体育类不得跨科类兼报。
2.报考艺术类专科专业的考生须参加相应的艺术类专业省统考且取得成绩,报考体育类专科专业的考生必须符合高考体育类考生身份。
七、日程安排

八、录取规则
提前招生录取工作在省教育考试院领导下,由我校统一组织进行,分类别根据考生成绩按照计划数和报考考生数量,择优录取。
根据省教育考试院公布的考生普通高中学业水平合格性考试成绩赋分折算,合格为10分/门,不合格为0分/门,满分为100分,如考生10门合格得100分,计入总分。
普通类专科(师范)、体育类专科、婴幼儿托育与服务管理专业考生总成绩=学业水平考试折算成绩+校测成绩+专业面试成绩+政策加分。
艺术类专科专业考生总成绩=学业水平考试折算成绩+校测成绩+省统考成绩+政策加分。
校测成绩低于120分或面试成绩低于60分不予录取相关专业。
1.录取原则
根据进档考生类型按“分数优先,遵循志愿”原则进行录取。对于所报专业已录满且服从专业调剂的考生,将调剂到其他专业。对于所报专业已录满且不愿服从专业调剂的考生不予录取。
普通类专科(师范)、体育类专科、婴幼儿托育与服务管理按考生总成绩由高分到低分依次录取,同分情况按校测成绩、专业面试成绩、学业水平考试折算成绩、综合素质评价等依次排序录取。
艺术类专科专业按考生总成绩由高分到低分依次录取,同分情况按专业省统考成绩、校测成绩、学业水平考试折算成绩、综合素质评价等依次排序录取。
2.政策加分
考生具备下列情况予以政策加分:
①自主就业的退役士兵可加10分;在服役期间荣立二等功以上或被战区(原大军区)以上单位授予荣誉称号的退役军人可加20分。
②烈士子女可加20分。
③归侨、归侨子女、华侨子女和台湾省籍考生可加5分。九、校测内容
九、校测内容
我校在江苏省教育考试院指导与监督下,参加“2025年南通市高职院校提前招生联合校测”,校测由南通市教育考试院统一组织命题、考试和评卷。
所有考生必须参加校测,报考普通类专科(师范)、体育类专科、婴幼儿托育服务与管理专业的考生须参加我校组织的专业面试,专业面试总分值100分,主要考查学生的基本素养和专业技能。
考核形式:线下笔试、面试
时间:4月13日
地点:具体考试地点见准考证
(一)校测笔试(总分300分)
语文、数学、外语(英语或日语二选一)3门课程总分为280分,命题依据为普通高中课程标准,其中语文、数学卷面分各为100分,外语卷面分为80分;职业适应性测试卷面分为20分,主要测试言语理解与表达、判断推理、常识判断和时事政治。分模块组卷,共设语数英+职业适应性测试综测、语数日+职业适应性测试综测两科。
试卷结构采用客观题,具体为单选题、多选题和判断题。各模块组卷规则如下:

校测笔试成绩低于120分的考生不予录取。
(二)校测专业面试(总分100分)
1.基本素养(合格/不合格)

基本素养中仪表仪态或言语水平面试结果为不合格的考生不得录取有专业面试要求的任何专业。
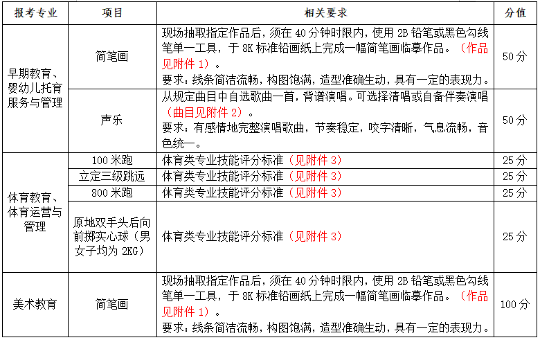
2.专业技能(分值100分)

专业技能面试总分低于60分不予录取相关专业。
十、评卷、专业面试工作及成绩公布
校测笔试评卷工作由市教育考试院具体实施。评分工作结束后,我校公布校测成绩,考生可通过我校招生网信息查询入口查询自己的成绩。
若对成绩有异议,请于成绩公布次日18:00前提交书面复核申请至我校纪检部门,笔试、专业面试成绩分别由市教育考试院、我校纪检部门复核。
考生成绩复核内容包括考生个人信息对应是否正确、考生答题卡是否为其本人、各模块是否漏评、得分是否漏统、分数合计是否准确,不重新评分。
十一、特别提醒
录取名单经省教育考试院审核通过后,由我校向社会公布。已被我校提前招生录取的考生,不再参加6月份的普通高校招生统一考试和任何其他形式的录取。如确需参加高考,须向高考报名地县(市、区)招办提出书面申请,经批准后方可参加,但不得再参加任何形式的录取。系方式

单位地址:江苏省南通经济技术开发区育贤路2号
学校网址:https://www.ntnc.edu.cn
招生网址:https://zjc.ntnc.edu.cn
咨询电话:0513-55092011、0513-68213555(工作时间8:30至11:30、13:30至16:30)
招生监督邮箱:ntgsjw@163.com
微信公众号:通师高专招生就业
招生官方QQ群:875956417(唯一官方QQ群)
附件2:
声乐曲目(8选1).zip
高招云直播
