一、考试性质
本次考试为五年制(3+2)由中职转高职的入学资格考试
二、考试内容与要求
(一)考试内容
测试内容为全国导游基础知识、地方导游基础知识、导游业务知识以及旅游时政热点等旅游管理专业综合知识。
(二)考试要求
要求考生在规定的时间内,独立完成专业素养测试。测试采用试卷(闭卷)形式进行。
附件1:旅游管理专业单招考试复习题
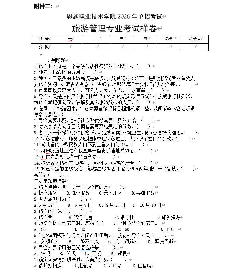
附件2:旅游管理专业单招考试样卷
附件一:旅游管理专业单招考试复习题
一、导游基础知识
1. 请详细描述中国共产党的发展历程。
2. 了解中国历史上的重要会议和重大事件(包括中国共产党的成立、第一次国共合作、南昌起义、秋收起义、三湾改编、古田会议、红军长征、遵义会议、西安事变和抗日民族统一战线的形成、抗日战争、解放战争、中华人民共和国成立、抗美援朝、“三线”建设、改革开放、“一国两制”、香港回归、澳门回归、“一带一路”倡议、脱贫攻坚、全面建成小康社会等重要事件)。
3. 中华人民共和国成立以来取得了哪些辉煌成就。
4. 请简述中国旅游业的发展历程。
5. 了解中国旅游日和世界旅游组织。
6. 请列举中国历史上的重大事件和重要人物、中国历史各发展阶段的主要成就。
7. 请列举并简述著名古代文化和遗址,如(如仰韶文化、龙山文化、良渚文化,广汉三星堆遗址、安阳殷墟遗址、都江堰水利工程和秦始皇陵兵马俑遗址等)。
8. 简述中国科技文化主要成就:天文历法、数学、医药学、地理学、建筑学、农学、手工业、史学成就、四大发明。
9. 熟悉中国古代哲学知识:儒家、道家、法家、墨家、兵家代表人物、思想。
10. 请简述中国历史文化常识。
11. 请简述中国汉字的起源、发展与格律常识。
12. 详述中国现存著名古城、古村镇、古长城。
13. 请简述中国古代著名宫殿、坛庙、陵墓等建筑的类型、布局、特点。
14. 详述中国现存著名古城、古村镇、古长城。
15. 请列举并简述中国当代著名建筑。
16. 请列举中国古典园林的特色和分类、构成要素和造园艺术。
17. 请描述中国“四大菜系”的形成、特点、代表性菜品
18. 请简述名茶与名酒的分类
19. 请列举中国传统茗茶、中国国家名酒。
20. 请简述中国陶器、瓷器、漆器、玉器的主要产地和特色。
21. 请描述唐三彩、龙泉青瓷、宋代五大名窑等的特点。
22. 简述景泰蓝工艺。
23. 了解文房四宝、年画、剪纸、风筝相关知识。
24. 简述汉族主要节日及习俗。
25. 请描述中国各民族的基本概况和地理分布;
26. 请简述佛教、基督教、伊斯兰教的传入、在中国的发展及主要教派;
27. 请简述道教的产生、发展及主要派别。
28. 请列举中国主要地貌类型及代表性地貌旅游景观,并描述常见自然景观的地质成因。
29. 请列举并简述香港、澳门、台湾地区的知名景点。
30. 了解湖北概况,包含湖北名称的由来及行政区划变迁、湖北历史演进和历史文化名人、楚文化概述和湖北地方文学、湖北曲艺文化和地势地貌、湖北典型少数民族和民俗、湖北历史遗迹与古建筑知识、湖北菜的特点、代表菜肴与名小吃等知识点。
二、导游业务
1. 导游人员的基本职责是什么?
2. 导游职业规范的基本要求是什么?
3. 客观要求复杂多变是导游服务的鲜明特征之一,为种复杂性主要体现在哪些方面?
4. 导游人员独立工作能力主要表现在哪些方面?
5. 旅游团抵达后,地陪带领游客集登车时应如何做好服务?
6. 地陪在带领团队参观游览出发前有服务包括哪些内容?
7. 地陪导游人员如何安排好计划内的团队便餐?
8. 地陪应如何做好计划内观看文娱节目的安排?
9. 导游人员的欢迎辞一般包括哪几个方面?
10. 全陪的沿途各站服务包括哪些方面?
11. 你作为一名全陪,问应如何做好离站服务工作?
12. 全程陪同导游人员的主要职责有哪些?
13. 在旅游团出境前,领队须组织全体游客召开行前说明会。会上应落实的有关事项有哪些?
14. 地陪导游员的主要职责是什么?
15. 散客旅游是旅游产品主要形式之一。这种旅游有什么特点?
16. 导游人员如何做好与领队的协作?
17. 地陪送站前的业务准备工作有哪些?
18. 导游人员如何面对个别旅游者的苛刻要求和挑剔?
19. 在带团过程中,导游人员应采取哪些措施防止游客走失?
20. 因旅游团提前到达而延长在一地的游览时间,导游人员应如何处理?
21. 在室外游览时,突然发生了地震,导游人员应如何引导游客自救?
22. 原计划在武汉停留一晚,第二天赴异地参观,但一位游客因临时有事需在武汉继续留宿一晚,要求导游员帮其续一晚住宿,导游人员应该怎么办?
23. 导游人员到达车站后得知团队报乘车次推迟抵达,没能按照计划接到旅游团,这属于什么情形,应如何处理?
24. 在商定日程时,领队提出要对计划的节目做小的修改,增加一个新的项目,导游人员对此如何处理?
25. 在参观博物馆的时候,一名游客被一件漆器所吸引,欲购买此文物复制品,但当时没有货,这位游客便请地陪代买,请问如何处理?
26. 在接团过程中,一位游客表示其因水土不服,身体不适,导游人员应如何处理?
27. 游客要求全天不随团活动时,导游人员应做哪些工作?
28. 旅游途中发生汽车交通事故,导游应如何处理?
29. 一位日本客人告诉导游人员说,因联系不上,他给武汉的一位朋友带的笔记本无法给他,想请他转交。导游人员如何处理?
30. 个别游客要求单独用餐,导游人员如何处理?
31. 你所带旅游团在参观天主教堂时,一位游客向现场群众散发宗教宣传资料,你该怎么办?
32. 一位外国游客在中国旅游两天后,表示对安排的中餐不习惯,要求换成西餐,如何处理?
33. 旅游团一位客人到达饭店后,向导游人员提出要换房间,又不说原因,导游人员如何处理?
34. 在到一景点游览的途中,几名游客表示去过,要求取消该项目,导游人员应怎么办?
35. 在自由活动结束后,发现一位游客走失了,导游人员如何处理?
36. 旅游团的抵达时间延误,在一地的旅游时间缩短,导游人员应如何处理?
37. 一游客因某个特殊要求未得到满足,提出提前离团,导游人员如何处理?
38. 游客提出计划外用风味餐,地陪如何提供服务?
39. 旅游团到达目的地时,当全陪开始与地陪核对行程时发现有差异,怎么办?
40. 在旅游的过程中可能会发生不同类型的事故,也会面临游客的各种要求。导游人员应变处理的基本原则是什么?
41. 如果游客对导游人员的讲解内容没有兴趣,甚至表现麻木,怎样改变这种局面?
42. 你带领团队游览途中,突然一位游客中暑了,应如何处理?
43. 在带团途中,突遇前方景区存在安全隐患正在维修改道,原定游览的计划不得不有更改或取消。导游人员应如何处理?
44. 旅游团内有位外国客人想单独外出购物,导游人员如何处理?
45. 你在接待一入境旅游团时,发现一名来华游客的行李丢失,应如何处理?
46. 一名游客在出境旅游时丢失了护照签证,你作为领队应如何处理?
47. 到达送站的目的地,游客 发现自己的手机丢在宾馆了,导游人员应怎么办?
48. 旅游者游览时,要求其中国亲友随团活动,导游人员应如何处理?
49. 旅游活动中有游客抱怨景点安排的时间太短,购物的时间太长,导游应如何避免游客出现类似的抱怨?
50. 当你所带团队赶到机场时,飞机已经起飞,导游人员如何处理?
51. 会撰写景区导游词、城市概况导游词。



高招云直播