问题1
什么是三位一体?
回答:三位一体(简称三一),是浙江考生上大学的重要途径。三一是高考成绩、学考成绩(等级折算)、高校测评成绩(面试为主)三者按比例折算成综合成绩(其中高考不得低于50%),在提前批择优录取的招生模式。例如:
问题2
三位一体和综合评价招生是一回事吗?
回答:在浙江省可以简单理解为三位一体和综合评价招生是一回事。因为都是通过高考成绩、学校测评成绩、学考成绩或综评情况,折算成综合分进行录取的方式,三位一体是浙江省独特的称呼,外省一般称这种形式为综合评价招生。
问题3
为什么要报三位一体?
回答:普遍能降分,高考分可降低10-80分录取。降分原因,一是校测占一定比例,校测表现好,高考分可以降低,二是只在通过校测,且进行志愿填报的学生中录取,大大缩小了录取范围,特别是省属高校,是在高考出分后,提前批填志愿录取,高考分高的学生选择统考普通批,录取分自然就降低了。
问题4
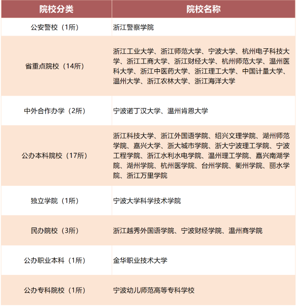
三位一体的招生学校有哪些?
回答:三位一体(综合评价)分为两类,一是非省属院校(
问题5
非省属高校(高水平院校)三一有哪些?
回答:共13所,按照高考录取顺序可以分为三类。浙江省高考录取顺序为:
(1) 7月5日前,强基计划、
(2) 7月7日前,香港单招高校录取(需学生确认)。
(3) 7月8日,高水平大学锁档录取(国科大、交大、复旦、浙大)。
(4) 7月9日,
(5) 7月12日,提前批一段投档录取(9所高水平三一、省属三一,定向招生等)

问题6
三一锁档录取高校是怎么回事?
回答:
6月10日,高考结束后,学生参加学校
锁档对于高分考生有一个风险点,会高分低就,例如,你报名了四所学校的三一,浙大入围了一个非热门专业,高考后你参加学校
问题7
其他985、211高校在浙江招收三位一体吗?
回答:除了上交大、复旦、浙大、华南理工,这四所985在浙江通过三位一体(综合评价)招生,其他985高校,没有在浙江招收三位一体学生。
注:
985高校外的211高校,在浙江没有三位一体招生。
问题8
省属三位一体招生高校有哪些?
回答:浙江省属院校通过三位一体招生,每年招生数在9000名左右,学校数量40所左右。

问题9
三位一体还要在提前批填志愿是怎么回事?
回答:除了
问题10
三位一体可以报几所高校?
回答:2025年起,除
其他高水平大学暂不提限报要求,报考省内地方属高校三位一体招生的考生可以兼报高水平大学三位一体招生。
因
问题11
三位一体的报名要求是什么?
回答:简章中要求很低,但实际初审条件较高。高水平院校,初审是看首考成绩或高中综合表现。省属院校,根据10门科目的学考中A、B等的个数,不同高校,报名要求不一样。
问题12
符合学校报名要求,能通过初审?
回答:不一定。学校简章报名要求是最低要求,初审是由报名人数、招生计划和学生学考成绩(首考成绩)等决定的,实际要求比报名要求高很多。具体见实际初审入围要求。
问题13
我的学考成绩能报哪些学校哪些专业?
回答:目前,高校对于三位一体的报考要求主要分以下情况,符合指定条件的才可报考。
① 学考等第A、B等级满足一定的数量。② 学考成绩折算分总分满足具体分数要求③ 高校对于考生的学考等第和折算分没有要求,根据最后实际报名的情况自上而下,择优确定面试入围名单。④ 还有一些高校,符合特长要求的考生可以直接进入面试。
在可以报考的基础上,我们要考虑往年录取分数、考生成绩等因素,最终选择可以报考的赌冲稳保学校/专业。
问题14
什么情况不适合三位一体?
回答:高考预估裸分成绩比根据学考成绩等能入围的学校要高一个档次的,可以不参加三位一体。
问题15
复读生能报三位一体吗?
回答:可以报考,没有限制。复读生不能填报国防学校,其他均无限制。
问题16
三一是否更适合城市学生?
回答:不是,城市的学生在面试上可能会有一点优势,但是通过
问题17
没有奖项是不是不能报三一?
回答:不是,没有获奖可以报三一。有获奖会降低报名要求或者增加初审入围可能性。三一对奖项要求较高,大部分考生都是没有奖项的。
问题18
没有A或者很少不用报三一?
回答:不是,没有获奖可以报三一。有获奖会降低报名要求或者增加初审入围可能性。三一对奖项要求较高,大部分考生都是没有奖项的。
问题19
社恐(I人)不适合三一?
回答:社恐,或者说性格内向的I人,并不代表着面试能力不行,面试更多考量学生的逻辑思维、分析能力,很多学生在家人和老师面前不想表达,却可以在面试官前自由发挥,特别是通过训练的I人在思考深度上,会有优势。
问题20
三一招生专业都是冷门专业?
回答:不是的。三位一体除了个别学校是特定专业招生,大部分学校都含较多专业,适合各类学生。
问题21
三位一体报名需要缴费吗?
回答:开始报名不需要缴费,初审通过后,决定参加面试的,需要交140-160元考试费。
问题22
三位一体报名后,可以不参加学校
回答:可以,不会对学生有任何影响。在报名、面试阶段可以随时放弃。
问题23
可以参加多所学校的三一
回答:可以。只要时间不冲突,可以参加多所。
问题24
学校的
回答:大部分学校以面试为主,个别学校是笔试+面试。面试主要分为半结构和无领导两种。
问题25
三一入围,高考一定要参加?
回答:是的。除了保送生和高职提前招生,其他升学途径,都必须参加高考。
问题26
想读
回答:是的。
问题27
三位一体没有录取,会影响后面的志愿吗?
回答:不会影响。三一不录取,依然可以被后面的批次投案。
问题28
放弃三位一体,就不可以填其他提前批?
回答:不是,三一不想去,提前批不要填报。其他提前批依然可填,如军校、定向
问题29
通过三位一体录取,和其他学生不一样?
回答:一样的,通过学校公布的升学途径录取的学生,食宿、奖学金等都是一样的。
问题30
三位一体录取学生的毕业证和统招不一样?
回答:一样的。
问题31
通过三位一体录取,入学后不能转专业?
回答:不同学校要求不一样,有的可以转专业,有的在一定范围转专业,有的不可以转专业,具体看学校要求。
问题32
三位一体如何做好准备?
回答:了解三位一体相关信息,做好孩子三一可报院校规划,提前准备面试。
问题33
三位一体什么时间报名?回答:高水平院校:11月-来年5月。省属学校:每年2-3月报名。
问题34
三位一体和综合评价招生是一回事吗?
回答:2月-3月,学校发布招生简章→学生3月份官网报名→学校初审,3月底在招生官网公布初审通过名单→学生在报名系统确认参加并缴费→4月份参加学校组织
问题35
高水平三一报名流程是怎样的?
回答:11月至来年5月,学校公布招生章程→学校招生官网或阳光高考网(https://gaokao.chsi.com.cn)进行报名(阳光高考网需实名认证)→学校根据考生提交的材料,首考成绩或竞赛等成绩,确定初审通过考生名单。→报考上交大、复旦、国科大、浙大的考生,5月下旬,登陆浙江省教育考试网(http://pgzy.zjzs.net:8011/)确认录取顺序。→高考后举行校测→高考出分后,填报志愿,根据综合分投档录取。
问题36
冷门专业值得报吗?
回答:视情况而定。冷门专业指的是就业冷门,但是就业随着经济发展的变化而变,学校层次高意味着有更多的机会,特别是高水平大学,升学率非常高。而为了保本科的学校,能留在本科是首要目的,建议在初审阶段,不确定能否通过的情况下,保持一种开放的心态填报。
问题37
成绩好才可以报考三位一体吗?
回答:不是的,各个成绩段的学生都可以报三位一体。
问题38
怎么判断孩子是否适合三一?
回答:
1.先根据学考等级筛选自己能报三一院校。
2.客观预估自己高考成绩,了解可报学校。
3.两者进行比较,决定是否报考。
高招云直播