


01.
学校概述

学校全称:天津滨海汽车工程职业学院
学校代码:14600
办学类型:民办全日制普通高等职业技术学校
办学层次:高职(专科)
办学形式:全日制学历教育
天津滨海汽车工程职业学院始终坚持以习近平新时代中国特色社会主义思想为指导,坚持社会主义办学方向,全面贯彻党的教育方针,坚持立德树人根本任务,面向国家发展战略,瞄准新兴产业和未来产业发展需求,深化产教融合、校企合作,积极在资源统筹与共享、人才培养与交流、技术创新与服务、学生就业与创业等方面持续用力,促进教育、产业、市域互动融合,加快构建适应高质量发展的教育教学体系。
近年来,学校先后荣获教育部2024年产教融合、校企合作典型案例,天津市文明单位、特色马院建设单位、“大思政课”综合改革示范校培育建设单位、网络思政名师工作室培育建设单位、新时代文明实践基地、社会科学普及示范基地,京津冀巾帼共富实践基地等称号。
学校于2017年创办,是一所民办全日制非营利高等职业院校,教育部第三批现代学徒制试点单位、首批“1+X”证书制度试点单位。现有津南、武清两个校区,总占地面积1613亩。教职工1058人,全日制在校生16733名。学校设有马克思主义学院、汽车工程学院、康复学院、信息工程学院等二级教学单位。现有新能源汽车技术、康复治疗技术、大数据技术等25个应用型专业。校内建有设施齐备、功能齐全的汽车学训中心、康复治疗中心、电子商务实景中心等教育教学设施。
学校拥有一支素质优良、结构合理、师德高尚的高水平师资队伍。高层次人才占专职教师总数的39.3%,“双师型”教师占专职教师总数的65.1%,形成以专业带头人为核心、中青年教师为骨干、企业一线兼职教师为依托的师资队伍。学校主动面向国家和天津市重点产业布局,积极培养高素质技术技能人才。围绕汽车产业发展,打造汽车产教融合谷,深植人才培养、汽车消费升级、汽车文化建设等项目,建设产业学院发展新平台;围绕“区域需求+产教供给”融汇式校企合作模式,发挥“创优赋能”项目带动作用,打造产教城融合新范式;围绕康养教育特色,融合情境教学、临床服务、家庭康养,建设全链条康养服务体系。
学校倡导“以爱育人,以生为本”的育人理念,建立学生奖助学资助体系,以爱的奉献丰富教育的内涵,促进学生健康成长成才。学校秉承“入学即入职,毕业即精英”的质量目标,构建深度产教融合、学生定向定岗培养模式,健全毕业生就业促进机制,为学生提供个性化、精准化、便捷化的就业指导服务,争取更多岗位、资金、培训、服务等资源向毕业生倾斜,形成全员促就业工作合力。几年来,学校发展不断壮大,综合实力不断增强,就业率不断提升,赢得社会各界广泛赞誉。
02.
二级学院简介


点击上方图片查看详细简章


点击上方图片查看详细简章


点击上方图片查看详细简章

03.
学历提升
1.国家职业院校技能大赛
学生在校期间参加天津市及国家职业院校技能大赛,获得规定奖项的,可保送升本科学习。
2.天津市高职升本科考试
大三期间参加天津市高职升本科考试录取后进入天津市属本科高校。
3.应征入伍退役完成学业
天津市高职(专科)退役大学生士兵免试专升本条件:
① 从本市应征入伍的高职(专科)毕业生及在校生(含高校新生),退役后复学并按照学校有关规定完成高职(专科)学业,经有关单位严格按照规定的标准和程序审核后,免于参加全市统一组织的文化课考试,可申请参加相关高校的退役大学生士兵免试专升本招生。
② 在服役期间荣立个人三等功(含)以上奖励的高职 (专科)毕业生及在校生(含高校新生),按照学校有关规定完成高职(专科)学业,可免试推荐到市属普通高等学校本科相关专业学习。
4.自考本科
在校学习期间参加学校组织的高自考本科相关专业学习,考核合格者可获得本科毕业证书。
04.
外省学生落户政策
按照天津市人民政府办公厅《天津市高职院校外省市生源毕业生在津落户工作实施办法》(津政办法【2013】40号)文件相关规定,天津高职院校的外省市毕业生可自愿申请天津落户。
05.
校园风采

汽车工程学院

康复学院

信息工程学院






左右滑动查看更多
主题教室

“红星照耀中国”红色思政育人基地
图书馆、阅读区

多功能体育馆

健身房

见习实训基地——康复中心
宿舍场景(配备组合书桌床、空调、暖气)
金钥匙舒心屋、学雷锋标兵餐厅





左右滑动查看更多
暖心工程



左右滑动查看更多
理事长关怀
06.
实训设备




汽车实训中心






信息类专业实训室




康复类专业实训室

学生光荣入伍
07.
奖助贷政策
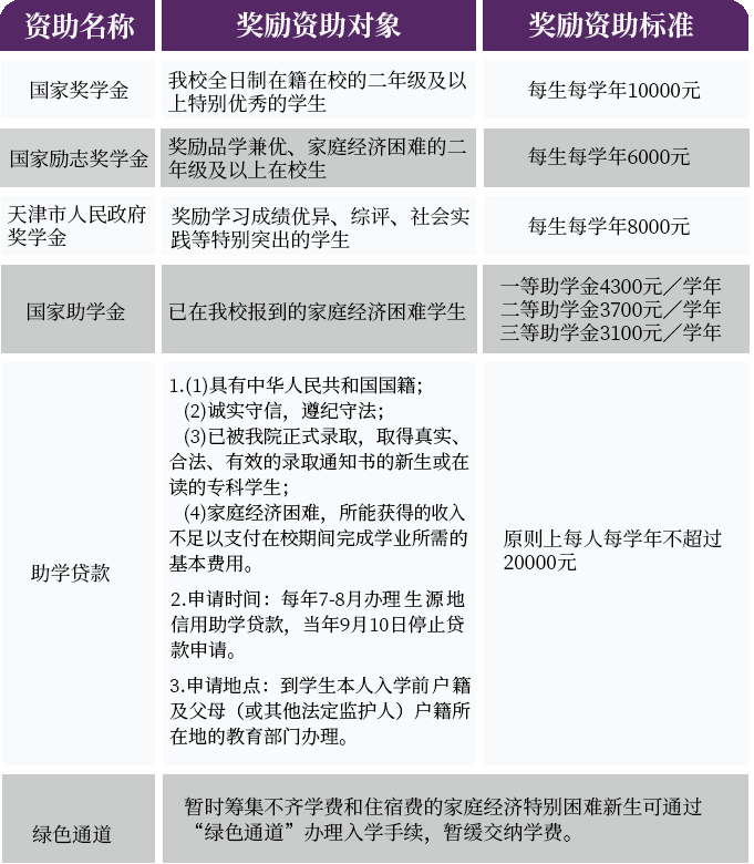
学校已建立起完善的学生资助政策体系,全方位保障每一位新生顺利入学、完成学业。现行资助相关政策有:

08.
扶助措施
学校致力于为全体学生创造温馨便利的校园生活,让每一位学生在学校都感受到家一般的温暖。在这里,滨汽学子的每一个合理需求都不会被忽视。
生活:
学校设有免费舒心屋、家的港湾等暖心工程,为学生精心准备了洗脸盆、拖鞋等日常关怀礼品、御寒物品。夏有西瓜,冬有棉衣,让每一位滨汽学子都能在学校受到家庭般的呵护。
饮食:
学校秉持“一切为了学生”的理念,推出“妈妈的味道爱心一元餐”“理事长关爱一分餐”“奖励小火锅一元餐”等系列暖心工程,学校不仅温暖你的胃,更温暖你的心。
住宿:
学校提供三人间、四人间、六人间、七人间、八人间等不同规格的宿舍,配有空调,设施齐全。
出行:
学校在每年的开学季、毕业季等返校返乡时均会在天津站、天津机场等汽车、火车主要站点为学生提供接送站服务,为每一位学生的出行护航。
学校津南校区设有新能源大巴车在津南校区通行,更好地为学生们保障。
天津滨海汽车工程职业学院将为全体滨汽学子提供全方位的关怀和帮助。
09.
其他方向
1.实施高考“阳光工程”。在招生工作中严格执行教育部“30个不得”招生工作禁令,落实招生信息“十公开”,切实维护招生录取公平公正公开。
2.严格纪检监察。学校纪委监督招生工作的协调、组织、实施、公示和上报的工作,保证招生工作的公开、公平、公正、透明。学校监督电话:022-58553395。
学校和老师
将是你的良师
也将会成为你的益友
以爱育人,以生为本是学校的育人理念
希望每一位滨汽学子成人成才
谱写属于自己的人生华章!



供稿|招生办公室
编辑 | 翟娜娜
校对 | 杨泽宇
责任编辑 | 孙新蕊
审核 | 陈红
宣传部(新媒体中心)

高招云直播