各地级以上市招生办公室(考试中心、考试院),各有关高校:
应有关高校要求,现对《广东省2025年普通高校春季高考统一招生专业目录》(含普通高中版和中职生版)部分专业办学地点作如下更正(见附件),请及时转发各中学并告知学生。
附件:
1.《广东省2025年普通高等学校春季高考统一招生专业目录》(普通高中版)更正表
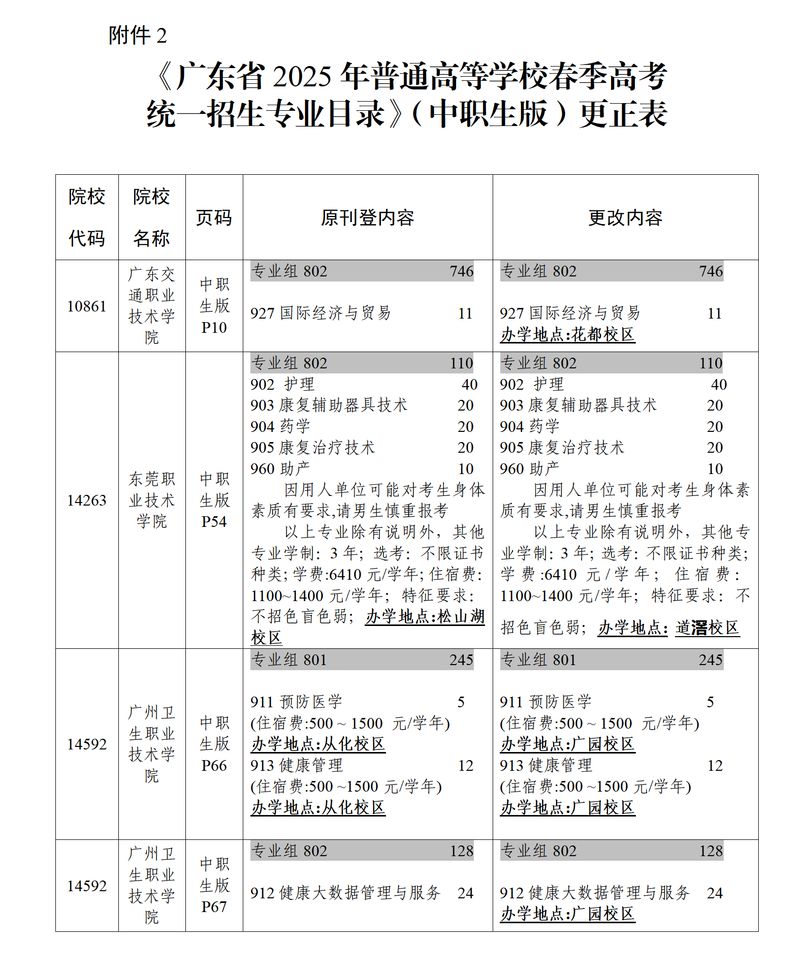
2.《广东省2025年普通高等学校春季高考统一招生专业目录》(中职生版)更正表
广东省招生委员会办公室
2025年3月7日


扫码下载APP
手机扫一扫下载APP