
根据甘肃省高等学校招生委员会《关于印发〈2025年甘肃省普通高校高职(专科)升本科免试招生工作实施方案〉的通知》(甘招委发〔2025〕1号)文件精神,现将学院2025年专升本免试生报名通知如下:
报名条件
(一)按国家计划招收的、具有甘肃省普通高校学籍的2025年应届高职(专科)毕业生,在校就读期间品学兼优、无违法违纪行为,满足以下条件之一的,可免于参加全省统一考试,仅申请参加招生学校组织的专业能力测试。
1.教育部、人社部牵头举办的世界职业院校技能大赛(原全国职业院校技能大赛)、世界技能大赛、中华人民共和国职业技能大赛中获得个人或团体国家三等奖及以上的应届毕业生。
2.教育部主导的全国大学生电子设计竞赛、中国国际大学生创新大赛(原中国国际“互联网+”大学生创新创业大赛)中获得个人或团体国家三等奖及以上的应届毕业生。
3.全国学生运动会个人竞赛项目中进入前3名的应届毕业生。在教育部高等教育司和行业主管部门共同主办的数学建模竞赛、广告艺术大赛(高职组)中获得个人或团体国家三等奖及以上的应届毕业生。
4.在甘肃省职业院校学生技能大赛中获得个人或团体二等奖及以上的应届毕业生。
5.高职(专科)学业综合成绩(学习成绩+思想品德成绩;学习成绩占比不少于80%)在本专业排名前3%的应届毕业生。
(二)在甘肃省应征入伍,退役并取得普通高职(专科)学历的应往届毕业生(以下简称退役大学生士兵)。
招生院校和专业
(一)招生院校。省属普通本科学校和本科层次职业学校。招生院校制定并公布招生简章(含免试招生录取办法)。
(二)招生专业。招生院校按照教育部《普通高等学校本科专业目录(2024 年)》和《职业教育专业目录(2021年)》确定拟招收的本科(含职业本科)二级专业。
招生计划
免试招生计划纳入普通专升本招生总计划。省教育厅统筹下达计划,省教育考试院统一向社会发布。
网上报名及志愿填报
2025年免试招生工作实行“一次报名,两轮招录”的模式,即网上报名只组织一次,考生在报名时须填报第一轮志愿,第一轮未被录取的考生可根据省教育考试院公布的学校及缺额计划重新填报志愿,参加第二轮免试招录。
2025年甘肃省普通专升本免试招生工作继续实行网上报名及志愿填报网络化平台管理。符合报考条件的考生均须在规定时间内进行网上报名。
(一)网上报名(含第一轮志愿填报)时间:2025年3月3日8:30 至7日18:00。资格审核时间:2025年3月6日8:30 至8日18:00。第二轮志愿填报时间:3月19日8:30 至18:00。
网上报名开始后,考生可登录甘肃省教育考试院官网(https://www.ganseea.cn/),点击“办事大厅”,选择“普通高职(专科)升本科招生考试报名系统”,或点击“综合管理平台”,选择“考生入口”,根据系统提示完成注册报名、上传照片、网上缴费、填报志愿等流程。填报志愿时,考生只能选择1所学校,最多可选报本科相应大类下的6个专业(具体按照招生学校公布的专业能力测试大纲分类情况选择报考)。
考生在网上报名时务必仔细填写信息,认真核对,确保信息真实有效,无误后进行下一步操作。
(二)所有参加2025年普通专升本免试招生的考生必须进行网上注册和报名,考生须登录甘肃省教育考试院官网,使用本人身份证号进行注册并绑定微信号,完成身份校验、信息填报确认、缴费和志愿填报等工作。应届毕业生基础数据由学校导入,如发现信息有误,请联系学校进行修改。
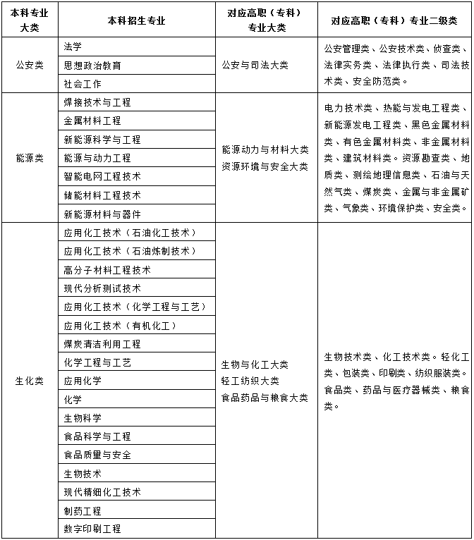
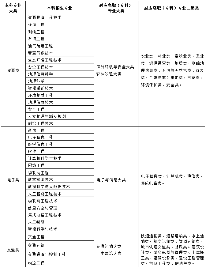
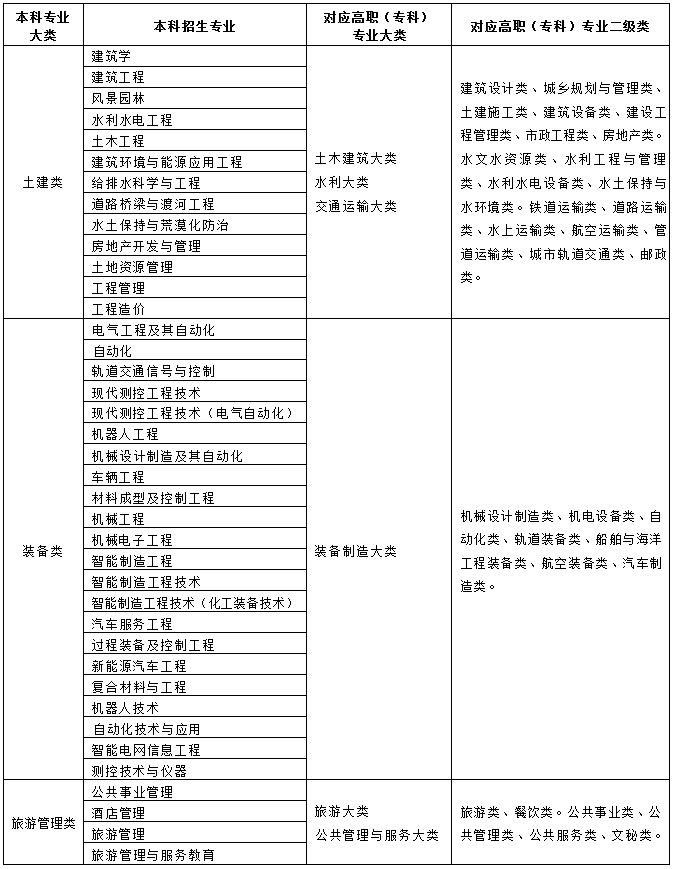
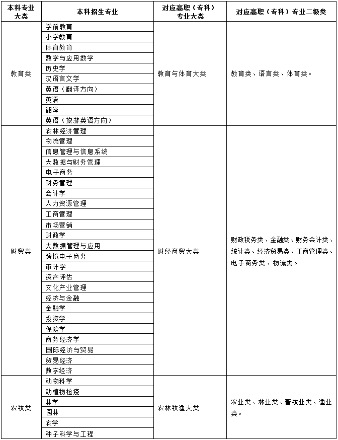
(三)志愿填报须按照高职(专科)专业二级类(除医药卫生类)与普通本科、职业本科二级专业相近或相同对应的原则进行,在同一专业大类内可以跨二级专业报考。报考医药卫生类的二级专业须严格按照《2025年甘肃省高职(专科)和本科专业大类对照表》(见附件)备注具体要求选择填报志愿。
资格审核及报名办法
应届毕业生资格审核由各二级学院负责,退役大学生士兵资格审核由省教育考试院在网上审核,请考生按要求如实上传相关证明材料图片。
1.由各二级学院组织本院系2025年符合条件的免试生进行报名,免试生资格已由学院审核并在学院招生就业网、招生就业微信公众号、微信小程序上公示,学生可自行查看。报考前要求学生必须登录自己所报考本科院校的官网,查看各院校专升本通知。若有疑问的学生须本人向有意向报考的本科院校电话咨询后再填报,以免造成无法报考专升本情况出现。
2. 资格审核时间
第一轮资格审核时间:3月6日8:30 至8日18:00。
第二轮资格审核时间:3月19日8:30 至17:00。
3.各二级学院进行资格审核时,需学生提供以下材料:
①《甘肃省普通高校高职(专科)升本科免试生资格审核表》电子版及纸质版;
②符合免试生资格的竞赛获奖证书或文件等证明材料的电子版及复印件(综合测试前3%的学生除外);
③《2025年甘肃省普通高校高职(专科)升本科报名表》电子版及纸质版。
4.上述材料由各二级学院统一审核收齐后于资格审核结束后交招生就业处张妤泽老师处,上交时间另行通知,请各二级学院负责此项工作的老师务必按时上交报名材料,以免耽误学生报名。
5.退役大学生士兵网上报名完成后,下载并打印《甘肃省普通高校高职(专科)升本科退役大学生士兵资格审核表》,经安置地县级退役军人事务部门审核盖章后,在入校报到时直接交学校存入考生档案。
2025年3月退役的退役大学生士兵,若报名时不能提供退役证,须上传相关有效证明材料(如:退役部队开具的证明材料等)。
准考证打印
网上报名及志愿填报完成后,考生须在规定的时间内登录网报系统打印准考证。
第一轮免试招生打印时间:3月13日8:30至15日11:00;
第二轮免试招生打印时间:3月20日8:30至22日11:00
专业能力测试
首轮免试招生专业能力测试时间为:3月15日,测试地点由招生学校自主确定并通知参加测试的考生。请考生密切关注自己报考本科学校的官方通知。具体测试时间及测试科目安排如下(北京时间):

第二轮免试招生专业能力测试时间为:3 月22日,测试地点由招生学校自主确定并通知参加测试的考生。具体测试时间及测试科目安排如下(北京时间):

收费标准及经费保障
依据《关于理顺和调整我省教育考试收费标准的通知》(甘发改价格〔2023〕523号)有关规定执行。实行网上报名缴费。收费标准为每生每科报名考试费50元,免试生参加专业能力测试按照1科收取。招生学校按录取人数每生80元标准向省教育考试院缴纳录取费。
其他事项
(一)不符合我省免试条件的考生,一经发现立即取消其资格,录取后发现立即取消录取资格。
(二)免试生在本科高校入学报到时,未取得高职(专科)毕业证书或受到处分的,取消其录取资格。退役大学生士兵未正常退役并未取得退役证,取消其录取资格。
(三)对录取后未报到、自行放弃入学资格的考生,不再享受免试专升本政策。
(四)自行放弃免试资格或未被录取的免试生,不再享受免试招生相关政策,可参加全省普通专升本招生统一考试。已被录取的考生不得参加全省普通专升本招生统一考试。其他未明事项按照《2025年甘肃省普通高校高职(专科)升本科免试招生工作实施方案》执行。
2025年甘肃省高职(专科)和本科专业大类对照表





END
主编:王致国责编:巨 轮审核:颜鲁琼编辑:张妤泽联系邮箱:28584275@qq.com
高招云直播