考生参加高职(专科)单独考试招生和综合评价招生填报志愿,主要包括考生登录、选择招生类型、选择报考院校、选择报考专业、查看报考志愿等步骤。下面按照操作顺序分别介绍网上填报志愿系统使用说明及注意事项。一、正确打开网址:高职(专科)单独招生和综合评价招生填报志愿平台 - 首页 https://wsbm.sdzk.cn/gzdz/,通过山东省教育招生考试院网站链接,打开“高职(专科)单独招生和综合评价招生填报志愿平台”主页,如下图:
二、考生登录点击主页下边的“考生登录”或菜单“考生登录”打开登录页面,如下图:
三、选择报考招生类型考生身份验证成功后,进入注意事项提示和报考招生类型选择页面,如下图:
温馨提示:若考生为我省应届普通高中毕业生,请点击报考“高职(专科)综合评价招生”,若考生为非应届普通高中毕业生,请点击报考“高职(专科)单独考试招生;若考生为我省应届普通高中毕业生,点击“高职(专科)单独考试招生”系统将提示不允许报考。高职(专科)单独考试招生面向我省中等职业学校应届毕业生和社会人员开展。四、选择报考院校考生若选择报考“高职(专科)单独考试招生”,选择报考“12842德州科技职业学院”,如下图:
五、选择报考专业例如:若考生报考高职(专科)单独招生,其报考专业选择页面如下:
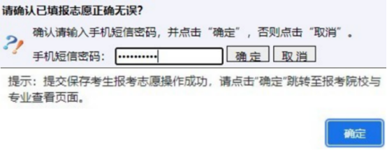
温馨提示:专业志愿数和是否有专业调剂服从,是招生院校按照本校工作安排自行设置。选择专业时,只显示可以报考的专业,不可以报考的专业不显示。第一个专业志愿和专业服从调剂(若有)是必选项目,不选择不允许保存。点击“保存报考志愿”按钮,系统提示:请确认已填报志愿正确无误?确认请输入短信验证密码,并点击“确定”。如下图:
六、报考志愿查看在报考专业选择页面,系统提示保存志愿成功后点击“确定”进入报考志愿查看页面,如下图:
温馨提示:请考生认真检查、确保报考信息正确无误,有错误或需要修改请点击“修改报考信息”对报考信息进行修改。考生志愿修改没有次数限制,最后一次修改保存成功的院校及专业即为报考院校及专业。特别说明:春夏兼报考生可用春季高考考生号报考单独考试招生志愿;仅报考夏季高考的往届生(非退役军人考生),因没有春季高考专业类别、选择不了对应的专业,不能填报单独考试招生志愿。欢迎报考德州科技职业学院!
高招云直播