在强基计划的高校招生流程中,多数院校会将高考生划分为两大类别:竞赛类考生和非竞赛类考生(即成绩优异的考生)。其中,非竞赛生占据了绝大多数的比例。
对于报考强基计划的考生而言,参加校测是个必经环节,它通常涵盖了笔试、面试和体测。然而,有少部分院校不设笔试,对于非竞赛生而言,少了笔试的压力,可以将更多精力放在面试准备上。
面试考察内容
强基院校的面试内容较为丰富,涵盖学科专业知识、创新思维和
如何快速了解实施强基计划的高校概况?点击优志愿【强基】专栏,帮你快速掌握重要信息。
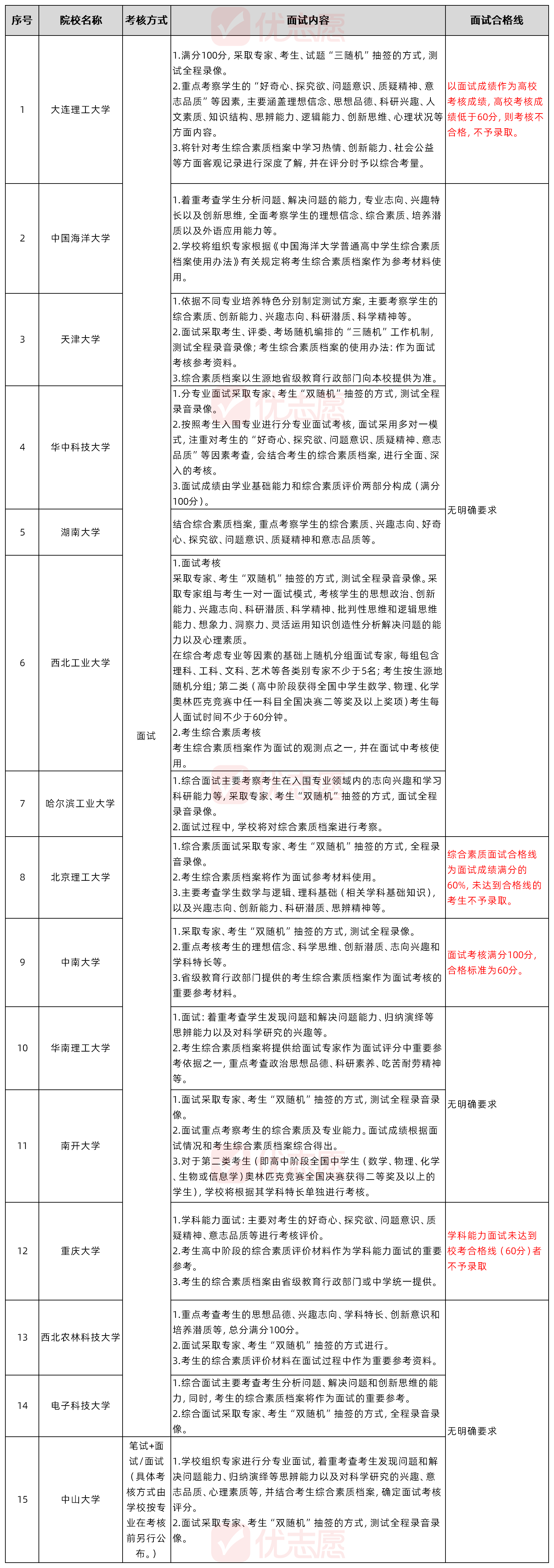
仅设面试的强基院校
截至目前,共有39所高校实施了强基计划,所有报考该计划的考生均须参与体测(不能参加者需提供有效证明)。至于笔试与面试,则依据各高校的具体需求来安排。据统计,2024年有15所高校在强基计划的招生中仅设置面试环节,以下是这些高校的详细名单:

信息来源于各大院校官网
这里要特别提一下:
面试合格线
在以上15所院校中,大部分院校对于考生的面试成绩没有做过多要求。仅有四所院校对考生的面试表现提出了具体且明确的标准,
面试备考小妙招
1.巩固专业知识
对报考专业的知识一定要掌握扎实,面试中很可能会问到专业相关问题。比如,报考
2.关注热点问题
平时多关注时事热点,拓宽自己的视野,面试时如果能结合热点回答问题,肯定能加分不少。比如,在面试中提到
在回答问题时,考生要避免盲目跟风或生搬硬套他人的观点,要结合自己的理解和思考,提出独特的见解和解决方案。
3.模拟面试
可以找老师、同学帮忙,进行模拟面试,提前适应面试氛围,锻炼自己的表达能力。在回答问题过程中,注意自己的语速,保持适中,避免过快导致表达不清或过慢让面试官觉得拖沓;语调要有起伏,突出重点内容;同时,可适当运用一些肢体语言以增强表达效果,但切记不可有过多的细碎动作,以免给考官留下不良印象。
每次模拟面试结束后,让模拟面试官从内容、表达、仪态等方面进行全面评价,及时纠正不足之处。也可以让模拟面试官提出一些刁钻的问题,以此锻炼自己的应变能力。
4.提升沟通技巧
在面试交流中,考生要学会积极倾听面试官的问题。当面试官提问时,保持专注的眼神交流,点头示意理解,确保自己完全领会问题意图后再作答。切记不可在面试官尚未结束提问时,就急于抢先回答。当回答问题时,先组织好语言逻辑,运用连接词如 “首先、其次、最后” 等,让回答层次分明。
同时,还要注意观察面试官的反应,适时调整回答的节奏和深度。如果面试官对某个点表现出浓厚兴趣,可以适当展开;如果面试官表情平淡或略显不耐烦,则应尽快结束该话题,转入下一个问题。通过良好的沟通技巧,考生能够更好地与面试官建立互动,提升面试效果。
特别声明:本文为优志愿原创作品。未经著作权人授权,禁止转载和使用,否则将承担
高招云直播