在教育多元化的今天,学生的升学之路不再局限于高考。高职分类考试作为一种新兴且实用的学习途径,正逐渐受到越来越多学生和家长的关注与认可。这不仅为学生提供了更多元化的选择,也更好地适应了社会对多样化人才的需求。今天,就和小优一起来看看天津的高职分类(面向普高生)招生内容吧!
招生政策提前看
天津市高职院校分类考试招生是普通高等学校招生的重要组成部分,旨在为不同背景的学生提供多元化升学途径。高职院校分类考试招生是在高考前进行,对于成绩不够稳定或者是成绩徘徊在中等以下的考生来说,这是一个不错的机会!
天津市高职院校分类考试招生章程和招生计划数,一般是在每年的四月中旬左右发布。届时考生可根据相关信息,选择适合自己的院校。近期,优志愿APP最新推出的【单招】专栏,一键帮你解决择校烦恼。您可点击【智能择校】功能,设定自己感兴趣的专业,优志愿APP便会根据您的设置,智能推荐适合的院校。
1、报考对象
天津市高职分类招生既针对普通高中毕业生开放,也涵盖了中职毕业生的升学需求。其中,普高生需要满足这些条件:遵守中华人民共和国宪法和
2、报考模式
高职院校分类考试招生实行“文化素质+职业技能”的考试招生办法。这种模式将学业成绩与职业能力相结合,改变了以往 “一考定终身” 的单一评价方式,从多个维度考量学生的综合素质,确保选拔出真正适合职业教育的人才。
3、分类考试优势
(1)减轻备考负担:相较于竞争激烈的高考,高职分类考试的竞争压力相对较小,考生可以更从容地备考,发挥出自己的真实水平。
(2)提前规划未来:通过分类考试被录取的学生,能够提前摆脱升学的焦虑,利用宝贵的假期时间预先规划大学生活,甚至有机会提前接触并学习相关专业知识,为自己的职业生涯奠定更为坚实的基础。
(3)双重升学保障:参与高职院校分类考试的学生,一旦被录取便无需再参加高考,可直接步入大学校门。若未被录取或选择放弃录取资格,他们依然保有参加高考的机会,相当于为上大学提供了双重保障。
(4)就业前景明朗:高职院校与众多企业建立了紧密的合作关系,学生在学习过程中能接触到实际的工作项目和行业前沿技术,毕业后更易找到对口工作,就业前景乐观。
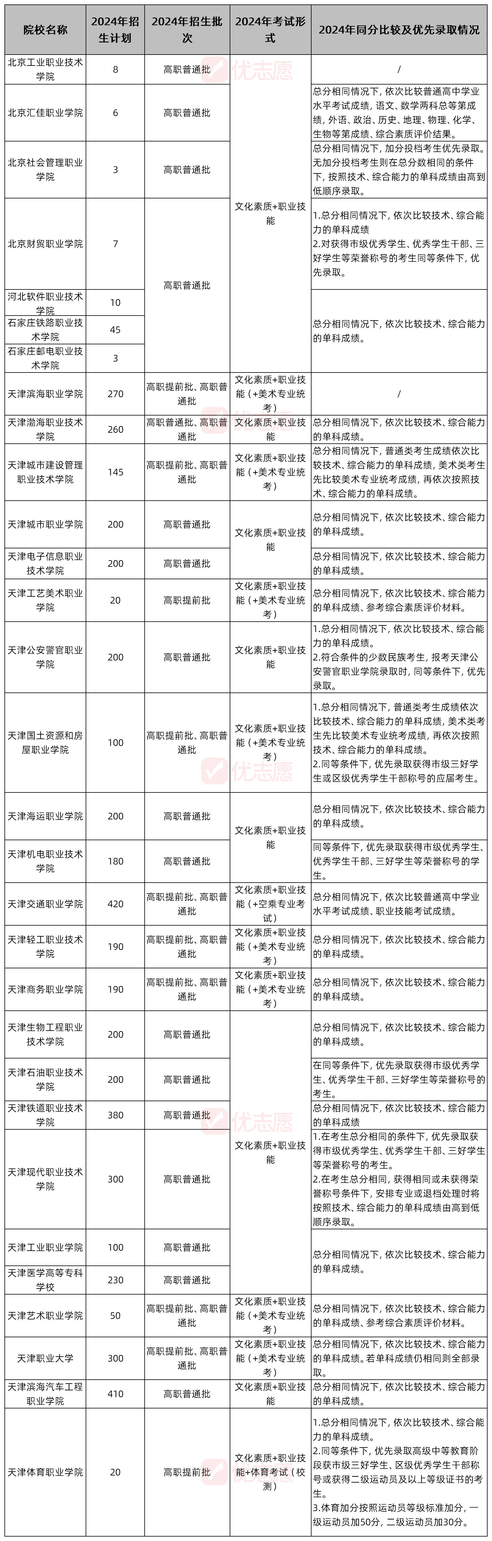
天津高职分类招生院校信息一览
不同的专科院校,对普高生优先录取要求上存在一定的差异,基本情况大致如下:

信息来源于:天津招生考试院及各校官网
在招生过程中,大部分院校会综合考虑考生的志愿选择及考试总成绩,并参考其高中阶段的综合素质评价材料,进行择优录取。少部分有特殊要求招生专业的招生院校,需要考生在通过专业
报考流程一目了然
网上报名、缴费→现场确认→体检→考试→志愿填报→录取→公布录取名单。
1、网上报名、缴费
天津2025年高职分类考试(面向普通高中毕业生)实行网上报名,报名时间为2024年11月18日9时-19日17时。报名与缴费同时进行。
2、现场确认
现场确认时间为2024年11月20日9时-11月21日17时。现场确认时,考生须携带本人二代身份证、户口簿、学历证书及相关证件证明等原件,以供报名单位进行资格审核。请考生务必注意证件的齐全性,以免因证件不齐而影响报名确认。
3、体检
现场确认通过后,考生需按照报名单位规定的时间进行身体健康状况检查。体检是考试及录取的重要环节,凡未参加全市统一组织的体检的考生,将无法参与后续的志愿填报和高校招生录取。
4、考试内容
考试采取“文化素质+职业技能”的评价方式。
文化素质成绩:使用考生的语文、数学、外语、物理、
职业技能考试科目:技术和综合能力,实行全市统一考试。其中,技术科目分为通用技术和信息技术两部分,采用闭卷笔试、合场分卷的考试形式;综合能力试题内容主要包括时事政治、分析判断、言语理解、社会适应四个模块。
注:艺术类
5、志愿填报(2024年)
高职分类考试(面向普通高中毕业生)录取批次依次为:高职提前批次、高职普通批次。符合分数范围的考生如未被高职提前批次院校录取,可以继续参加高职普通批次院校的录取。
6.录取
录取招生工作,一般在4月下旬至5月上旬开展,按照各校公布的各招生章程中的录取规则,进行录取。想要了解详细的录取规则,可在优志愿【单招】专栏,搜索意向院校进行查看。
如果您想判断自己是否适合通过高职分类招生考试进入大学,或者想要深入了解更多关于此类招生的详细信息,可使用优志愿单招专栏,一键帮你解惑!
特别声明:本文为优志愿原创作品。未经著作权人授权,禁止转载和使用,否则将承担
高招云直播