成都交通高级技工学校(以下简称“学校”)由成都轨道交通集团有限公司举办。为适应成都轨道交通快速发展的需要,学校现面向社会开展站务等岗位方向的技能培训招生。具体公告如下:
一、 招收岗位

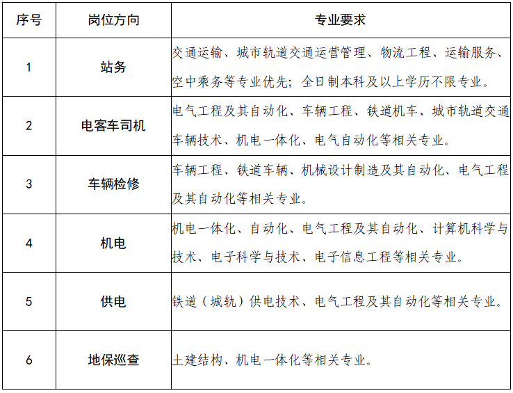
注:1.具体招收人数将根据生源选录情况而定;
2.电客车司机、供电、地保巡查岗位均限招男生。
二、报名条件
1.学历要求:2022年7月15日前取得国民教育序列全日制大专及以上学历。
2.年龄要求:出生日期在1996年1月1日(含)以后。
3.身体与能力要求:无犯罪记录和吸毒史;五官端正,身体健康,无严重疾病、精神障碍、心脏病及传染性疾病;听力正常;普通话良好、无口吃;吃苦耐劳,能适应倒班及夜班工作需要;符合用人单位入职体检和职业健康体检的其他条件。
4.视力条件:辨色正常,无色弱、色盲和弱视。电客车司机岗位双眼裸眼视力之和≥5.0(1.0),其中单眼裸眼视力≥4.6(0.4);或双眼矫正视力均≥4.9(0.8)。其他岗位方向双眼裸眼视力之和≥4.7(0.5),其中单眼裸眼视力≥4.0(0.1);或双眼矫正视力≥4.8(0.6)。
5.身高条件:站务岗位男生不低于165cm,女生不低于158cm;电客车司机岗位不低于163cm;其他岗位方向男生不低于160cm,女生不低于150cm。
三、选录程序
采取网络报名方式,经过学校资格审核、笔试、面试、体检等程序合格后录取为学员。
1.报名方式:登录学校官网(http://edu.chengdurail.com),网上报名。
2.报名时间:2022年3月24日9时至2022年4月18日17时。
3.资格审查:根据报名人员所提交的材料,对报名者进行资格审查、甄选,确定进入笔面试人选。
4.笔面试安排:笔试主要内容为城市轨道交通基础知识和相应岗位方向专业基础知识;面试主要从专业知识、理解能力、语言表达等方面考评。笔面试时间及地点另行通知。
5.体检安排:笔面试合格人员进入体检环节。收到体检通知的人员按学校要求在规定时间内到指定医院体检,体检费用自理。具体时间、地点及要求以学校通知为准。
6.学员录取:被录取的学员按时到学校报到,缴纳相关费用,签订培训协议后正式入学。
四、培训收费标准
培训费为18600元/人(含住宿费,不含教材费)。培训期间生活费自理。
特别提示:本次岗位技能培训招生由成都交通高级技工学校开展,除培训费外,不收取任何中介性质费用。成都交通高级技工学校未授权或委托任何第三方机构和个人开展招生工作。学校本次招录各环节均以短信形式通知,请考生保持手机畅通,避免因通讯原因错过招录。
五、培训管理与考核
1.培训周期为6个月,计划于2022年6月开始培训,具体时间以学校通知为准。
2.学校对学员个人操行和学习情况等实施考核。
3.学校按培训计划,组织学员开展专业理论、实训和现场实习等内容的培训。每门课程(含实操)均为考试科目,不及格课程仅予1次补考机会,且学校组织的考试中补考科目累计不得超过3门。
4.学员完成所有培训内容,操行总分及每门课程成绩(含补考成绩)均达到60分及以上,并通过由成都地铁运营有限公司组织的上岗资格鉴定考试后,颁发培训结业证书。
5.学员有下列情况之一者,按终止培训协议处理:
(1)隐瞒不符合选录条件信息或提供虚假信息参加选录的;
(2)自愿申请放弃培养的;
(3)考试作弊的;
(4)个人操行总分低于60分的;
(5)任何一门课程经1次补考仍不及格的;
(6)培训期内补考课程门数累计超过3门的;
(7)累计旷课达到4次及以上的;
(8)在校期间违反国家法律、法规,被依法拘留及追究刑事责任的;
(9)严重违反校规校纪,受到学校记过及以上处分的;
(10)患有疾病或身体有缺陷,不能满足岗位要求的;
(11)培训协议中约定的其他需终止培训的情形。
6.提前终止培训的费用退还
提前终止培训的学员,扣除已发生的培养费用,退还剩余已缴金额。对培训期满未取得培训结业证书者,不退还已缴纳费用。
六、录用入职
学员取得学校颁发的培训结业证书后,由成都地铁运营有限公司按相关程序办理入职手续。
七、其它事宜
未尽事宜在培训协议中约定,本公告最终解释权归成都交通高级技工学校。
招生咨询热线:028-61630030;028-61630020
欢迎登录以下网站,查询更多信息
成都轨道交通集团官网:http://www.chengdurail.com
成都交通高级技工学校官网:http://edu.chengdurail.com
成都交通高级技工学校
2022年3月23日
高招云直播