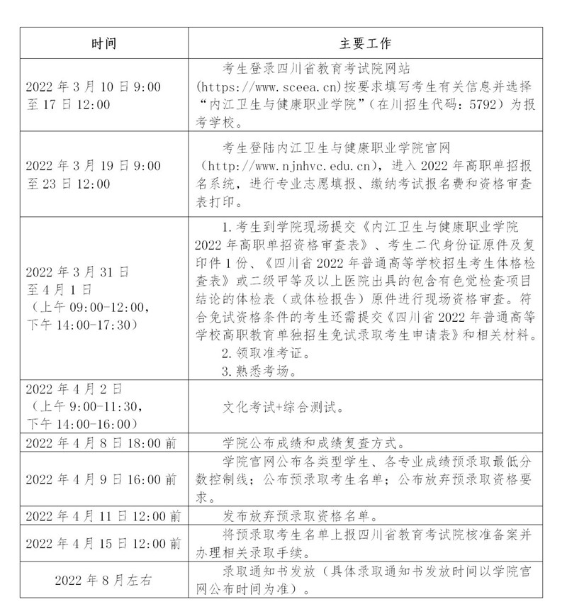
一、总则 根据《四川省高等教育招生考试委员会 四川省教育厅关于做好2022年普通高等学校高职教育单独招生工作的通知》(川招考委〔2022〕3号)文件精神,为确保我院2022年普通高等学校高职教育单独考试招生(以下简称“高职单招”)工作的顺利进行,结合学院实际情况,特制订本章程。本章程适用于我院2022年高职单招考试及录取工作。 二、院校基本情况 (一)学院名称:内江卫生与健康职业学院 (二)办学属性及层次:公办全日制高等专科院校 (三)在川招生代码:5792 (四)办学地址:四川省内江市东兴区汉安大道东四段368号 (五)学费:4100元/年˙人 三、组织保障 学院高职单招工作坚持公平、公正、公开原则,健全自我约束、社会监督机制,强化招考行为规范,严格实施招生“阳光工程”。 (一)学院高职单招工作接受省招考委、省教育厅和省教育考试院的指导和监督;在学院高职单招工作领导小组领导下进行。 (二)学院成立以院长为组长,纪委书记、分管招生、教务、后勤的副院长为副组长,招生、教务、纪检监察、后勤保障、安全保卫等部门负责人为成员的高职单招工作领导小组,集体研究决定高职单招考试、录取过程中的重大问题。高职单招工作领导小组下设四个工作组。 1.笔试及综合素质、职业技能考核小组:负责笔试试卷领取、保密、编排考场、组织考试、评卷、汇总成绩;负责综合素质测试和职业技能考核的命题、评分标准制定,流程确定,组织考核,汇总成绩,复核查询成绩等。 2.招生录取小组:负责高职单招宣传、报名、信息核实、报名资格审查、准考证发放、新生录取相关手续办理、通知书发放等。 3.后勤保障小组:负责后勤、医疗保障、疫情防控、考场秩序和安全保卫、考试报名费管理等。 4.纪检监察小组:负责高职单招全过程的纪检监督,保证考试、录取工作公平、公开、公正。 (三)学院纪检监察部门对本次高职单招工作进行全过程、全方位监督,并接受考生、家长和社会监督。凡有直系亲属(父母、配偶、子女、兄弟姐妹等)报考本年单招考试的学院教职工应主动回避,学院不安排其参与本次高职单招任何环节的工作。 四、报考条件和报考类别 (一)报考条件 1.已报名参加四川省2022年普通高等学校招生统一考试并取得14位考生号的考生。 2.遵守中华人民共和国宪法和法律。 3.身体健康状况必须符合《普通高等学校招生体检工作指导意见》及有关补充规定。特别提醒:因医药卫生类专业的特殊性,轻度色觉异常(俗称色弱)、色觉异常II度(俗称色盲)的,将不予录取。 (二)报考类别 1.普高类:高中文科和理科毕业生。 2.中职类:中职医药卫生类专业毕业生。 五、招生专业和计划 具体招生专业和计划以四川省教育考试院公布为准。 六、报名方式及报名时间 学院2022年高职单招报名实行网上统一填报的方式,分网上报名和学校确认两个阶段。网上报名和学校确认完成后,须按要求到学院进行现场报名资格审核。 (一)网上报名阶段 考生于2022年3月10日9:00至17日12:00,登录四川省教育考试院网站(https://www.sceea.cn),按要求准确填写考生有关信息,并且填报志愿为内江卫生与健康职业学院(每个考生只能填报1个学校志愿)。报考我院的考生请认真阅读学院招生章程,凡是将我院填报为志愿学校并提交确认的考生,视为已经阅读、理解和接受学院的招生章程内容和规定。在规定的报名时间范围内,考生可以修改学校志愿。逾期不再补报,也不得再修改填报的学校志愿。因考生本人疏漏或失误造成的错误填报结果由考生本人承担。 (二)学校确认阶段 考生于2022年3月19日9:00至23日12:00,登陆内江卫生与健康职业学院官网(http://www.njnhvc.edu.cn),进入2022年高职单招报名系统,按系统提示完成个人信息真实准确填写、专业志愿填报和缴纳考试报名费等环节。凡是未在规定时间范围内完成专业填报和缴费的考生视为自愿放弃学院2022年高职单招考试报名。考试报名费缴纳成功且报名成功以后,考试报名费不予退费。 1.考生根据页面提示缴纳考试报名费130元后须及时在报名系统中打印《内江卫生与健康职业学院2022年高职单招资格审查表》,同时在该表上作诚信报考承诺签名。 2.考生在报名时,只能填报一个专业志愿。须从普高类、中职类中确定一个报考类别。填报专业志愿时,不得跨类别填报,普高类考生不能填报中职类专业,中职类考生不能填报普高类专业。中职类考生应填报与中职阶段所学专业大类相一致的专业,不得跨类填报。 3.在我院高职单招报名工作结束前,考生可修改专业志愿,报名工作结束后,不可修改专业志愿。 4.因相关专业特殊性及用人单位岗位要求,助产专业仅招收女生;建议身高低于158cm的考生慎报护理、助产专业。 (三)报名资格审核 学院将对已成功在网上报名并缴费的考生报名资格进行现场审核,资格审核合格后由学院发放《准考证》。所有考生应本着诚信原则如实向学院提供相关材料,如虚报、隐瞒或伪造、涂改等有关材料及其他欺诈手段取得报考高职单招资格的考生,学院将按照相关规定予以取消。 1.考生现场资格审核时间 2022年3月31日至4月1日 上午09:00-12:00;下午14:00-17:30。 2.考生现场资格审核地点 内江卫生与健康职业学院招生就业处。 3.考生现场资格审核须提交资料 (1)《内江卫生与健康职业学院2022年高职单招资格审查表》(需考生本人签字); (2)考生二代身份证原件及复印件一份; (3)《四川省2022年普通高等学校招生考生体格检查表》或二级甲等及以上医院出具的包含有色觉检查项目结论的体检表(或体检报告)原件。 4.免试生现场资格审查注意事项 (1)申请免试资格考生须符合以下条件。 ①在校期间参加由教育部主办或联办的全国职业院校技能大赛获得一、二、三等奖和由省级教育行政部门主办或联办的全省职业院校技能大赛获得一等奖的中职应届毕业生,和具有高级工或技师资格(或相当职业资格)、获得县级劳动模范先进个人称号的在职在岗中等职业学校毕业生。 ②凡在世界技能组织主办的“世界技能大赛(World Skills Competition)”中获奖的中国国家代表队选手且符合条件者,具备保送至高校深造的资格,即:符合我省高考报名条件的中职毕业生可保送至有关高校相应的高职或本科专业。 (2)申请免试的考生须按本章程报名方式成功报名并缴费后,除按上述现场审核时间、地点和须提交资料正常进行现场审核,还须提交《四川省2022年普通高等学校高职教育单独招生免试录取考生申请表》(见附件)和相关证明材料原件。未在2022年4月1日17:00前提交免试录取申请材料的考生,视为自动放弃免试录取申请。免试资格经学院初审、学院官网公示后报省教育厅核实并在省教育考试院官网公示无异议后才能由学院正式办理免试录取。 (3)在正式办理免试录取手续前,申请免试的考生应正常参加我院的2022年高职单招考试。 (4)免试录取考生的招生计划,从录取的招生专业计划中扣减。 七、考试办法 考试采用“文化考试+综合测试”方式进行,考生的文化考试成绩总分为300分,综合测试成绩总分为200分,总成绩满分500分。 (一)文化考试 1.考核对象:所有报名考生。试卷由省统一命制,由学院统一组织考试及阅卷评分。 2.考试形式和内容:采用闭卷考试的方式进行。试卷分为中职类/高中类。语文、数学、英语三科分卷考试。 3.考试时间:2022年4月2日(上午9:00-11:30)。 4.考试地点:内江卫生与健康职业学院。 5.考试分值:语文100分,数学100分,英语100分,总分300分。 (二)综合测试 1.考核对象:所有报名考生。 2.考核形式和内容: 根据考生报考类别,可将考生分为2类,即高中文科和理科毕业生(以下简称“普高毕业生”);中职医药卫生类专业毕业生(以下简称“中职毕业生”)。具体考试形式和内容分别要求如下。 普高毕业生考核形式和内容为: (1)文理兼收专业 综合素质(笔试)200分,由学院命题和制卷。综合素质考核内容包括思想素质、心理素质、思维能力、人文素养等综合素质等。 (2)只招收理科专业 药学、医学检验技术和医学影像技术只招收高中理科毕业生。 综合素质(笔试)120分,物理化学综合80分,由学院命题和制卷。综合素质考核内容包括思想素质、心理素质、思维能力、人文素养等综合素质等;物理化学综合科目主要考核普通教育初中、高中阶段内容,其中物理、化学各占50%。 中职毕业生考核形式和内容为: 职业技能测试(笔试)150分,综合素质(笔试)50分,由学院命题和制卷。 (1)职业技能测试:专业相关基础知识及专业技能知识,笔试。 (2)综合素质考核:主要考核思想素质、心理素质、思维能力、人文素养等综合素质,笔试。 3.考核时间:2022年4月2日(下午14:00-16:00) 4.考核分值:综合测试总分200分。 八、成绩公布 学院将在2022年4月8日18:00前在学院官方网站公布考试成绩供考生查询和公布成绩复查方式。对成绩有疑问的考生须在规定的时间范围内按要求向学院教务处提出成绩复查申请,逾期不再办理。 九、录取规则 学院依据招生计划、参考人数及考试成绩的总体情况分普高类、中职类并按不同专业划定预录取最低分数控制线。按照专业志愿,在所有符合条件并在预录取分数控制线上的考生中,根据考生成绩总分从高分到低分办法择优录取。未参加文化考试或综合测试,以及文化考试或综合测试成绩为零的考生,学院将不予录取。 (一)考生文化考试成绩和综合测试成绩两项相加即为其总成绩。考生不享受任何加分照顾政策。 (二)若录取过程中考生成绩总分相同,则先依据文化考试总分成绩的高低录取;若文化考试成绩仍相同,则依据文化考试中按照语文、英语、数学的单科成绩顺序依次比较择优录取。 (三)具备免试录取基本条件并提交免试录取申请的考生,经学院初审、公示后报省教育厅核实并在省教育考试院官网公示无异议后,由学院正式办理免试录取。 (四)若因特殊原因,高职单招计划未能完成而产生的招生计划缺额,则将未完成的计划转为普通高校统一招生计划中。 十、预录取名单公示 学院招生就业处根据本章程相关要求划定预录取最低分数控制线和提出预录取名单(含免试录取考生),经学院高职单招工作领导小组审核通过后,于2022年4月8日起日在学院官网公示本次高职单招最低分数控制线和预录取相关信息并接受社会监督,考生可到学院官网查询本人的预录取结果。 (一)预录取考生如要放弃预录取资格,考生本人应在4月11日12:00前持本人准考证、二代身份证原件、考生及其家长签字的《自愿放弃预录取申请》原件到学院招生就业处办理放弃预录取手续。逾期不再接受放弃录取申请,考生一旦被学院正式录取,将不能参加普通高考或对口招生考试。放弃后的名额不再进行补录。 (二)公示期满后,学院将在2022年4月15日12:00前将预录取名单上报四川省教育考试院核准备案后办理正式录取手续。考生被录取后不得换录,也不再参加普通高考或对口招生考试。 十一、时间安排 十二、新生注册和复查 学院高职单招正式录取的考生,须在录取通知书规定的时间内到校报到注册,逾期未报到者,取消入学资格。新生入学后,学院将对其入学资格和体检报告进行复查(体检报告以高考体检结论为准),对不符合报名条件或有徇私舞弊、弄虚作假等行为的,取消考生录取资格、入学资格或学籍。 十三、其他事宜 (一)所有考生应该认真配合上级部门以及学院的疫情防控工作要求。 (二)学院未委托任何机构、中介组织开展高职单招的相关工作,也未以任何形式举办与高职单招考试相关的辅导班、补习班。 (三)考生的报名资格意见和基础信息均采用四川省教育考试院统一采集的信息。 (四)除本章程公布的130元报名考试费外,学院高职单招考试不收取其他任何费用。 (五)考生参加高职单招考试的交通、食宿自理。 (六)考生被学院正式录取后,与普通高考新生享受同等待遇,但不得转入其他学校。 (七)新生入学后第一学期不能转专业。第一学期结束后可按照学院当年转专业的相关规定和通知要求进行转专业。 (八)高职单招学生的学费和住宿费标准严格按照省物价局、省财政厅和省教育厅《关于在我省高等院校实行学分制收费改革试点的通知》(川价费〔2004〕118号)执行(具体收费标准按最新文件执行)。服务性收费和代收费按照学生自愿、不得营利的原则收取。 本章程由学院招生就业处负责解释。 学院2022年高职单招主要负责部门及联系方式 招生就业处地址:精诚楼1-114 招生就业处电话:0832-2029779、2029339 招生咨询QQ:3385308542 教务处地址:精诚楼1-208 教务处电话:0832-5173015 纪检监督电话:0832-5173009 学院官网:http://www.njnhvc.edu.cn 附件:四川省2022年普通高等学校高职教育单独招生免试录取考生申请表

高招云直播