您当前的浏览器版本过低,请您升级浏览器
为了更好的使用优志愿产品,点击下载

谷歌浏览器

360极速浏览器

360安全浏览器

QQ浏览器

火狐浏览器

全国服务热线:400-181-5008
祝广大考生金榜题名
开通VIP

收藏

分享

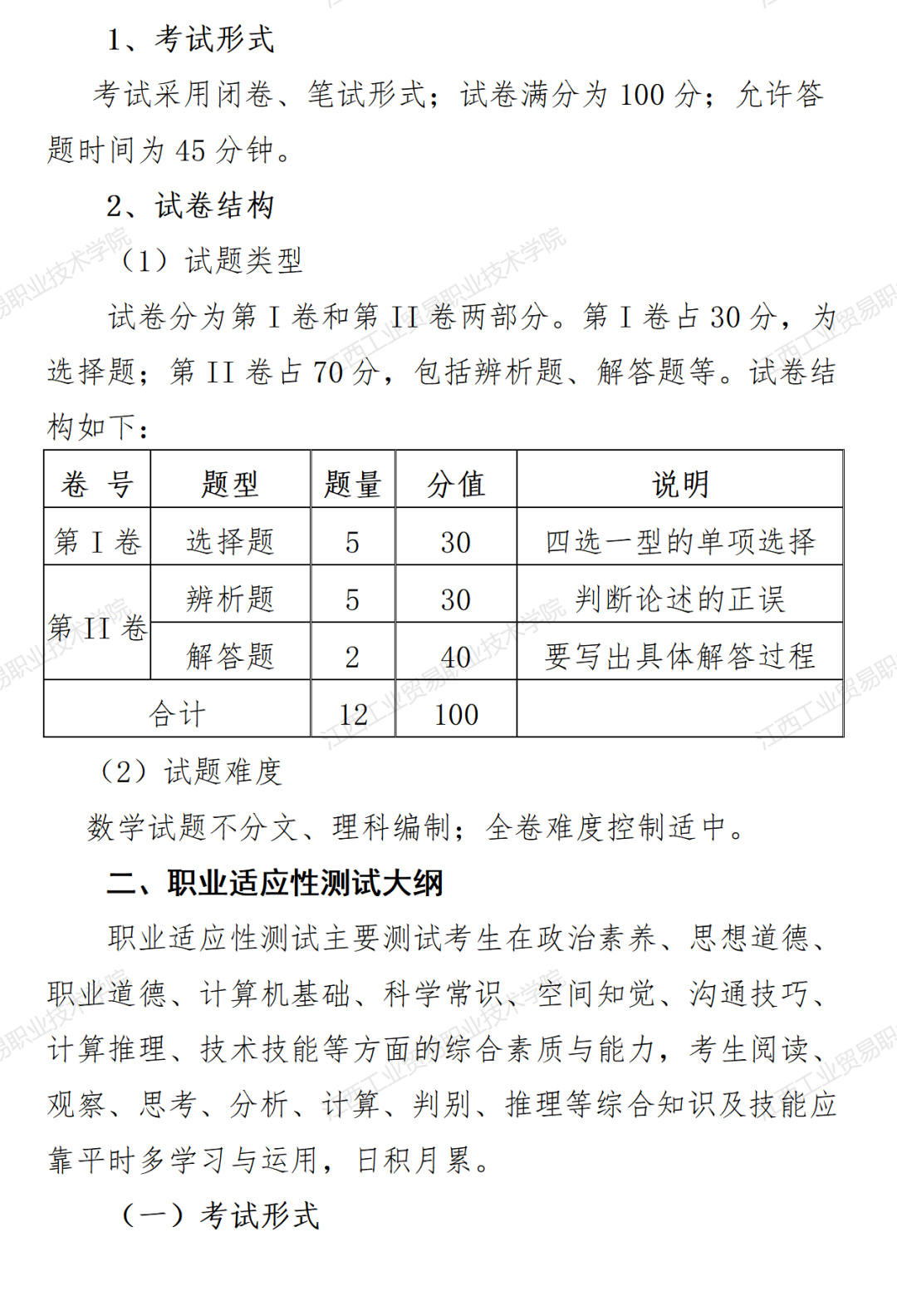
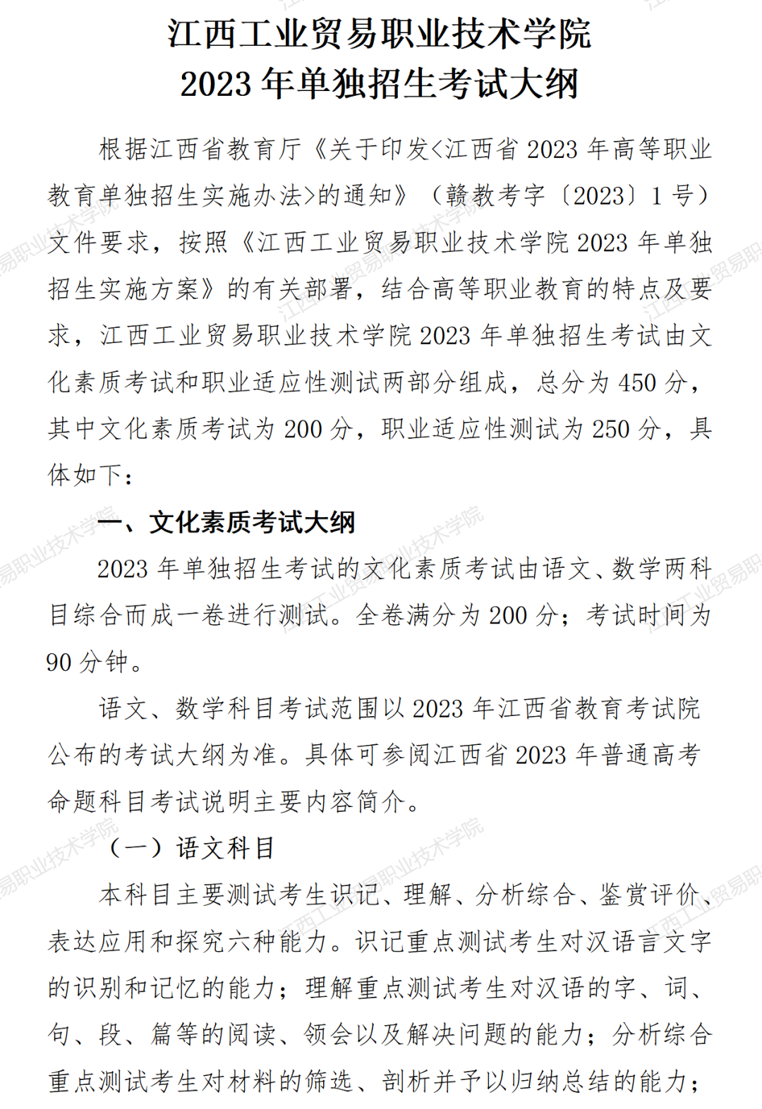
江西工业贸易职业技术学院2023年单独招生考试大纲

| 来源:江西工业贸易职业技术学院 1754

你高考路上最忠实的

陪伴者、小秘书!

高 考 小 秘 书

生生成才·人人出彩

评论
说点什么吧
发布

手机扫一扫下载APP

400-181-5008

优志愿将竭力为您提供帮助

(免长话费 )

教APP备3100148号